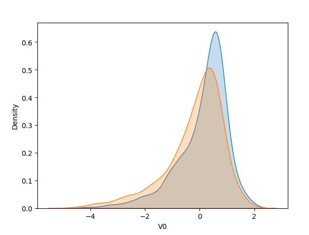
画核密度图像
波形不要差太多,波形且覆盖验证集比较好。
import pandas as pd
import seaborn as sns
import matplotlib.pyplot as plt
from scipy import stats
train_data='zhengqi_train.txt'
test_data='zhengqi_test.txt'
train=pd.read_csv(train_data,sep='\t',encoding='utf-8')
test=pd.read_csv(test_data,sep='\t',encoding='utf-8')
for col in train.columns:
print(col)
sns.kdeplot(train[col],shade=True)
sns.kdeplot(test[col],shade=True)
plt.show()

浙公网安备 33010602011771号