会员
众包
新闻
博问
闪存
赞助商
HarmonyOS
Chat2DB
所有博客
当前博客
我的博客
我的园子
账号设置
会员中心
简洁模式
...
退出登录
注册
登录
祥瑞哈哈哈
博客园
首页
新随笔
联系
订阅
管理
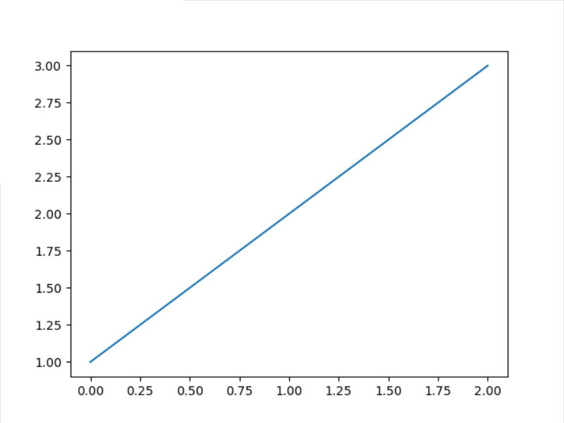
plt.plot处理复数数据
w1=np.array([1+1j,2+1j,3+1j])//是复数数组
plt.plot(w1)
plt.show()
首先0对应1,1对应2,2对应3。
即画图的时候只画实部。
posted @
2021-09-26 21:21
祥瑞哈哈哈
阅读(
221
) 评论(
0
)
收藏
举报
刷新页面
返回顶部
公告