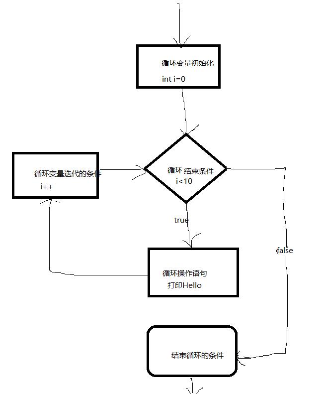
for 循环图解

犯错点 分号隔开3个条件 i赋初始值的时候需要定义类型
import java.util.Scanner; public class For01{ public static void main(String[] args){ //Scanner myScanner = new Scanner(System.in); System.out.println("打印10次你好"); //int m = myScanner.nextInt(); for(int i=0;i<10;i++){ System.out.println("hello:"+i); } } }
浙公网安备 33010602011771号