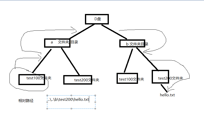
相对路径

第一步 进入a文件夹的test100文件夹

第二步 在目录输入框 输入cmd 回车 

 

 

 第三步 写..\..\b\test200\hello.txt 回车 将打开Hello文件

 

 补充

tree 查看目录下的文件

cd \ 回到跟目录

cls  苍老师  清除屏幕

exit  退出dos

 

posted @ 2025-04-23 12:33  胖豆芽  阅读(6)  评论(0)    收藏  举报