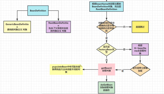
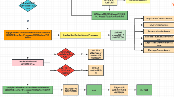
spring源码分析全体流程图
Spring框架是一个开放源代码的J2EE应用程序框架,由Rod Johnson发起,是针对bean的生命周期进行管理的轻量级容器(lightweight container)。 Spring解决了开发者在J2EE开发中遇到的许多常见的问题,提供了功能强大IOC、AOP及Web MVC等功能。Spring可以单独应用于构筑应用程序,也可以和Struts、Webwork、Tapestry等众多Web框架组合使用

Spring全体流程图局部图






想要获取高清完整大图请关注下面微信公众号,回复:spring源码分析全体流程图

浙公网安备 33010602011771号