CST软件时空调制非互易设备 --- 谐波平衡,变容二极管,超表面,场路结合
这次给大家介绍一下CST软件时空调制非互易设备 --- 谐波平衡,变容二极管,超表面,场路结合。
这期我们的案例是Spatiotemporal modulation, 时空调制。这种效果能够打破互易性,用来设计微波或光子通信中的非互易设备。
Step1. 基本结构
基于CST软件的两个金属换的简单谐振超表面,Floquet 仿真可得两种圆极化的谐振频率一致:


Step 2. 添加端口

这里是要添加8个变容二极管,用0.1GHz的电压控制电容值,每个电容之间有相位差,所以在时间和空间上对结构电容性进行调节,达到改变谐振频率的目的。
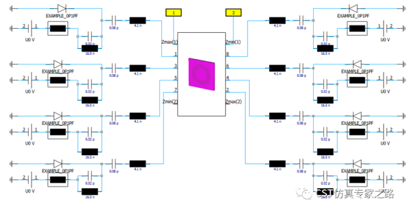
Step 3. 电路

CST软件这里多设计两个滤波电路,增加二极管和三维结构直接的隔离。这里可用S参数任务查看加上这些被动元件后的S11,可见谐振为8.6GHz,和没有电路时的8.9GHz差不多。
注意这里用的还是恒定电压,还没有加时变电压调制。
Step 4. 调制的S参数
之前介绍过几个电路中获得S参数的方法,这里正好排上用场:
CST软件可用频谱线任务或瞬态任务,细节就跳过了,直接上两个方法用的电路和关键结果。
频谱任务:


瞬态任务:


CST软件对比两个方法S11,结果一致,可见已经将0.1GHz调制进8.6GHz的谐振中:

小结:
1. 本案例是个非常高级巧妙的场路结合案例。
2. 时空调制电路可用CST电路中计算, 变容二极管也可以用CST的电路查看性能。
3. 很多粉丝后台问各种案例怎么做,复杂案例其实都是简单的操作组合起来的哦!

浙公网安备 33010602011771号