软件工程第二次作业
| 博客信息 | 沈阳航空航天大学计算机学院2020软件工程作业 |
|---|---|
| 作业要求 | https://edu.cnblogs.com/campus/sau/Computer1701-1705/homework/10583 |
| 课程目标 | 熟悉一个“高质量”软件的开发过程 |
| 作业目标 | 单元测试练习 |
| 1.具体要求 | |
| (1) 要求写出可运行的完整代码提交至GitHub系统中,并将代码地址附到博客内 | |
| (2) 请从语句覆盖、判定覆盖、条件覆盖、判定/条件覆盖、条件组合覆盖五个覆盖标准中(条件组合覆盖难度较大,鼓励尝试,但请谨慎选择),任选一个标准设计测试用例 | |
| (3) 请利用自动测试工具对程序进行测试 | |
| (4) 请将程序运行结果和自动测试分析结果截图附到博客中 | |
| 2.测试代码 | |
| https://github.com/yilingsima/mygit/blob/master/002.cpp | |
| 3.测试样例: | |
| -5 3 4 -2 10 | |
| 2 6 8 4 3 | |
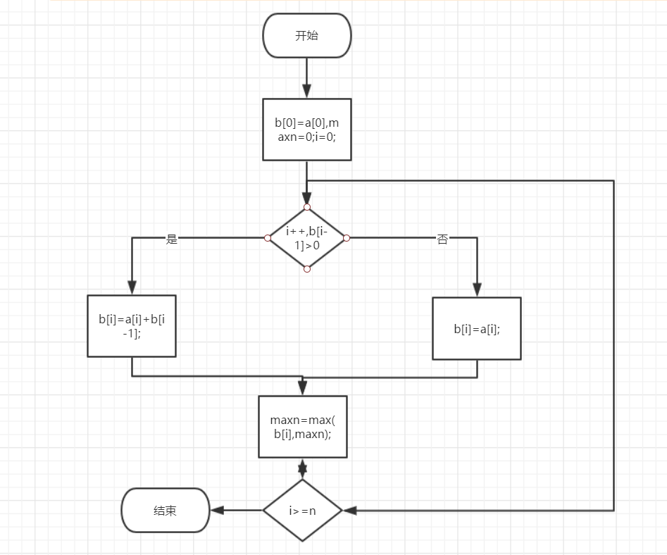
| 4.判定/条件流程图 | |
![]() |
|
| 5.测试图 | |
![]() |
|
| 6.PSOS工作记录表 |
| 项目 | 记录结果 |
|---|---|
| 日期 | 2020.4.8 |
| 开始时间 | 10:32 |
| 结束时间 | 11:56 |
| 编码行数 | 58 |
| 错误数量 | 1 |
| 错误1 | 测试代码出错 |
| 错误1修改时间 | 11:40 |


浙公网安备 33010602011771号