线程基础

一、线程介绍

 

 

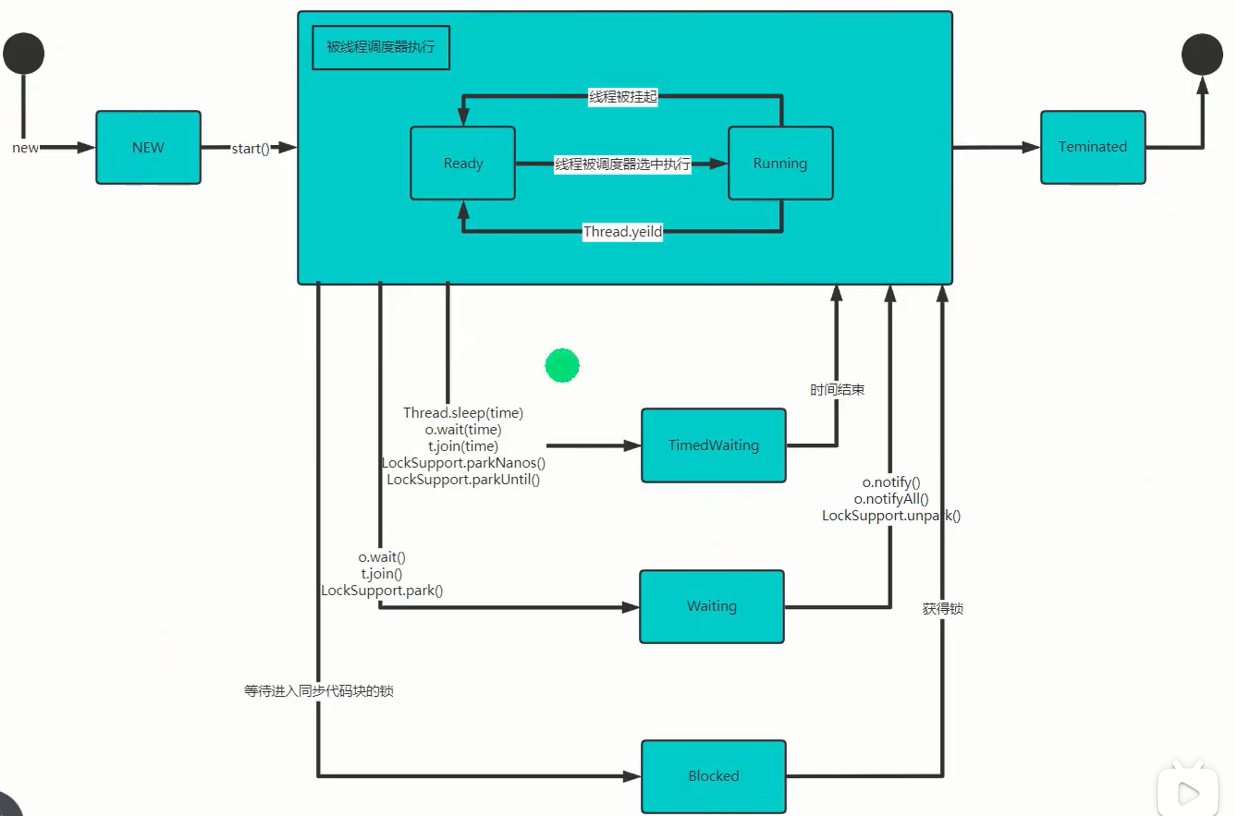
                                                                                                                 线程的状态:

 

 

二、并发与并行

 

 

 三·、创建线程

 

 1、继承Thread类

 

2、实现Runnable接口

 

                                                                                                                      两者的区别:

 

 

四、线程终止

 

 五、线程常用方法

 

 

 

注意:

 

 

 

 

 六、用户线程和守护线程

 

 

 

七、线程同步机制

1、线程同步机制介绍

 

 

2、同步方法Synchronized

 

 

 3、互斥锁

 

 注意:

 

八、释放锁

 

 

 

posted @ 2022-03-15 19:26  guhezhu  阅读(32)  评论(0)    收藏  举报