路遥见人心,日久知马力

博客园 首页 新随笔 联系 订阅 管理

 

 

 

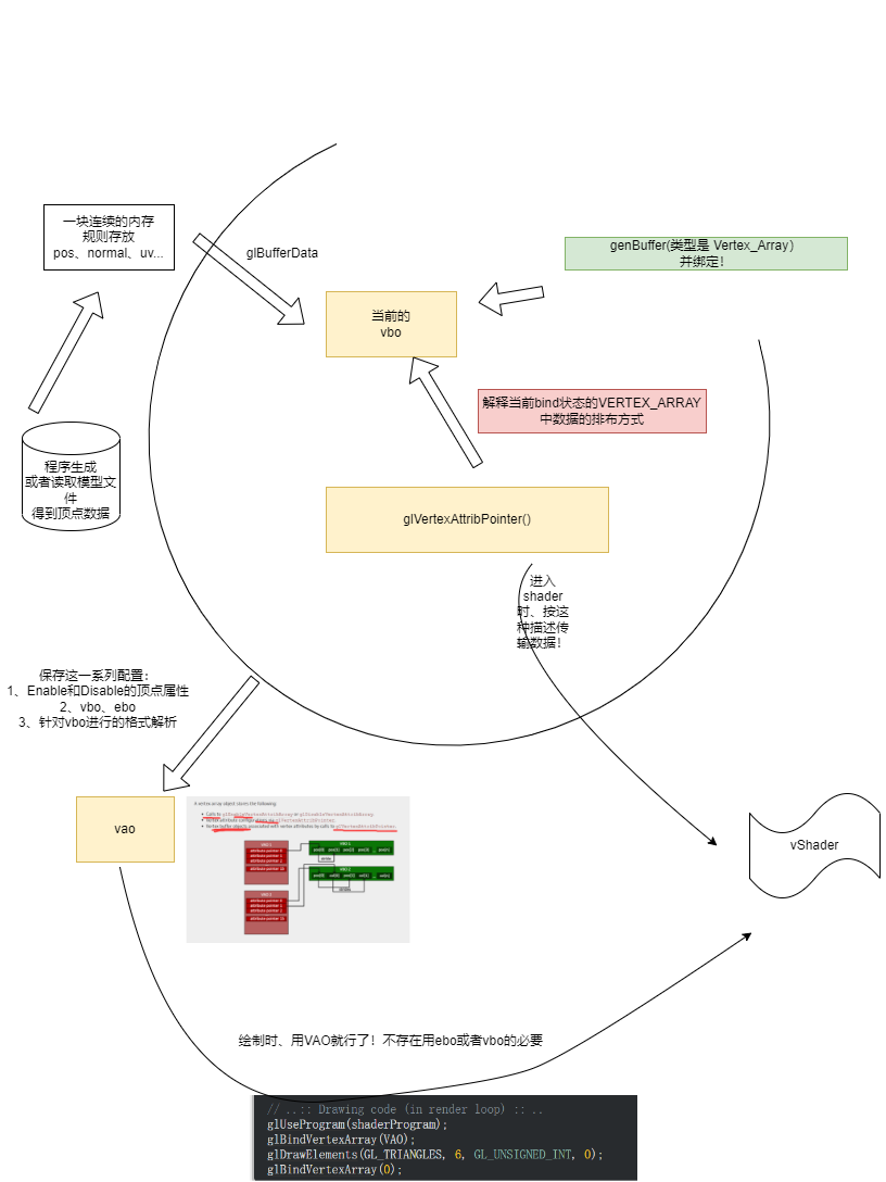
vbo的作用就是简单的把内存数据导到gpu

这些数据的格式(计算机怎么可能知道你传的一堆float怎么解析?)的解释方法用VertexAttribPointer进行说明(说明的是当前处于bind状态的vbo)

这一堆的配置、如果是在 bind了一个vao的情况下完成的、这个vao就默默记录了这些配置(当然还有ebo、也是类似的)

后面绘制模型时用 vao 就行了、为了一种一致性的编程风格、并且为了方便抽象成c++类、不应该去bind ebo、vbo去画图!

 

 

posted on 2022-10-31 16:47  只讲大白话  阅读(338)  评论(0)    收藏  举报