《新能源汽车》需求分析
| 这个作业属于哪个课程 | 软工-2018级计算机1班 |
|---|---|
| 小组的组号和队名 | 第3组 Groza |
| 这个作业要求在哪里 | https://edu.cnblogs.com/campus/zswxy/computer-science-class1-2018/homework/11976 |
| 这个作业的目标 | 对分析模型进行修改 |
| 团队的组长 | 雷思骞 |
一.非功能性需求
- 易用性需求与可执行需求:上手简单,操作建议。
- 安全性需求:对用户信息保密性,防攻击。
- 系统的完整性需求: 有容错,易恢复。
- 系统的可扩充性与可维护性:可复用性高,扩展的方式更灵活。
二.功能性需求(以图文结合的方式进行描述,不能只有图片没有文字说明)
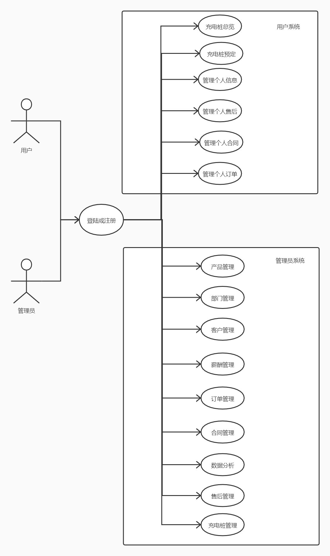
1.用例图
整个系统分别分为两个子系统,用户与管理员。不同身份用户登入为不同界面,分别可以做以下的操作
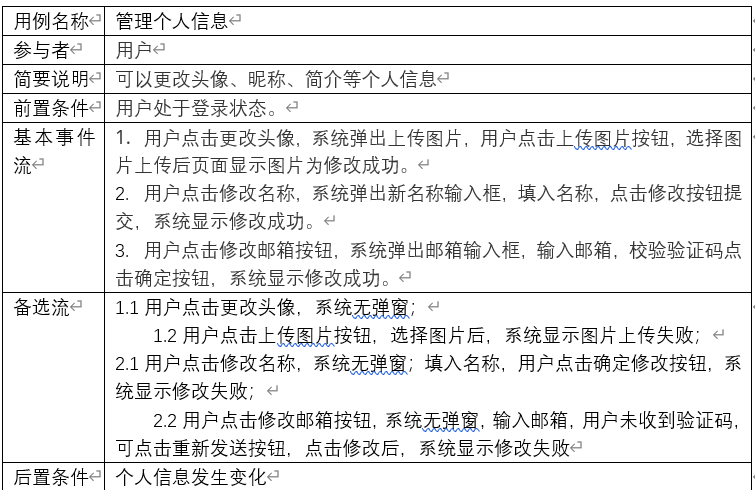
2.用例描述
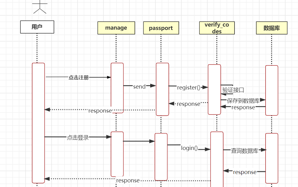
3.时序图
登录注册时序图,输入相关信息,给出反馈

地图信息获取,及其相关信息

添加充电桩

管理员对于前端的增删改查,其功能模块相似

管理员可以对其信息修改,用户只能查看

4.类图
浙公网安备 33010602011771号