会员
周边
新闻
博问
闪存
众包
赞助商
Chat2DB
所有博客
当前博客
我的博客
我的园子
账号设置
会员中心
简洁模式
...
退出登录
注册
登录
group-7
博客园
首页
新随笔
新文章
联系
订阅
管理
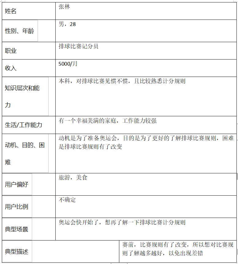
排球比赛计分系统-典型用户
典型用户
李明----观众
记分员-----张林
posted on
2022-04-14 16:56
星星米粒er
阅读(
125
) 评论(
0
)
收藏
举报
刷新页面
返回顶部