Mybatis学习总结(转载)
前言
众所周知,MyBatis是对JDBC进行封装而成的产品,所以,聊MyBatis源码之前我们得先了解JDBC。
JDBC
JDBC案例:
public class JdbcDemo {
public static final String URL = "jdbc:mysql://localhost:3306/mblog";
public static final String USER = "root";
public static final String PASSWORD = "123456";
public static void main(String[] args) throws Exception {
Class.forName("com.mysql.jdbc.Driver");
Connection conn = DriverManager.getConnection(URL, USER, PASSWORD);
Statement stmt = conn.createStatement();
ResultSet rs = stmt.executeQuery("SELECT id, name, age FROM m_user where id =1");
while(rs.next()){
System.out.println("name: "+rs.getString("name")+" 年龄:"+rs.getInt("age"));
}
}
}
说明
数据库驱动:
Class.forName("com.mysql.jdbc.Driver");
获取连接:
Connection conn = DriverManager.getConnection(URL, USER, PASSWORD);
创建Statement或者PreparedStatement对象:
Statement stmt = conn.createStatement();
执行sql数据库查询:
ResultSet rs = stmt.executeQuery("SELECT id, name, age FROM m_user where id =1");
解析结果集:
System.out.println("name: "+rs.getString("name")+" 年龄:"+rs.getInt("age"));
在使用的时候,业务处理完成后记得关闭相关资源
使用过JDCB的朋友都知道,JDBC如果用到我们项目中基本上都会存在以下几个问题:
传统JDBC的问题
-
创建数据库的连接存在大量的硬编码 -
执行statement时存在硬编码 -
频繁的开启和关闭数据库连接,会严重影响数据库的性能,浪费数据库的资源 -
存在大量的重复性编码
针对上面这些问题,于是一大堆持久化框架应运而生。
持久化框
做持久层的框架有很多,有orm系列和utils系列。
-
orm系列的代表有:hibernate,eclipseLink,topLink; -
utils系列的代表有:MyBatis,dbUtils,jdbcTemplate等;
下面对于这些框架做个简单概述:
至于 jpa,它只是一个规范标准,并非具体框架,不等同于 spring-data-jpa;同时 spring-data-jpa 也不是 jpa 的具体实现,它只是 jpa 规范标准的进一步封装。hibernate 是 jpa 最为常见的实现框架,当然其他还有 eclipseLink,topLink。
MyBatis 的特点是在对 SQL 优化时,复杂 SQL 的优化可控性高,框架内部调用层次简单,除了部分可以自动生成代码,还会有很多 SQL 需要自行编码。 spring-data-jpa(hibernate) 的特点是在开发过程中,脱离 SQL 编码开发,当然也支持本地SQL来查询,框架内部调用层次复杂。 以上就可以根据实际的业务进度和业务支撑情况做出选择了。
其实可以在一个项目在同时支持 MyBatis 和 spring-data-jpa,复杂SQL走 mybatis,常用SQL走 spring-data-jpa。
鉴于前实际开发中使用数量,我们选择MyBatis 进行分析。
MyBatis
新加入开发的朋友,估计不知道MyBatis 的前身,在2010年之前,不叫MyBatis ,叫ibatis。
MyBatis 是一款优秀的持久层框架,它支持定制化 SQL、存储过程以及高级映射。MyBatis 避免了几乎所有的 JDBC 代码和手动设置参数以及获取结果集。MyBatis 可以使用简单的 XML 或注解来配置和映射原生信息,将接口和 Java 的 POJOs(Plain Ordinary Java Object,普通的 Java对象)映射成数据库中的记录 。
特点
-
简单易学:本身就很小且简单。没有任何第三方依赖,最简单安装只要两个jar文件+配置几个sql映射文件易于学习,易于使用,通过文档和源代码,可以比较完全的掌握它的设计思路和实现。 -
灵活:MyBatis 不会对应用程序或者数据库的现有设计强加任何影响。 sql写在xml里,便于统一管理和优化。通过sql语句可以满足操作数据库的所有需求。 -
解除sql与程序代码的耦合:通过提供DAO层,将业务逻辑和数据访问逻辑分离,使系统的设计更清晰,更易维护,更易单元测试。sql和代码的分离,提高了可维护性。 -
提供映射标签,支持对象与数据库的orm字段关系映射 -
提供对象关系映射标签,支持对象关系组建维护 -
提供xml标签,支持编写动态sql。
案例
需要来源两个jar包:MyBatis的jar包和MySQL数据库连接jar包。
<dependency>
<groupId>org.mybatis</groupId>
<artifactId>mybatis</artifactId>
<version>x.x.x</version>
</dependency>
<dependency>
<groupId>mysql</groupId>
<artifactId>mysql-connector-java</artifactId>
<version>8.0.16</version>
</dependency>
创建一个表t_user(数据库也是肯定要自己创建的哈)
CREATE TABLE `t_user` (
`id` int(11) NOT NULL AUTO_INCREMENT,
`name` varchar(255) DEFAULT NULL,
`age` int(11) DEFAULT NULL,
PRIMARY KEY (`id`)
) ENGINE=InnoDB DEFAULT CHARSET=utf8mb4;
插入一条数据:
INSERT INTO `t_user` VALUES ('1', 'tian', '19', '1');
创建该数据库表的实体类:
public class User {
private Integer id;
private String name;
private Integer age;
//set get
}
创建mapper配置文件:UserMapper.xml
<?xml version="1.0" encoding="UTF-8" ?>
<!DOCTYPE mapper
PUBLIC "-//mybatis.org//DTD Mapper 3.0//EN"
"http://mybatis.org/dtd/mybatis-3-mapper.dtd">
<mapper namespace="com.tian.mapper.UserMapper">
<select id="selectUserById" resultType="com.tian.domain.User">
select * from t_user where id = #{id}
</select>
</mapper>
创建mapper接口:UserMapper.java
import com.tian.domain.User;
public interface UserMapper {
User selectUserById(Integer id);
}
MyBatis 整体配置文件:
<?xml version="1.0" encoding="UTF-8" ?>
<!DOCTYPE configuration
PUBLIC "-//mybatis.org//DTD Config 3.0//EN"
"http://mybatis.org/dtd/mybatis-3-config.dtd">
<configuration>
<environments default="development">
<environment id="development">
<transactionManager type="JDBC"/>
<dataSource type="POOLED">
<property name="driver" value="com.mysql.cj.jdbc.Driver"/>
<property name="url" value="jdbc:mysql://localhost:3306/mblog?useUnicode=true&characterEncoding=utf8&autoReconnect=true&useSSL=false&serverTimezone=UTC"/>
<property name="username" value="root"/>
<property name="password" value="123456"/>
</dataSource>
</environment>
</environments>
<mappers>
<mapper resource="mappers/UserMapper.xml"/>
</mappers>
</configuration>
上面这些就是我们使用MyBatis基本开发代码。
下面我们来写一个测试类:
import com.tian.domain.User;
import com.tian.mapper.UserMapper;
import org.apache.ibatis.io.Resources;
import org.apache.ibatis.session.SqlSession;
import org.apache.ibatis.session.SqlSessionFactory;
import org.apache.ibatis.session.SqlSessionFactoryBuilder;
import java.io.IOException;
import java.io.InputStream;
public class MybatisApplication {
public static void main(String[] args) {
String resource = "mybatis-config.xml";
InputStream inputStream = null;
SqlSession sqlSession =null;
try {
//读取配置文件
inputStream = Resources.getResourceAsStream(resource);
//创建SqlSession工厂
SqlSessionFactory sqlSessionFactory = new SqlSessionFactoryBuilder().build(inputStream);
//创建sql操作会话
sqlSession = sqlSessionFactory.openSession();
UserMapper userMapper=sqlSession.getMapper(UserMapper.class);
//获取数据并解析成User对象
User user = userMapper.selectUserById(1);
//输出
System.out.println(user);
} catch (Exception e) {
e.printStackTrace();
}finally {
//关闭相关资源
try {
inputStream.close();
} catch (IOException e) {
e.printStackTrace();
}
sqlSession.close();
}
}
}
测试结果:
User{id=1, name='tian', age=19}
如上面的代码所示,SqlSession是MyBatis中提供的与数据库交互的接口,SqlSession实例通过工厂模式创建。
为了创建SqlSession对象,首先需要创建SqlSessionFactory对象,而SqlSessionFactory对象的创建依赖于SqlSessionFactoryBuilder类,该类提供了一系列重载的build()方法,我们需要以主配置文件的输入流作为参数调用SqlSessionFactoryBuilder对象的bulid()方法,该方法返回一个SqlSessionFactory对象。
有了SqlSessionFactory对象之后,调用SqlSessionFactory对象的openSession()方法即可获取一个与数据库建立连接的SqlSession实例。
前面我们定义了UserMapper接口,这里需要调用SqlSession的getMapper()方法创建一个动态代理对象,然后调用UserMapper代理实例的方法即可完成与数据库的交互。
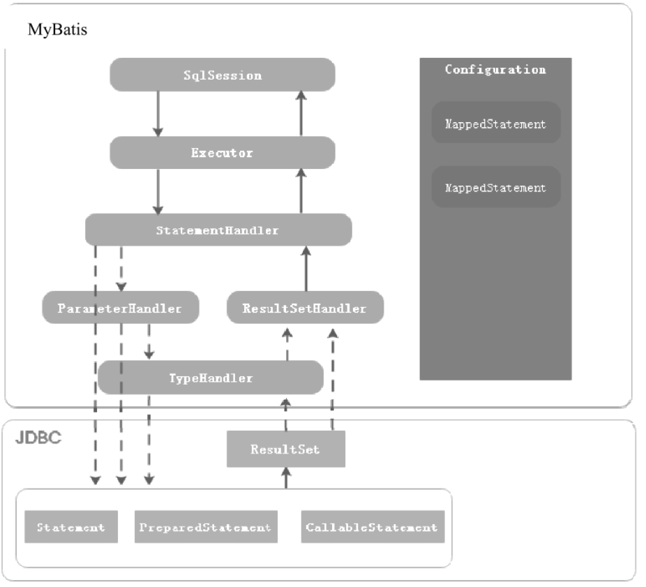
针对上面这个案例,我们来梳理一下MyBatis的整体执行流程和核心组件。
MyBatis 核心组件
执行流程

Configuration
用于描述MyBatis的主配置信息,其他组件需要获取配置信息时,直接通过Configuration对象获取。除此之外,MyBatis在应用启动时,将Mapper配置信息、类型别名、TypeHandler等注册到Configuration组件中,其他组件需要这些信息时,也可以从Configuration对象中获取。
MappedStatement
MappedStatement用于描述Mapper中的SQL配置信息,是对Mapper XML配置文件中<select|update|delete|insert>等标签或者@Select/@Update等注解配置信息的封装。
SqlSession
SqlSession是MyBatis提供的面向用户的API,表示和数据库交互时的会话对象,用于完成数据库的增删改查功能。SqlSession是Executor组件的外观,目的是对外提供易于理解和使用的数据库操作接口。
Executor
Executor是MyBatis的SQL执行器,MyBatis中对数据库所有的增删改查操作都是由Executor组件完成的。
StatementHandler
StatementHandler封装了对JDBC Statement对象的操作,比如为Statement对象设置参数,调用Statement接口提供的方法与数据库交互,等等。
ParameterHandler
当MyBatis框架使用的Statement类型为CallableStatement和PreparedStatement时,ParameterHandler用于为Statement对象参数占位符设置值。
ResultSetHandler
ResultSetHandler封装了对JDBC中的ResultSet对象操作,当执行SQL类型为SELECT语句时,ResultSetHandler用于将查询结果转换成Java对象。
TypeHandler
TypeHandler是MyBatis中的类型处理器,用于处理Java类型与JDBC类型之间的映射。它的作用主要体现在能够根据Java类型调用PreparedStatement或CallableStatement对象对应的setXXX()方法为Statement对象设置值,而且能够根据Java类型调用ResultSet对象对应的getXXX()获取SQL执行结果。
使用JDBC API开发应用程序,其中一个比较烦琐的环节是处理JDBC类型与Java类型之间的转换。涉及Java类型和JDBC类型转换的两种情况如下:
-
PreparedStatement对象为参数占位符设置值时,需要调用PreparedStatement接口中提供的一系列的setXXX()方法,将Java类型转换为对应的JDBC类型并为参数占位符赋值。 -
执行SQL语句获取 ResultSet对象后,需要调用ResultSet对象的getXXX()方法获取字段值,此时会将JDBC类型转换为Java类型。
MyBatis提供的TypeHandler及与Java类型和JDBC类型之间的对应关系:

小结
我们使用到了SqlSession组件,它是用户层面的API。实际上SqlSession是Executor组件的外观,目的是为用户提供更友好的数据库操作接口,这是设计模式中外观模式的典型应用。
真正执行SQL操作的是Executor组件,Executor可以理解为SQL执行器,它会使用StatementHandler组件对JDBC的Statement对象进行操作。
当Statement类型为CallableStatement和PreparedStatement时,会通过ParameterHandler组件为参数占位符赋值。ParameterHandler组件中会根据Java类型找到对应的TypeHandler对象,TypeHandler中会通过Statement对象提供的setXXX()方法(例如setString()方法)为Statement对象中的参数占位符设置值。
StatementHandler组件使用JDBC中的Statement对象与数据库完成交互后,当SQL语句类型为SELECT时,MyBatis通过ResultSetHandler组件从Statement对象中获取ResultSet对象,然后将ResultSet对象转换为Java对象。
高级技能
设计模式
在MyBatis 中大量的使用了设计模式,在MyBatis 我们可以学到一下几种设计模式:
-
工厂模式 -
模板方法模式 -
代理模式 -
建造者模式 -
单例模式 -
适配模式 -
装饰器模式 -
责任链模式 -
....
缓存
在 Web 应用中,缓存是必不可少的组件。通常我们都会用 Redis 或 memcached 等缓存中间件,拦截大量奔向数据库的请求,减轻数据库压力。作为一个重要的组件,MyBatis 自然也在内部提供了相应的支持。通过在框架层面增加缓存功能,可减轻数据库的压力,同时又可以提升查询速度,可谓一举两得。
MyBatis 缓存结构由一级缓存和二级缓存构成,这两级缓存均是使用 Cache 接口的实现类。因此,在接下来的章节中,我将首先会向大家介绍 Cache 几种实现类的源码,然后再分析一级和二级缓存的实现。
MyBatis一级缓存和二级缓存的使用:MyBatis一级缓存是SqlSession级别的缓存,默认就是开启的,而且无法关闭;二级缓存需要在MyBatis主配置文件中通过设置cacheEnabled参数值来开启。
一级缓存是在Executor中实现的。MyBatis的Executor组件有3种不同的实现,分别为SimpleExecutor、ReuseExecutor和BatchExecutor。这些类都继承自BaseExecutor,在BaseExecutor类的query()方法中,首先从缓存中获取查询结果,如果获取不到,则从数据库中查询结果,然后将查询结果缓存起来。而MyBatis的二级缓存则是通过装饰器模式实现的,当通过cacheEnabled参数开启了二级缓存,MyBatis框架会使用CachingExecutor对SimpleExecutor、ReuseExecutor或者BatchExecutor进行装饰,当执行查询操作时,对查询结果进行缓存,执行更新操作时则更新二级缓存。本章最后介绍了MyBatis如何整合Redis作为二级缓存。
除此之外,MyBatis还支持Ehcache、OSCache等,这种特性并不常用。
插件
大多数框架,都支持插件,用户可通过编写插件来自行扩展功能,Mybatis也不例外。
MyBatis提供了扩展机制,能够在执行Mapper时改变SQL的执行行为。这种扩展机制是通过拦截器来实现的,用户自定义的拦截器也被称为MyBatis插件。
MyBatis框架支持对Executor、ParameterHandler、ResultSetHandler、StatementHandler四种组件的方法进行拦截。掌握了MyBatis插件的实现原理,然后自己实现一个分页查询插件和慢SQL统计插件,当我们需要的功能MyBatis框架无法满足时,可以考虑通过自定义插件来实现。
经典实现:PageHelper 。
日志
MyBatis针对不同的日志框架提供对Log接口对应的实现,Log接口的实现类下图所示。从实现类可以看出,MyBatis支持7种不同的日志实现,具体如下。

下面对常用几个做一个简单说明:
-
Apache Commons Logging:使用JCL输出日志。 -
Log4j 2:使用Log4j 2框架输入日志。 -
Java Util Logging:使用JDK内置的日志模块输出日志。 -
Log4j:使用Log4j框架输出日志。 -
No Logging:不输出任何日志。 -
SLF4J:使用SLF4J日志门面输出日志。 -
Stdout:将日志输出到标准输出设备(例如控制台)。
MyBatis查找日志框架的顺序为:
SLF4J→JCL→Log4j2→Log4j→JUL→No Logging。
如果Classpath下不存在任何日志框架,则使用NoLoggingImpl日志实现类,即不输出任何日志。
动态SQL绑定
动态SQL指的是事先无法预知具体的条件,需要在运行时根据具体的情况动态地生成SQL语句。
在MyBatis中有着丰富的动态SQL标签,比如:<where>、<if>、<choose|when|otherwise>、<foreach>等。
在MyBatis源码中有个SqlSource对象会作为MappedStatement对象的属性保存在MappedStatement对象中。执行Mapper时,会根据传入的参数信息调用SqlSource对象的getBoundSql()方法获取BoundSql对象,这个过程就完成了将SqlNode对象转换为SQL语句的过程。
比如:,#{}占位符会被替换为“?”,然后调用JDBC中PreparedStatement对象的setXXX()方法为参数占位符设置值,而${}占位符则会直接替换为传入的参数文本内容。
总结
本文是对MyBatis源码分析的整体感受,希望对你有点点帮助。
咱们不是为了看源码而看源码,更不是为了装B而看源码,更多是我们从这个源码中学到了什么。比如学到了设计模式是怎么使用的,学会了插件的思想,学会了缓存是怎么使用的等等。
个人觉得学习MyBatis源码有几个好处:
-
掌握Mybatis整体思想 -
学到一些核心技能 -
对于实际工作中排查问题有所帮助 -
面试还可以吹吹牛

浙公网安备 33010602011771号