UML笔记
uml期末考试复习笔记,不完整,也很不严谨,只是写了关键点,内容仅供参考。
老师的要求
- 用例之间的关系,含义
关联、泛化、包含、扩展
- 类图、对象图的区别
对象是“对象名:类名”,相对类没有操作函数,
- 活动图、流程图的区别
流程图表示逻辑关系,活动图表示顺序关系;活动图可以表示并发,流程图不行;活动图面向对象
- 活动图、状态图的区别
活动图显示一个用例系统的过程,状态图显示一个对象的整个过程。
- 顺序图、协作图的区别
等价的;顺序图:强调时间顺序,弱化对象关系;协作图:强调对象关系,弱化了时间顺序,时间顺序也可以从序号中获得。
用例图
- 长这个样子
![]()
![]()
![]()
- 从用户的角度描述系统功能
- 用例就是用户期望的功能
- 用例的关系有:---->《include》、《extend》、《use》 箭头出发点是主语。
- 参与者可以是打印机
类图
- 长这个样子
![]()
![]()
- 包图,包含类的哪个
![]()
- 类是对相识的事物的抽象概括(车,动物、老师)
- 类有名称、属性、操作、关系。
- protected属性用: #
- 类的关系有:关联(人有车)、聚合(整体没了,部分还有)、组合(整体没了,部分没了)、泛化(动物有老虎和狮子,---->表示)。
- 接口是没有实现的一系列操作(电源插板)、
- 对象图是类的实例,就是具体的实现。对象图的形式“对象:类名”
- 包的元素:类、接口、组件、节点、用例、图
活动图
-
长这个样子
![]()
![]()
-
活动都是一个动作,是正在进行的状态。
-
活动图展示系统内部的控制流,状态图重点在于外部事件对状态的控制。
-
活动图面向对象,流程图面向过程。
-
活动图元素有:开始、结束、活动、泳道、判断、分叉、汇合
-
活动图没有指名活动由谁或者由什么类发起,所以出现了泳道。
-
动作状态转换称为动作流。
顺序图
- 顺序图描述了系统运行时各个对象之间进行交互的时间顺序
- 大概长这个样子
![]()
- 顺序图主要有4个元素:对象、生命线、消息、激活。激活时,生命线有长条的矩形,
![]()
- 消息延迟可用向下倾斜的斜线表示。
- 建模迭代,用矩形框把重复执行的消息放在矩形框中。
- 画图4步:确定用例、确定工作流、确定对象、添加消息和条件。
- 用一些例子理解顺序图
![]()
![]()
- 通过顺序图描述用例是否可以被系统的对象具体的实现。
- 顺序图反应类图中类的协作关系。
通信图、协作图
- 长这个样子
![]()


- 协作图用于显示系统对象需要什么链接,一种直觉的方式。
- 顺序图强调交互的时间顺序,通信图强调对象整体交互的情况,
- 元素有:对象(有下划线)、消息(有序号,可以加[条件])
- 用消息表示迭代:[1..n]
- 顺序图强调时间顺序,通信图强调静待链接关系。
- 通过顺序图创建通信图。
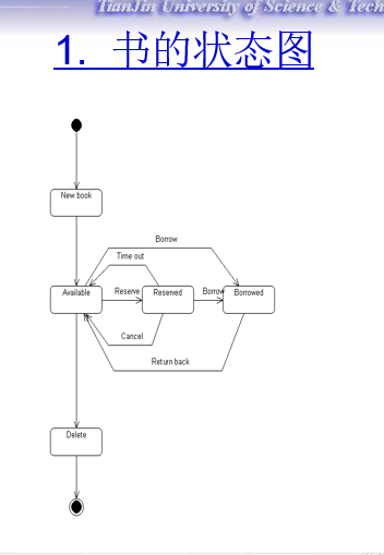
状态图
-
长这个样子
![]()
-
描述对象在生命周期内经历的各种状态,描述单个状态。了解对象所能达到的各种状态以及收到的消息。(门:开、关、锁)
-
状态图元素:状态、事件、动作
![]()
![]()
-
登录的状态图
![]()
-
序列图和协作图对群体进行建模。状态图用于对单个的对象进行建模。
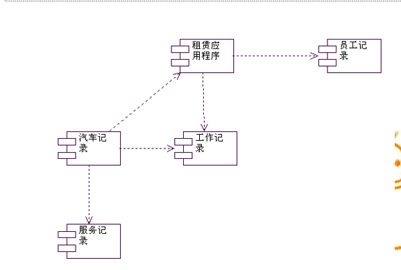
组件图
- 应该长这个样子
![]()
- 组件图元素:组件、接口、依赖关系。组件图用来建模系统中的各个文件,包括源代码、二进制文件、脚本之间的关系。
- 组件图主要描述物理实现,类图是逻辑实现。
- 组件类型:配置组件(运行系统的配置,操作系统、数据库管理系统)、工作组件(java类、jar文件)、执行组件(html、servelt、)
- 组件图:静态图、系统特殊类图、
- 数据库建模
![]()
部署图
-
组件图是建模软件,部署图用来了解组件停留在什么硬件上
-
元素有:节点 、关系association
-
一个示例
![]()
-
节点:计算机、打印机
-
关联
![]()
![]()
-
C/B部署图
![]()
-
组件是逻辑元素,节点是物理配置。
-
组件与部署图的缝合
![]()
![]()
-
老师用手机截图,我再用电脑截图。
![]()
-
添加节点之间的依赖
![]()
-
图书管理系统实现方式图具体实现过程
![]()
![]()
![]()
-
将之合在一起
![]()
RUP
- UML是系统建模语言,但是何时何地使用需要用到(rato统一过程)Rational unified process
- 四个阶段如图所示:初始(用例10~20%)、筹划(用例80%以上)、构建(用户手册、版本描述)、转换
![]()
- 与瀑布模型相比,从早期降低风险
UML与数据库
- 大概长这样
![]()
![]()
- 将类映射为表
对象约束语言
- 对UML更加精细的描述



































浙公网安备 33010602011771号