会员
众包
新闻
博问
闪存
赞助商
HarmonyOS
Chat2DB
所有博客
当前博客
我的博客
我的园子
账号设置
会员中心
简洁模式
...
退出登录
注册
登录
流水灯
博客园
首页
新随笔
联系
订阅
管理
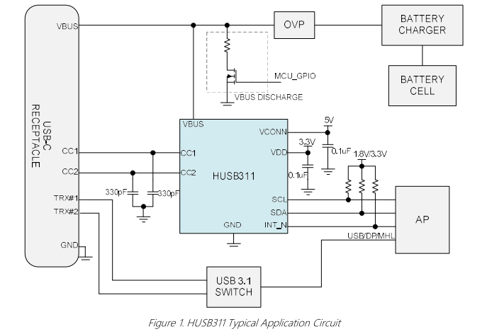
linux USB TCPM 和 TCPC 协调
TCPC是HUSB311
TCPM是软件管理器,运行在主机或设备的操作系统中(如 Linux 内核)
posted @
2025-11-14 11:10
流水灯
阅读(
17
) 评论(
0
)
收藏
举报
刷新页面
返回顶部
公告