[转载] 一个成功的Git分支模型
作者:Chuckiefan
链接:https://www.jianshu.com/p/b357df6794e3
来源:简书
著作权归作者所有。商业转载请联系作者获得授权,非商业转载请注明出处。
下午看到一篇介绍Git工作模型的文章,觉得很不错。为了方便大家快速掌握文章的内容,这里对这篇文章的要点进行简单的介绍
原文地址:http://nvie.com/posts/a-successful-git-branching-model/
1 为何使用Git
关于Subversion和Git的优劣比较有很多的文章已经进行了比较详细的介绍,这并不是这篇文章的重点。但是Git的一些优势却是这种模型的基础,因此对于这一部分应当进行必要的介绍。
2. 分支
But with Git, these actions are extremely cheap and simple, and they are considered one of the core parts of your daily workflow, really. For example, in CVS/Subversion books, branching and merging is first discussed in the later chapters (for advanced users), while in every Git book, it’s already covered in chapter 3 (basics).
Git相比较Subversion而言,有一个显著的优势就是对分支的使用非常的方便。在Git中,分支的使用是非常鼓励和推荐的,因此在《Pro Git》中把分支的使用是作为基础章节来介绍的,也就是说分支是Git中经常会用到的操作。而本文所介绍的这种模型,就是建立在对分支频繁操作(创建,切换,合并等)的基础上的。
3. 非集中式
非集中式的版本控制系统是Git的另一大优势。这就表示,在使用Git的时候,每一次代码的提交都不必同步到远程服务器中,开发人员可以在外部网络环境(无法连接内网),甚至离线的情况下进行代码的版本控制。作为非集中式的版本控制系统,开发人员可以在本地创建分支而不必同步到服务器上,这一点是构成文中Git分支模型的另一大基础。
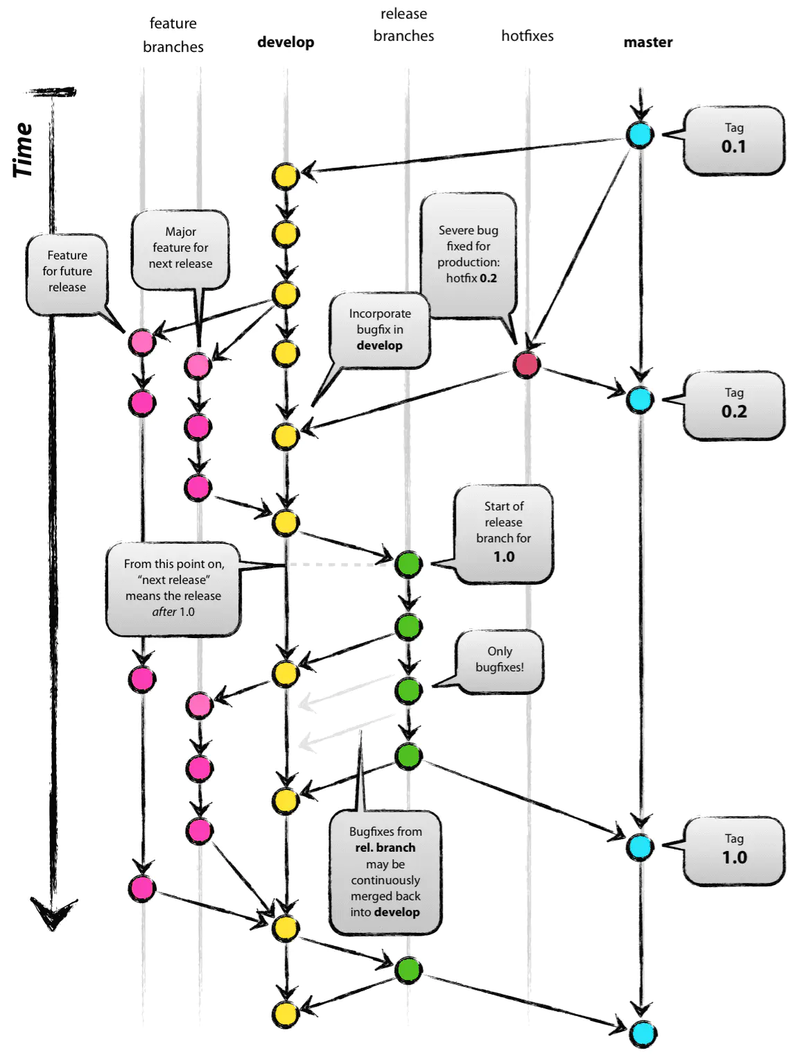
4. 主分支(Main Branch)
在Git分支模型中存在两个主分支,这两个分支是不可或缺的:
- master分支
- develop分支
4.1 master分支
master作为Git中默认的主分支,是使用Git的开发者们非常熟悉的默认主分支名称。在Git分支开发模型中,master分支的HEAD节点始终处于“准备好进行生产的状态”,即master分支的HEAD节点所指向的版本始终是可以用于生产环境的正式版本。当其他分支的代码版本合并到master分支时(随后打上版本标签),通常意味着一个新的正式版本已经发布。该过程的具体介绍详见后文。
4.2 develop分支
develop分支作为另一个主分支,其HEAD节点总是指向下一个待发布版本的最新变化。develop分支的版本变更通常来源于辅助分支的合并(稍后介绍),因为develop分支也常被称为“整合分支”。当develop分支达到某一稳定点,可进行新版本的发布时,develop分支上的所有变更应该被合并到master分支并打上tag标签,该过程详见后文。
5. 辅助分支(Supporting Branch)
除了master分支和develop分支这两个主分支以外,Git分支模型中拥有一些“辅助分支”,在团队开发中对develop分支和master分支进行帮助,例如对新需求的研发,新版本发布前的准备工作以及新版本bug的紧急修复等。和主分支不同的是,这些分支的生命周期都是很有限的,最终都将会被删除。辅助分支中有以下三类分支:
- 需求分支(Feature Branch)
- 发布分支(Release Branch)
- 修复分支(Hotfix Branch)
上述三种辅助分支,每一种都有其特定的功能,并遵守各自严格的规则,例如分支的输入分支、分支的输出(合并)分支等等。下文将逐一描述。
5.1 需求分支(Feature Branch)
- 分支来源:develop分支
- 分支去向:develop分支
- 分支命名:任意名称,除master,develop,以“release-”开头,以“hotfix-”开头的分支以外。
需求分支用于为未来的软件版本开发新的功能需求。当进行一个需求的研发时,该需求将被整合进正式版本是未知,所以需要单独创建分支对该需求进行研发,只要该需求尚在开发中,该需求分支就会一直存在。需求分支最终会被合并到develop分支中作为下一个待发布版本的功能之一,或者由于该需求无法实现从而被抛弃。
注:需求分支通常仅仅存在于开发者的代码仓库中(本地仓库),并不上传到远程分支。
5.1.1 如何创建需求分支
创建需求分支时,该分支必须从develop分支得到:
$ git checkout -b feature_branch develop
该命令从develop分支创建一个新的分支“feature_branch”,并从当前分支切换到“feature_branch”分支,相当于:
$ git branch feature_branch develop
$ git checkout feature_branch
5.1.2 将已完成的需求分支合并到develop分支
已完成的需求分支需要被合并到develop分支,作为待发布版本的需求之一:
$ git checkout develop #切换到develop分支
$ git merge --no-ff feature_branch #合并分支
$ git branch -d feature_branch #删除需求分支
$ git push origin develop #推送
--no-ff表示No Fast Forward,在合并使,即使可能是fast forward方式,也会创建一个新的commit节点。
5.1.3 关于fast forward
当前分支合并到另一分支时,如果没有分歧解决,就会直接移动文件指针。这个过程叫做fast forward。
例如,开发一直在master分支进行,但忽然有一个新的想法,于是新建了一个develop的分支,并在其上进行一系列提交,完成时,回到 master分支,此时,master分支在创建develop分支之后并未产生任何新的commit。此时的合并就叫fast forward,如下图:

可以看到master在合并develop分支的时候并没有产生新的节点
回到develop分支,对代码进行修改,提交。切换到master分支,使用git merge develop --no-ff 进行合并,此时会产生一个commit节点,如下图:

删除分支develop后,如下图:

删除develop分支后
很明显使用--no-ff合并时,在删除develop分之后,该分支的合并信息仍然被保留,在以后的代码分析中可以便捷的查看到历史信息,而fast forward方式则无法辨识代码的合并信息。正如原文所说:
The --no-ff flag causes the merge to always create a new commit object, even if the merge could be performed with a fast-forward. This avoids losing information about the historical existence of a feature branch and groups together all commits that together added the feature.
5.2 发布分支(Release Branch)
- 分支来源:develop分支
- 分支去向:develop分支和master分支
- 分支命名:以"release-"开头
发布分支用于辅助新版本(生产环境)发布的准备工作,例如小bug的修复,或者版本号的修改等等。使用发布分支的好处是,当从develop分支中创建发布分支以后,develop分支便可以进行新版本之后需求的研发工作,从而既不会影响到最新的研发进度,也不会影响到新版本的发布。
5.2.1 创建发布分支
发布分支以develop分支作为源分支。例如,目前develop分支上的所有需求将作为版本1.2发布,这时可以创建一个分支"release-1.2"。此时可以继续在develop分支上进行新需求的研发,而1.2版本的发布工作将由“release-1.2”分支来完成:
$ git checkout -b release-1.2 develop #创建并切换到"release-1.2"分支
$ vim file #表示对版本号的修改,或者小bug的修复等
$ git commit -a -m "更新版本至1.2" #提交代码
注: 如果在发布分支进行小型bug的修改,则需要将提交后的代码合并到develop分支中
5.2.2 完成发布分支
当发布分支完成代码的提交(如果修复过bug,则要合并到develop分支)后,需要将发布分支合并到master分支上,并进行tag操作,如:
$ git checkout master
$ git merge --no-ff release-1.2
$ git tag -a "v1.2"
PS:合并到develop的操作:
$ git checkout develop
$ git merge --no-ff release-1.2
完成合并操作以后,删除该发布分支:
$ git branch -d release-1.2
5.3 修复分支(Hotfix Branch)
- 分支来源:master分支
- 分支去向:develop分支和master分支
- 分支命名:以"hotfix-"开头
修复分支用于正式版本的紧急修复,在紧急修复完成以后必须同时被合并到master分支和develop分支,这是修复分支和发布分支不同之处(二者的来源也不同),和发布分支类似,修复分支在修复bug,提交,被合并以后,也要进行tag操作。
创建修复分支
$ git checkout -b hotfix-1.2.1 master
$ vim file #表示修复bug
$ git commit -a -m "修复bug"
$ vim file #表示更新版本号
$ git commit -a -m "版本更新为1.2.1"
完成修复分支
$ git checkout master
$ git merge --no-ff hotfix-1.2.1
$ git tag -a 1.2.1 #tag操作
不要忘记合并修复分支到develop分支
$ git checkout develop
$ git merge --no-ff hotfix-1.2.1
删除修复分支:
$ git branch -d hotfix-1.2.1
6. 总结
以上就是这篇文章的主要内容,原文作者充分利用了git的诸多优势,为我们提供了一种优雅的版本管理模型,希望能够对大家有所帮助。整篇文章如果有任何翻译解释不到位的地方,还请各位指出,谢谢。最后,附上整个分支模型的示意图,感谢阅读。 😃


浙公网安备 33010602011771号