会员
众包
新闻
博问
闪存
赞助商
HarmonyOS
Chat2DB
所有博客
当前博客
我的博客
我的园子
账号设置
会员中心
简洁模式
...
退出登录
注册
登录
哥们并肩走过
博客园
首页
新随笔
联系
订阅
管理
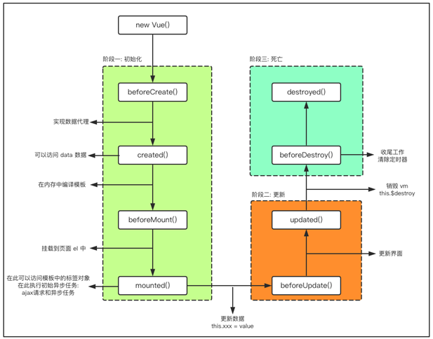
Vue-生命周期
1.图解1
2.图解2
posted @
2021-03-31 17:14
程序员陈师兄cxycsx
阅读(
41
) 评论(
0
)
收藏
举报
刷新页面
返回顶部
公告