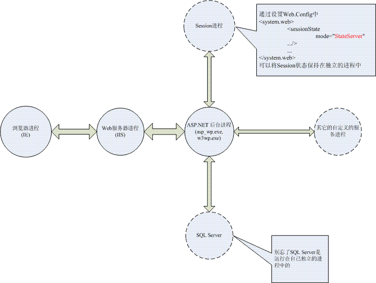
尽管ASP.NET屏蔽了很多复杂性, 但在编写ASP.NET应用的时候,我们还是应当时刻留意:我们的代码始终是工作在多进程、多线程的运行环境下的。因此,我们在处理静态变量、全局变量时一定要警惕。同时,我们在往Session中存东西时,也需要考虑当Session状态以进程外服务方式提供时,保存的对象能否跨越进程边界的问题。

posted on 2008-09-17 19:03  Ready  阅读(319)  评论(1)    收藏  举报