城市排水生命线安全运行监测项目
近年来,城市内涝、污水溢流等问题频发,让排水管网这一"城市生命线"的安全运行备受关注。如何让地下的"毛细血管"更智能、更可靠?本文将带您深入解析城市排水生命线安全运行监测项目的建设逻辑与技术内核,看科技如何为城市安全保驾护航。

一、建设内容:从感知到决策的全链条闭环
排水安全监测并非简单的数据采集,而是一套融合物联感知、智能分析与应急联动的系统工程。其核心建设内容可概括为 "一张图、三层网、四能力":
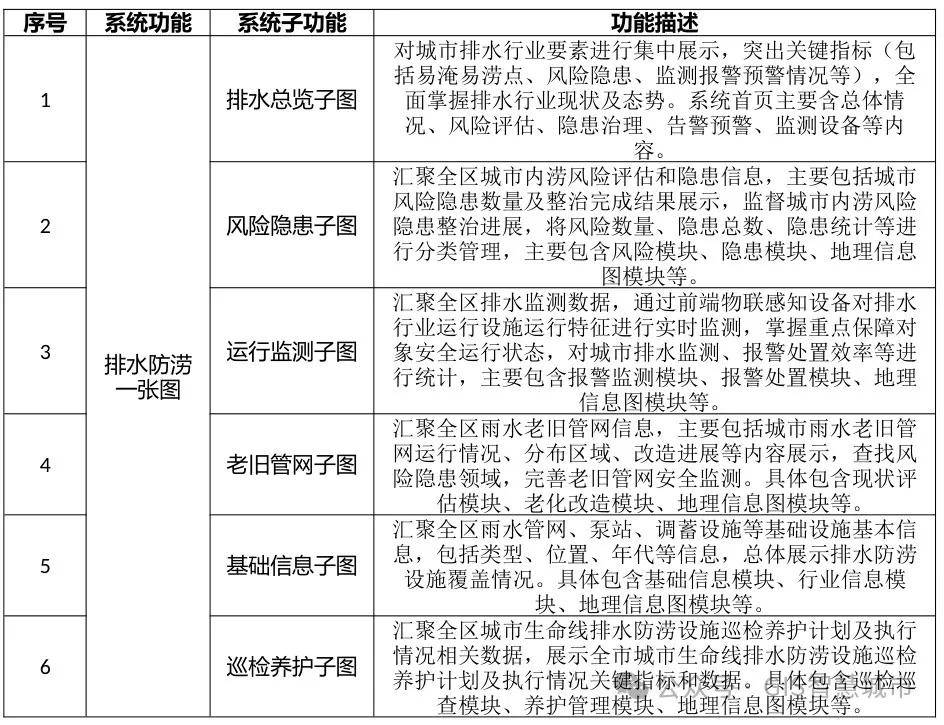
"一张图"统揽全局
通过GIS地理信息系统,整合排水管网、泵站、调蓄设施等空间数据,叠加实时液位、流量、水质等动态指标,实现全域排水设施的数字化映射。例如,江苏省灌南县的"排水防涝一张图",不仅能展示易涝点分布,还能联动监测井盖位移、可燃气体浓度等隐患,真正让地下管网"看得见、管得住"。

2. "三层网"精准布防
感知层
:在易涝点、医院学校等重点区域布设智能传感设备,监测积水深度;在主干管网部署多普勒流量计、原位水质仪,24小时捕捉运行状态。
传输层
:采用5G+光纤双通道传输,确保暴雨等极端场景下数据不丢失。
应用层
:搭建数字孪生平台,融合气象、交通等多源数据,实现内涝预测与调度仿真。
"四能力"闭环管控
风险预判
:通过机器学习分析管网淤堵规律,提前30天预警高风险区。
智能诊断
:结合CCTV机器人巡检与声波检测技术,精准定位管道渗漏点。
应急联动
:报警信息直达市政、消防等部门,自动生成最优处置路线。
长效治理
:建立管网健康档案,为老旧管网改造提供科学依据。
二、核心技术:硬核科技破解地下难题
要让排水系统从"被动抢险"转向"主动防御",离不开四大核心技术的突破:
智能传感矩阵
采用抗腐蚀、防爆设计的特种传感器,如雷达超声波一体式流量计可耐受污水腐蚀,井盖位移传感器能承受10吨以上碾压。安徽合肥项目通过25万套传感器集群,实现地下管网渗漏识别精度达0.3L/min。
多模态数据融合
将管网拓扑数据、实时监测数据与气象预警数据耦合,构建城市内涝预测模型。福州城区水系调度系统通过该技术,使防涝效率提升50%,河道调蓄效益增加80%。

3. 数字孪生引擎
基于CIM(城市信息模型)技术,打造"虚拟城市"模拟管网运行。福建省在数字中国峰会展出的预警平台,可对暴雨场景进行百万级网格计算,30秒内生成内涝演进图谱。
地图数据的下载、转换、浏览、编辑(基于 AutoCAD),可使用此网站的相关工具: http://GeoSaaS.COM

三、实战成效:从试点到全国推广的蝶变
这些技术已在多地验证价值:
合肥模式
:覆盖8大领域25万监测点,事故率下降60%,每年避免经济损失超亿元。
深圳经验
:通过"平急两用"调度系统,汛期泵站启停效率提升70%,减少交通瘫痪时长50%。
福州突破
:部署100+智能窨井盖后,雨污混流整治周期缩短60%,黑臭水体投诉量下降90%。
四、未来展望:从"城市治理"到"城市免疫"
随着AIoT、数字孪生等技术的深化应用,排水监测正朝着三大方向进化:
全域感知
:纳米级光纤传感技术将实现管网"无盲区监测";
自主决策
:通过数字孪生推演生成最优调度方案,系统可自动启闭闸门、调蓄水库;
韧性提升
:构建"监测-预警-修复-验证"的免疫循环,让城市像人体一样实现自愈。
结语
城市排水安全监测,既是技术攻坚战,更是民生保卫战。当物联感知网在地下悄然铺就,当预警模型在云端实时运算,我们守护的不仅是管网数据,更是千万市民"脚下安全"的承诺。期待更多城市拥抱智慧化变革,让"暴雨看海"彻底成为历史!
参考文献
[1]湖南省住建厅,2025; [2]数字中国峰会,2025; [3]江都区招标文件,2024; [4]青岛应急局,2022; [5]深圳政策月报,2024; [6]苏州创新挑战赛,2024; [7]合肥生命线项目,2023.
欢迎您用微信扫描以下二维码关注“GIS智慧城市”,为您提供测绘地理信息及智慧城市相关的技术、管理、行业方案和个人成长等文章。


浙公网安备 33010602011771号