微服务熔断,降级
微服务的分层方式:
以文件拆分为主,程序集拆分位次

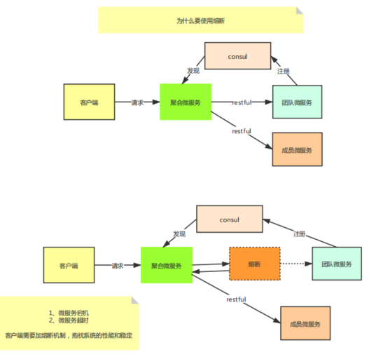
虽然Consul有健康检查 但是健康检查是设置间隔时间的如果是10秒,在十秒内服务出现问题就会出现请求的压积,所以我们需要解决这个问题就需要熔断限流的操作
那么什么是熔断呢?
熔断就是在被调用端出现宕机,和超时两种情况出现的一种策略应对机制。
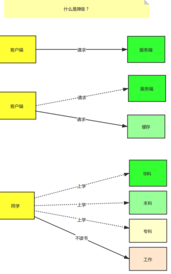
熔断就好比保险丝,我们先来看一看保险丝的情况
客户端请求服务端不需要直接请求服务端,并且请求到熔断器;熔断器类似保险丝;

为什么使用熔断,防止某个微服务宕机,所有集聚在这个微服务上的请求就会积压不断尝试,从而导致集合微服务的性能急剧下降,这个需要我们就需要使用熔断工具保证系统的性能和稳定了:
服务调用出现异常(包括超时和宕机两种情况)
如果服务连续几次都出现异常,那么就将服务进行熔断一段时间,

什么是降级?相当于添加一个或者多个备胎

为什么要使用降级
1、服务主动降级(选择性放弃)
主动将服务进行进行异常返回
2、服务异常降级
如果服务调用出现超时或者宕机的情况,就按照自定义的策略进行返回。
项目中熔断降级的目的是保证系统的弹性,使系统高可用

熔断直接抛出异常,让后降级步获异常,返回合理的信息
polly熔断原理:步获异常根据异常返回自己包装的异常:

降级的原理:

熔断和降级的本质就是 异常的步获和异常的处理;
项目中如何运用熔断降级:
熔断降级工具
1、Polly
2、Hystrix
微服务中如何使用Polly
主要功能(五种策略)
重试(Retry)
断路器(Circuit-breaker)
超时检测(Timeout)
缓存(Cache)
降级(FallBack)
Polly官网地址
http://www.thepollyproject.org/
Polly安装
Nuget Microsoft.Extensions.Http.Polly
Polly如何使用
条件
1、微服务项目
2、Polly
3、Polly http扩展
步骤
1、先通过nuget进行安装
Microsoft.Extensions.Http.Polly
2、然后在HttpClient后面添加扩展方法AddPolicyHandler()
3、然后在团队服务里面,测试宕机,和超时情况
4、先选择熔断策略(在Startup中的 ConfigureServices中)
//熔断机制 3代表出现多少次异常开启熔断, 开始时间, 处理的异常,开启的时间 ,熔断机制 就是一个 try catch
.AddPolicyHandler(Policy<HttpResponseMessage>.Handle<Exception>().CircuitBreakerAsync(3, TimeSpan.FromSeconds(10), (ex, ts) => { Console.WriteLine($"服务{name}断路器开启,异常消息:{ex.Exception.Message}"); Console.WriteLine($"服务{name}断路器开启时间:{ts.TotalSeconds}s"); }, () => { Console.WriteLine($"服务{name}断路器重置"); }, () => { Console.WriteLine($"服务{name}断路器半开启(一会开,一会关)"); }))
5、然后选择降级策略
//自定义异常处理(用缓存处理
var fallbackResponse = new HttpResponseMessage { Content = new StringContent("系统出现异常,请稍后重试"), StatusCode = HttpStatusCode.GatewayTimeout }; .AddPolicyHandler(Policy<HttpResponseMessage>.HandleInner<Exception>().FallbackAsync(options.httpResponseMessage, async b => { // 1、降级打印异常 Console.WriteLine($"服务{name}开始降级,异常消息:{b.Exception.Message}"); // 2、降级后的数据 Console.WriteLine($"服务{name}降级内容响应:{options.httpResponseMessage.Content.ToString()}"); await Task.CompletedTask; }))
6、然后选择重试策略
.AddPolicyHandler(Policy<HttpResponseMessage> .Handle<Exception>() .RetryAsync(options.RetryCount) )
7、最后选择超时机制
.AddPolicyHandler(Policy.TimeoutAsync<HttpResponseMessage>(TimeSpan.FromSeconds(options.TimeoutTime)));
我们在集合服务种添加polly 的nuget包

Startup.cs 代码演示:
public class Startup { public Startup(IConfiguration configuration) { Configuration = configuration; } public IConfiguration Configuration { get; } // This method gets called by the runtime. Use this method to add services to the container. public void ConfigureServices(IServiceCollection services) { // 1、自定义异常处理(用缓存处理) var fallbackResponse = new HttpResponseMessage { Content = new StringContent("系统正繁忙,请稍后重试"),// 内容,自定义内容 StatusCode = HttpStatusCode.GatewayTimeout // 504 }; //services.AddHttpClient().AddHttpClientConsul<ConsulHttpClient>(); #region polly配置(未封装) { //services.AddHttpClient("mrico") //// 1.1 降级(捕获异常,进行自定义处理) //.AddPolicyHandler(Policy<HttpResponseMessage>.Handle<Exception>().FallbackAsync(fallbackResponse, async b => //{ // // 1、降级打印异常 // Console.WriteLine($"开始降级,异常消息:{b.Exception.Message}"); // // 2、降级后的数据 // //Console.WriteLine($"降级内容响应:{}"); // await Task.CompletedTask; //})) //// 1.2 熔断机制 //.AddPolicyHandler(Policy<HttpResponseMessage>.Handle<Exception>().CircuitBreakerAsync(3, TimeSpan.FromSeconds(10), (ex, ts) => //{ // Console.WriteLine($"断路器开启,异常消息:{ex.Exception.Message}"); // Console.WriteLine($"断路器开启时间:{ts.TotalSeconds}s"); //}, () => //{ // Console.WriteLine($"断路器重置"); //}, () => //{ // Console.WriteLine($"断路器半开启(一会开,一会关)"); //})) //// 1.3 失败重试 //.AddPolicyHandler(Policy<HttpResponseMessage> // .Handle<Exception>() // .RetryAsync(3) //) ////1.4、超时 //.AddPolicyHandler(Policy.TimeoutAsync<HttpResponseMessage>(TimeSpan.FromSeconds(2))); } #endregion // 1.2 封装之后的调用PollyHttpClient services.AddPollyHttpClient("mrico", options => { options.TimeoutTime = 1; // 1、超时时间 options.RetryCount = 3;// 2、重试次数 options.CircuitBreakerOpenFallCount = 2;// 3、熔断器开启(多少次失败开启) options.CircuitBreakerDownTime = 100;// 4、熔断器开启时间 options.httpResponseMessage = fallbackResponse;// 5、降级处理 }) // 2、consul封装 .AddHttpClientConsul<ConsulHttpClient>(); /*// 2、注册consul服务发现 services.AddConsulDiscovery(); // 3、注册负载均衡 services.AddSingleton<ILoadBalance, RandomLoadBalance>();*/ // 4、注册team服务 services.AddSingleton<ITeamServiceClient, HttpTeamServiceClient>(); services.AddControllers(); } // This method gets called by the runtime. Use this method to configure the HTTP request pipeline. public void Configure(IApplicationBuilder app, IWebHostEnvironment env) { if (env.IsDevelopment()) { app.UseDeveloperExceptionPage(); } app.UseHttpsRedirection(); app.UseRouting(); app.UseAuthorization(); app.UseEndpoints(endpoints => { endpoints.MapControllers(); }); } }
封装:
/// <summary> /// HttpClient熔断降级策略选项 /// </summary> public class PollyHttpClientOptions { /// <summary> /// 超时时间设置,单位为秒 /// </summary> public int TimeoutTime { set; get; } /// <summary> /// 失败重试次数 /// </summary> public int RetryCount { set; get; } /// <summary> /// 执行多少次异常,开启短路器(例:失败2次,开启断路器) /// </summary> public int CircuitBreakerOpenFallCount { set; get; } /// <summary> /// 断路器开启的时间(例如:设置为2秒,短路器两秒后自动由开启到关闭) /// </summary> public int CircuitBreakerDownTime { set; get; } /// <summary> /// 降级处理(将异常消息封装成为正常消息返回,然后进行响应处理,例如:系统正在繁忙,请稍后处理.....) /// </summary> public HttpResponseMessage httpResponseMessage { set; get; } } /// <summary> /// 微服务中HttpClient熔断,降级策略扩展 /// </summary> public static class PollyHttpClientServiceCollectionExtensions { /// <summary> /// Httpclient扩展方法 /// </summary> /// <param name="services">ioc容器</param> /// <param name="name">HttpClient 名称(针对不同的服务进行熔断,降级)</param> /// <param name="action">熔断降级配置</param> /// <param name="TResult">降级处理错误的结果</param> /// <returns></returns> public static IServiceCollection AddPollyHttpClient(this IServiceCollection services, string name,Action<PollyHttpClientOptions> action) { // 1、创建选项配置类 PollyHttpClientOptions options = new PollyHttpClientOptions(); action(options); // 2、配置httpClient,熔断降级策略 services.AddHttpClient(name) //1.1 降级策略 .AddPolicyHandler(Policy<HttpResponseMessage>.HandleInner<Exception>().FallbackAsync(options.httpResponseMessage, async b => { // 1、降级打印异常 Console.WriteLine($"服务{name}开始降级,异常消息:{b.Exception.Message}"); // 2、降级后的数据 Console.WriteLine($"服务{name}降级内容响应:{options.httpResponseMessage.Content.ToString()}"); await Task.CompletedTask; })) // 1.2 断路器策略 .AddPolicyHandler(Policy<HttpResponseMessage>.Handle<Exception>().CircuitBreakerAsync(options.CircuitBreakerOpenFallCount, TimeSpan.FromSeconds(options.CircuitBreakerDownTime), (ex, ts) => { Console.WriteLine($"服务{name}断路器开启,异常消息:{ex.Exception.Message}"); Console.WriteLine($"服务{name}断路器开启时间:{ts.TotalSeconds}s"); }, () => { Console.WriteLine($"服务{name}断路器关闭"); }, () => { Console.WriteLine($"服务{name}断路器半开启(时间控制,自动开关)"); })) // 1.3 重试策略 .AddPolicyHandler(Policy<HttpResponseMessage> .Handle<Exception>() .RetryAsync(options.RetryCount) ) // 1.4 超时策略 .AddPolicyHandler(Policy.TimeoutAsync<HttpResponseMessage>(TimeSpan.FromSeconds(options.TimeoutTime))); return services; } }

浙公网安备 33010602011771号