用例建模Use Case Modeling
选题:
我的工程实践题目为《有关操作系统的习题库和知识测评系统》,目的是做一个移动端的题库,但是题目不是放在后台服务器,而是直接以JSON格式存在前端,用户可以注册账号,登录,然后选择题库,系统自动生成题库,用户按时答题,提交,系统打分并返回给用户分数,并添加一些评语。
业务用例图:

用例分析:
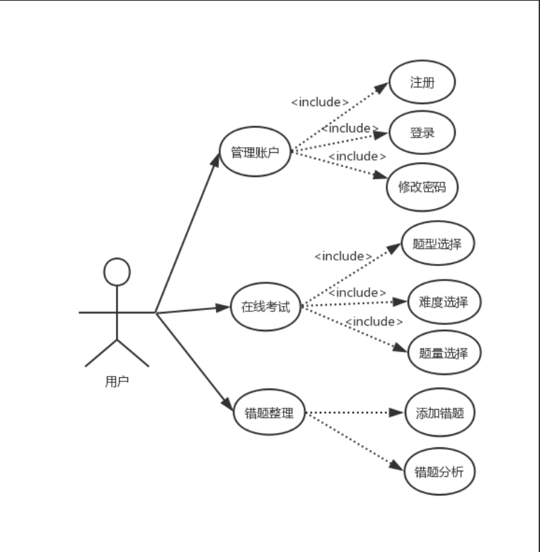
管理账户:用户应能在系统上注册账号,然后进行登录,后续可以更改密码。后台管理维护每个账号的信息。
在线考试:用户自己选择考试题型,试题数目,试题难度。
错题整理:用户可以离线查看自己的错题本,进行复习。
总结:
系统在现阶段的主要目标是确定存储题目的文件格式,保证能高效统一地表示各种题型。目前系统的功能相对较少,但主要的功能就是自动生成试卷,后续会逐步增加一些功能。
浙公网安备 33010602011771号