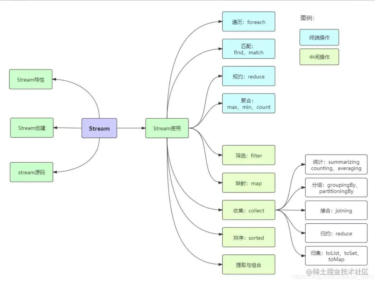
java中流操作-stream
流操作
简单使用
有这样两个对象Student和Teacher


常用的方法(持续更新)
@Slf4j
@TestInstance(TestInstance.Lifecycle.PER_CLASS)
public class StreamUtilTest {
public List<Studient> studientList = new ArrayList<>();
public List<Teacher> teacherList = new ArrayList<>();
@BeforeAll
private void bef(){
Studient studient1 = new Studient("1","张三", 20.2f, "北京", "3001");
Studient studient2 = new Studient("2","李四", 20.3f, "北京", "3001");
Studient studient3 = new Studient("3","赵六", 20.6f, "天津", "3001");
Studient studient4 = new Studient("4","燕南七", 19.0f, "深圳", "3002");
Studient studient5 = new Studient("5","老八", 21.0f, "杭州", "3002");
studientList.add(studient1);
studientList.add(studient2);
studientList.add(studient3);
studientList.add(studient4);
studientList.add(studient5);
Teacher teacher1 = new Teacher("3001", "刘老师");
Teacher teacher2 = new Teacher("3002", "李老师");
teacherList.add(teacher1);
teacherList.add(teacher2);
}
@Test
void test01(){
log.info("学生信息是{}", studientList);
}
@Test
void streamTest(){
// stream 过滤
List<Studient> studientList1 = studientList.stream().filter(item -> "3001".equals(item.getTeachId())).collect(Collectors.toList());
log.info("筛选出导师id是 3001 的学生 {}", studientList1);
// 筛选导师编号是 3001 的学生姓名
List<String> student3001name = studientList1.stream().map(Studient::getName).collect(Collectors.toList());
log.info("筛选出导师id是 3001 的学生姓名 {}", student3001name);
// 筛选导师编号是 3001 的学生 以地址做分组 也就是 数据库操作中的 group by
Map<String, List<Studient>> stringListMap = studientList1.stream().collect(Collectors.groupingBy(Studient::getAddress));
log.info("筛选出导师id是 3001 按照地址分组 {}",stringListMap);
// 平均值
double age = studientList1.stream().collect(Collectors.averagingDouble(Studient::getAge));
log.info("筛选出导师id是 3001 平均年龄 {}", age);
studientList1.stream().forEach(item -> item.setName(item.getName()+"123"));
log.info("重新设置姓名是{}", studientList1);
Studient studient1 = studientList1.stream().filter(item -> item.getAge() < 22).findAny().orElse(new Studient());
log.info("年龄小于22的随便取一个{}", studient1);
Studient mixStudent = studientList.stream().min(Comparator.comparing(Studient::getAge)).get();
log.info("年龄最小的是{}", mixStudent);
}
}


浙公网安备 33010602011771号