团队作业3--需求改进&系统设计
| 这个作业属于哪个课程 | https://edu.cnblogs.com/campus/gdgy/Class34Grade23ComputerScience |
|---|---|
| 这个作业要求在哪里 | https://edu.cnblogs.com/campus/gdgy/Class34Grade23ComputerScience/homework/13482 |
| 这个作业的目标 | 需求改进&系统设计&计划 |
| github链接 | https://github.com/LeoLeung314/yolo7 |
一、需求&原型改进:
1.问题及修改
问题1:之前项目设计的目标不明确,过于宽泛,不能解决某个行业或者场景具体的“痛点”
解决1:调整了检测的任务为目标检测(更容易实现,应用范围更广),调整为检测工厂内工人安全的场景(检测工人是否佩戴安全帽,有无违规行为如穿拖鞋,没穿工作服),这样能避免管理人员看监控时因注意力分散而遗漏的情况,这样能有效应用在工厂的监控系统中,并且能解决实际问题。
最近组员有在做相关场景的项目,工厂明确给出先做安全帽,工作服,拖鞋等物品的检测任务,说明了在实际应用中存在这样的需求

2.修改完善上周提交的需求规格说明书
视频算法中台系统:基于 YOLOv8 的工厂安全行为实时检测与告警平台
(一)系统概述
本系统是一个基于 SpringBoot + Docker + CUDA + PyTorch + YOLOv8 + FFmpeg + ZLMediaKit 的 AI 算法中台系统,旨在实现 Java 调用 Python 脚本,在 GPU(Nvidia Tesla T4)上对 YOLOv8 模型进行加速推理。系统专门针对工厂安全生产场景,实时检测工人是否佩戴安全帽、穿着工作服、有无穿拖鞋等违规行为,并将识别结果通过 FFmpeg 推流至 ZLMediaKit 流媒体服务器,实现原始监控画面与实时AI识别画面的同步展示。系统还支持将违规行为告警结果推送至 Minio 文件服务器与 RocketMQ 消息队列,便于安全管理部门及时处理与追溯。
(二)面向用户分析
初期核心用户
- 工厂安全管理员:需要实时监控车间工人是否遵守安全规定,及时处理违规行为。
- 生产车间主管:希望了解车间实时安全状况,对工人进行安全管理。
- 系统集成商:需将安全行为识别能力集成到现有工厂监控系统中。
后期拓展用户
- 大型制造企业:用于多个厂区的统一安全监控管理。
- 安全生产监管机构:用于远程抽查企业安全生产情况。
- 建筑工地安全管理方:用于检测高空作业、危险区域的安全防护。
(三)功能性需求
-
安全行为识别功能
- 支持 RTSP/RTMP/HTTP/WS 等多种监控视频流输入。
- 基于 YOLOv8 实现安全帽、工作服、拖鞋等目标的实时检测。
- 支持 ONNX 与 TensorRT 两种推理模式,可通过参数切换。
-
流媒体推送与展示功能
- 将识别结果实时推流至 ZLMediaKit 服务器。
- 在 Web 页面中同时展示原始监控画面与 AI 识别画面。
-
违规告警与推送
- 检测到违规行为(如未戴安全帽、未穿工作服、穿拖鞋)时,立即生成告警。
- 告警信息包含违规截图、时间、位置等,并推送至 RocketMQ 和保存到 Minio。
- 支持告警信息实时显示在 Web 界面,并通知相关管理人员。
-
模型管理与任务调度
- 支持模型上传、转换(PT → ONNX → Engine)、部署与启用。
- 支持多个车间监控任务的并行调度与管理。
-
系统管理功能
- 用户管理、权限控制、日志查看、告警中心等。
(四)技术需求
开发环境
- 后端:SpringBoot + MyBatis + MySQL + Redis + MongoDB + RocketMQ
- 前端:Vue + Node.js
- AI 推理:Python + PyTorch + OpenCV + ONNX Runtime + TensorRT
- 部署:Docker + Ubuntu 20.04
硬件需求
- CPU:Intel Xeon Gold 5218
- GPU:Nvidia Tesla T4 16G
- 内存:≥ 16GB
- 存储:≥ 50GB(含模型、视频、日志等)
性能需求
- 推理速度:支持实时视频流处理,无延迟、无卡顿。
- 并发能力:支持多路视频同时识别。
- 稳定性:支持 7x24 小时连续运行。
兼容性需求
- 支持 Linux / Windows 双平台运行。
- 支持多种视频格式与流媒体协议。
- 支持 YOLOv8n / YOLOv8m 等不同规模的模型。
(五)预期的用户数量
- 初期面向制造企业、工厂、系统集成商,预计 200+ 用户。
- 后期拓展至安全生产监管、多厂区管理等领域,预计 800+ 用户。
(六)系统的真实性、可用性以及价值所在
系统的真实性
- 采用主流技术栈,代码开源可复现。
- 提供完整的前后端代码、模型、数据库脚本,开箱即用。
- 支持真实监控视频流输入与实时推理输出,具备工业级可用性。
系统的可用性
- 提供详细的安装教程与 Docker 镜像,支持一键部署。
- 支持图形化界面操作,降低使用门槛。
- 提供完整的接口文档,便于系统对接与二次开发。
系统的价值所在
- 安全生产价值:实时检测工人安全行为,降低安全事故风险。
- 管理效率提升:自动告警替代人工巡查,提高管理效率。
- 数据追溯价值:所有违规行为记录在案,便于分析与追责。
(七)USER story
用户故事:王主管的智慧工厂安全管理
人物: 王主管(某大型制造厂安全主管)
背景: 王主管负责整个工厂的生产安全,传统方式是通过保安巡逻和监控室人员盯着几十个监控画面,但人工监控容易疲劳、遗漏,尤其是夜班时段。工厂规定工人必须佩戴安全帽、穿着工作服和劳保鞋,但违规行为仍时有发生。
故事开始:
周二上午 10:00 - 例行检查,发现隐患
王主管在办公室打开 "视频算法中台系统",查看各车间的实时安全状况。
- 登录系统: 在浏览器输入
http://ai-safety.com:8080,输入用户名wang和密码,进入了系统管理界面。 - 查看任务: 他点击 【计算任务】,看到所有车间的监控任务都在运行中,包括"焊接车间"、"装配车间"、"喷涂车间"等。
- 实时监控: 他点击"装配车间"任务右边的 "视频图标"。画面中,工人们正在流水线上作业,AI实时识别出每个工人,并用绿色框标出"安全帽"、"工作服",用红色框标出"拖鞋"。他注意到有一个工人被红框标出"拖鞋",同时系统在画面顶部实时显示告警:"检测到拖鞋!"
周二上午 10:05 - 立即处理,消除风险
王主管立即拿起对讲机,呼叫装配车间班组长:"小李,你们车间3号工位有工人穿拖鞋,马上让他更换劳保鞋!"
同时,系统已经自动在 【告警中心】 生成了一条告警记录,包括违规截图、时间、工位信息。
周二下午 15:30 - 历史追溯与报告
王主管需要准备本周安全报告。他进入 【告警中心】,筛选出本周所有关于"拖鞋"的告警记录,系统自动生成了统计图表,显示装配车间是拖鞋违规的高发区域。
他将这些数据导出到Excel,并在下午的安全会议上展示,要求装配车间加强管理。
周三夜班 02:00 - 无人值守,自动告警
深夜,系统检测到焊接车间有工人未戴安全帽进入作业区。立即生成告警,并通过RocketMQ将告警信息推送到了值班保安室的电脑和值班手机APP上。保安迅速前往现场处理,避免了可能的安全事故。
故事结尾:
王主管在月底总结中写道:"自从用了这个AI安全检测系统,我们的安全管控从被动响应变成了主动预防。系统就像永不疲倦的'安全之眼',24小时守护着工厂,违规行为无处遁形。安全事故率下降了60%,管理效率提升了好几倍。"
通过这个故事,我们看到了王主管如何将系统的几个核心功能串联起来:
模型管理 → 计算任务调度 → 实时视频识别与推流 → 告警中心 → 消息/文件推送,最终高效地解决了工厂安全管理中的 "监控难、发现慢、处理迟、追溯烦" 四大难题。
3.功能定位和优先级的四象限功能分析
| 象限 | 功能类型 | 核心功能清单 | 优先级说明 |
|---|---|---|---|
| 第一象限(高价值+低难度) | 核心基础功能 | 1. YOLOv8模型ONNX推理(CPU/GPU适配);2. 视频推流(FFmpeg+Zlmediakit)与Web端双画面展示;3. 基础告警中心(识别结果实时告警);4. 算法模型上传/管理(支持.pt/.onnx/.engine格式);5. 计算任务启停与状态查看 | 优先级最高(P0):满足“实时检测+可视化”核心需求,技术方案成熟(依赖现有Python/Java集成逻辑),无额外技术难点,是系统最小可行产品(MVP)的核心组成 |
| 第二象限(高价值+高难度) | 增强核心功能 | 1. TensorRT推理加速(依赖CUDA/Cudnn环境适配);2. 多环境兼容(Linux/Windows自动识别与脚本调用);3. 推理结果推送(MinIO文件存储+RocketMQ消息队列);4. 客户管理与告警定向推送 | 优先级高(P1):直接提升系统性能(TensorRT加速)和业务适配能力(多环境、定向推送),但需解决环境依赖冲突、消息队列高可用等问题,技术复杂度高 |
| 第三象限(低价值+低难度) | 辅助优化功能 | 1. 推送日志查询与导出;2. 系统监控面板(CPU/GPU内存占用率展示);3. 字典管理(告警类型/模型类型配置);4. 前端页面样式优化(如响应式布局) | 优先级中(P2):提升系统易用性和可维护性,但不影响核心检测流程,可在MVP稳定后迭代开发 |
| 第四象限(低价值+高难度) | 锦上添花功能 | 1. C++推理代码集成(极限性能优化);2. 自定义数据集训练可视化工具;3. 多模型并行推理调度;4. 跨平台移动端适配 | 优先级低(P3):功能受众窄(仅商业极致性能需求)或投入产出比低(移动端适配需求弱),技术复杂度极高(C++ CUDA编程、多模型调度算法),可作为后期扩展功能 |
4.调整任务分解WBS及相应的项目进度计划
(1)任务分解 WBS
AI视频算法中台系统
├─ 阶段一:基础环境与核心功能开发(P0级)
│ ├─ 1.1 开发环境搭建
│ │ ├─ 1.1.1 后端:JDK1.8+Maven+SpringBoot项目初始化
│ │ ├─ 1.1.2 前端:Vue+Nodejs依赖安装与项目骨架搭建
│ │ ├─ 1.1.3 基础环境:MySQL/MongoDB/Redis部署与连接配置
│ │ └─ 1.1.4 流媒体服务:Zlmediakit容器化部署(Docker)
│ ├─ 1.2 核心功能开发
│ │ ├─ 1.2.1 模型管理模块:上传/删除/查询(支持.pt/.onnx/.engine)
│ │ ├─ 1.2.2 视频检测模块:YOLOv8 ONNX推理(CPU/GPU适配)
│ │ ├─ 1.2.3 视频推流模块:FFmpeg封装与Zlmediakit对接
│ │ ├─ 1.2.4 Web可视化模块:原始视频+推理结果双画面展示
│ │ └─ 1.2.5 告警中心模块:基础告警生成与列表展示
├─ 阶段二:增强功能开发(P1级)
│ ├─ 2.1 性能优化
│ │ ├─ 2.1.1 TensorRT环境部署(CUDA11.8+Cudnn8.6适配)
│ │ ├─ 2.1.2 .onnx模型转.engine格式工具开发
│ │ └─ 2.1.3 推理方式动态切换(ONNX/TensorRT参数配置)
│ ├─ 2.2 多环境兼容
│ │ ├─ 2.2.1 Windows/Linux环境自动识别脚本(.bat/.sh)
│ │ └─ 跨环境依赖适配(Python库版本统一、路径配置)
│ ├─ 2.3 数据推送与存储
│ │ ├─ MinIO文件服务器集成(推理结果图片存储)
│ │ ├─ RocketMQ消息队列对接(推理结果推送)
│ │ └─ 定时推送任务开发(1分钟/次)
│ └─ 2.4 业务扩展模块
│ ├─ 客户管理模块:新增/编辑/查询客户信息
│ └─ 告警定向推送配置(按客户分配推送规则)
├─ 阶段三:辅助功能开发(P2级)
│ ├─ 3.1 系统监控模块
│ │ ├─ CPU/GPU内存占用率采集与展示
│ │ └─ 运行任务数量/告警统计面板开发
│ └─ 3.2 日志与配置模块
│ ├─ 推送日志查询/导出功能
│ └─ 字典管理(告警类型/模型类型配置)
└─ 阶段四:测试与部署
├─ 4.1 功能测试
│ ├─ 核心流程测试(模型部署→检测→告警→推送)
│ ├─ 多环境兼容性测试(Windows10/Ubuntu20.04)
│ └─ 性能测试(TensorRT/ONNX推理速度对比)
└─ 4.2 部署上线
├─ 后端服务Docker镜像构建与部署
├─ Nginx前端部署与反向代理配置
└─ 生产环境(GPU服务器)环境配置校验
(2)项目计划
| 阶段 | 核心目标 | 主要任务 |
|---|---|---|
| 第1周 | 环境准备与镜像构建 | 安装 ZLMediaKit、MySQL、Redis、MongoDB、RocketMQ、Minio |
| 第2周 | 后端服务部署 | 配置 SpringBoot 项目,启动算法中台服务 |
| 第3周 | 前端部署与联调 | 部署 Vue 前端,对接后端接口 |
| 第4周 | 模型转换与测试 | 将 YOLOv8 模型转换为 ONNX/TensorRT 格式并测试 |
| 第5周 | 流媒体集成测试 | 配置 FFmpeg 推流,测试实时识别与画面展示 |
| 第6周 | 告警推送与存储测试 | 验证 Minio 与 RocketMQ 的告警推送与存储 |
| 第7周 | 系统优化与文档整理 | 性能调优、日志完善、使用文档撰写 |
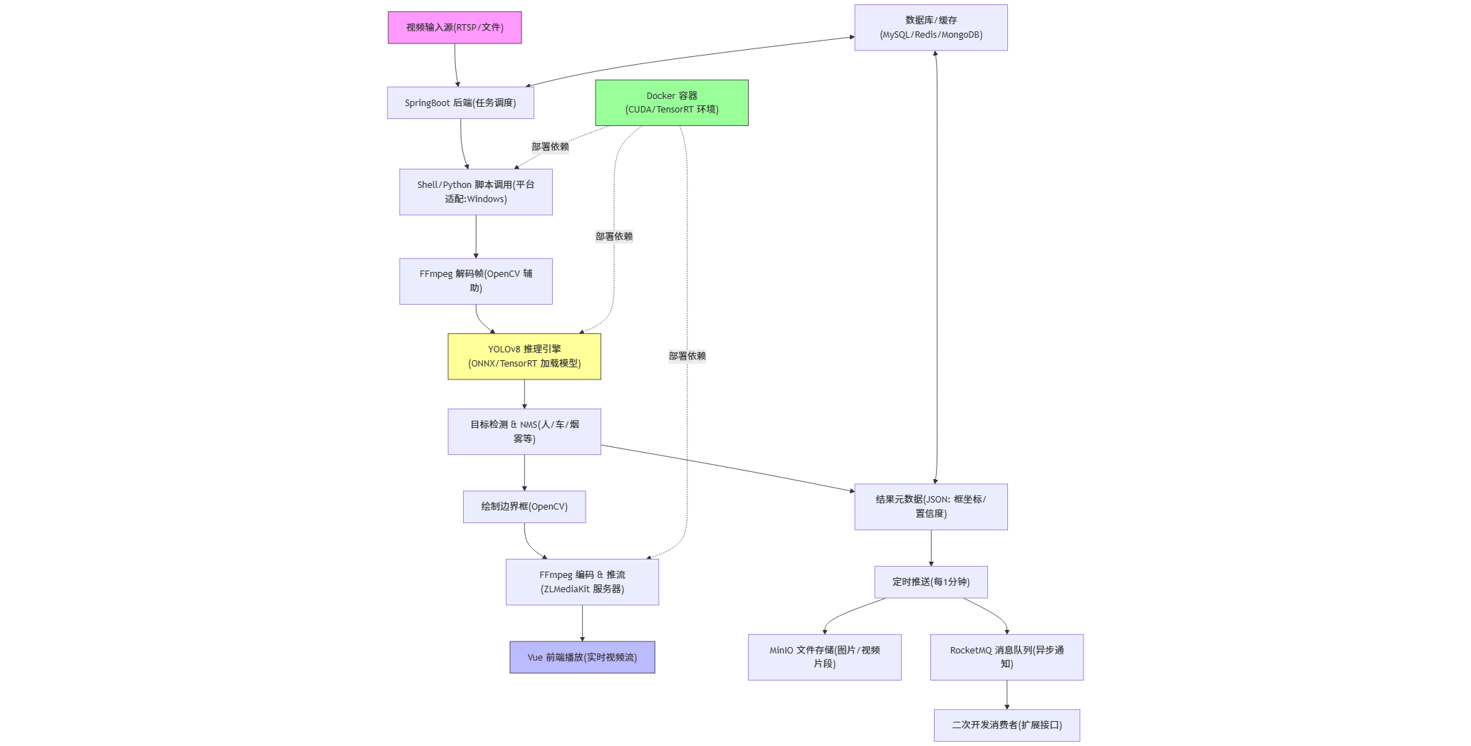
二、系统设计
I.系统架构设计
项目概述
该项目结合了 Java 后端(SpringBoot)、Python AI 推理(PyTorch/ONNX/TensorRT)、前端(Vue.js)、视频处理(FFmpeg)和流媒体(ZLMediaKit),通过 Docker 容器化部署,实现高效的 GPU 加速推理和视频推流。仓库中包含完整的代码、模型、脚本和部署文件,支持Windows 环境。
项目核心目标:通过 Java 调用 Python 脚本,在 NVIDIA GPU(如 Tesla T4)上进行 YOLOv8 的加速推理,将检测结果实时叠加到视频流中,并通过 Web 界面查看。系统每分钟将结果推送至 MinIO(文件存储)和 RocketMQ(消息队列),便于扩展。
技术栈总结:
| 类别 | 技术/工具 | 作用描述 |
|---|---|---|
| 后端框架 | SpringBoot, MyBatis 3 | REST API、数据库交互 |
| 前端框架 | Vue.js, Node.js | Web 界面、视频流播放 |
| AI 模型 | YOLOv8 (n/m 版本), PyTorch 2.3.0 | 目标检测模型训练与推理 |
| 推理加速 | ONNX Runtime 1.16.1, TensorRT 8.5 | GPU 加速(支持切换) |
| 视频处理 | FFmpeg 4.2.7, OpenCV 4.7.0 | 视频解码、编码、框绘制 |
| 流媒体 | ZLMediaKit | RTSP/HTTP-FLV 推流服务器 |
| 存储/队列 | MySQL, Redis, MongoDB, MinIO, RocketMQ | 数据持久化、缓存、文件存储、消息推送 |
| 部署环境 | Docker, Ubuntu 20.04, CUDA 11.8, cuDNN 8.6 | 容器化部署,GPU 支持 |
| 其他 | Nginx (反向代理), Shell/Python 脚本 | 跨语言调用、环境适配 |
系统架构设计分析
该项目的架构设计采用分层 + 微服务化 + 容器化的模式,强调跨语言集成(Java + Python)、GPU 加速和实时性。整体设计思路是:后端作为中枢调度,前端提供交互,Python 负责计算密集型任务,外部服务处理存储/流媒体。架构支持高并发视频处理,推理延迟低(实时无延迟)。
1. 整体架构分层
- 表示层:Vue 前端 + Nginx。
- Vue 应用负责用户交互:视频源管理、实时流查看(原始视频 vs. 推理视频)、结果查询。
- Nginx 作为反向代理,处理静态资源和负载均衡。
- **应用层*:SpringBoot 后端。
- 核心控制器(Controller)接收 HTTP 请求(如上传视频源、启动推理任务)。
- 服务层(Service)封装业务逻辑:调用 Shell/Python 脚本执行推理,监控任务状态。
- 集成 MyBatis 进行数据库 CRUD,Redis 缓存会话/配置,MongoDB 存储非结构化结果(如日志)。
- 领域层:AI 推理引擎(Python 脚本)。
- YOLOv8 模型加载(.pt -> ONNX -> TensorRT 转换链路)。
- 支持两种推理模式:ONNX(通用,CPU/GPU)、TensorRT(NVIDIA GPU 专属,FP16/INT8 优化)。
- 脚本处理视频帧:解码 -> 推理 -> 非极大值抑制 (NMS) -> 绘制边界框 -> 编码。
- 基础设施层:
- 视频 I/O:FFmpeg 解码输入流(RTSP/文件),编码输出流。
- 流媒体分发:ZLMediaKit 接收推流,提供多协议输出(Web 可通过 HLS/FLV 播放)。
- 数据持久化:MinIO 存储推理图片/视频片段;RocketMQ 异步推送结果(JSON 格式,便于消费者订阅)。
- 部署:Docker Compose 多容器(后端容器、推理容器、流媒体容器、数据库容器),确保环境隔离和可移植性。
2. 关键设计模式与特性
- 跨语言集成:Java 通过
ProcessBuilder或 Shell 脚本调用 Python,自动检测 OS 执行对应文件。 - 模型管理:算法模型目录支持热更新(.pt 训练模型 -> ONNX 导出 -> TensorRT 引擎构建)。使用 Ultralytics 库自动化转换,减少手动干预。
- 实时性优化:
- GPU 加速:TensorRT 引擎加载一次、多帧批处理。
- 异步处理:RocketMQ 解耦结果推送,每分钟批次上报,避免阻塞主流程。
- 容错:脚本支持异常重试,Docker 健康检查。
- 可扩展性:
- 模块化:易替换模型(YOLOv8 -> 其他),添加新检测类(自定义数据集训练)。
- 代码生成:集成 FreeMarker 自动生成 CRUD 代码,加速开发。
- 安全与性能:
- 权限:Spring Security(未显式,但可扩展)。
- 监控:日志集成,性能指标(如 FPS、延迟)通过 API 暴露。
- 部署设计:全 Docker 化,单命令启动。
3. 数据流与业务流程
- 输入:视频源(RTSP 流、文件) -> SpringBoot 调度 -> FFmpeg 解码帧。
- 处理:Python 脚本加载模型 -> YOLOv8 推理(检测框 + 置信度) -> OpenCV 绘制 -> FFmpeg 合成视频。
- 输出:推流至 ZLMediaKit -> Vue Web 播放;结果 -> MinIO (图片) + RocketMQ (元数据)。
- 周期任务:定时器(Spring @Scheduled)每分钟执行结果汇总推送。
II.数据库设计
MySQL——14张表
-
alarm_data
存储算法任务运行过程中产生的每一条告警(含告警类型、截图、时间、所属任务/模型/客户)。 -
algorithm_model
平台可下载/部署的算法模型注册信息(名称、模型编号、标签集、引擎文件路径、默认阈值等)。 -
algorithm_task
在某个视频源上实例化某个模型的“任务”记录(任务编号、推流地址、跳帧/阈值设置、进程 PID、启停状态等)。 -
customer
租户/客户档案(客户编号、接入密钥、回调地址、任务额度、状态)。 -
data_dict
全平台统一字典与枚举值,支持无限层级树(算法类型、日志动作、区域类型等)。 -
permission
菜单、按钮、API 三类权限点的定义(权限字符串、路由、图标、层级)。 -
role
角色定义(角色名、角色键、排序、状态、删除标记)。 -
role_model
角色与算法模型的多对多映射,控制“哪些角色能看到哪些模型”。 -
role_permission
角色与权限的多对多映射,即 RBAC 的核心授权关系。 -
role_task
角色与算法任务的多对多映射,控制“哪些角色能看到哪些任务”。 -
rocket_mq_fail_msg
RocketMQ 消费失败的消息日志,用于重试或审计(msg_id、队列、重试次数、消息体)。 -
sys_user
演示/遗留系统的简单用户表(登录名、用户名、明文密码、性别、邮箱、地址)。 -
user
正式平台用户账号(用户名、密码、手机号、角色键、注册类型、状态、最后登录 IP/时间等)。 -
user_role
用户与角色的多对多映射,完成“用户属于哪些角色”的绑定。
MongoDB中3 个 集合(collection)。它们存的都是 运行时产生的非结构化/半结构化数据,与 MySQL 的“业务主数据”形成互补:MySQL 管“配置和状态”,MongoDB 管“日志和大数据量”。
-
algorithm_log
存算法任务运行时的 stdout/stderr 日志(每条一行,带时间戳、主机、任务编号)。
作用:排障、性能分析、审计;数据量大且无需事务,放 MongoDB 方便水平扩展和 TTL 过期。 -
alarm_image
存每一次告警的 原始截图/画框图(二进制或 base64,外加任务号、模型号、时间、置信度)。
作用:前端“告警回放”直接根据_id拉图片;文件比 MySQL 的alarm_data.alarm_image字段更全,也避免把大 blob 塞进关系表。 -
inference_result
存每帧推理的 完整结构化结果(帧号、检测框数组、类别、置信度、耗时、硬件信息等)。
作用:事后做 模型效果评估、误报分析、再训练采样;数据格式灵活,字段随模型迭代可动态增减,MongoDB 的文档模型正好适用。
MySQL 负责“谁、什么模型、跑什么任务、告警摘要”;MongoDB 负责“日志长文本、告警原图、每帧详细 JSON”,两者结合实现 配置与海量日志/多媒体分离存储,读写性能与扩展性兼得。
III.架构设计图

IV.接口
算法中台接口对接文档
一.接口安全机制
1.Token和参数验签
目前暂不做校验,直接调用
2.请求头
请求头须传入访问键,即accessKey=xxx (xxx的具体值见文末)
二.业务接口列表
| 序号 | 请求方式 | 请求路径 | 提供方 | 接口说明 |
|---|---|---|---|---|
| 1 | POST | /api/customer/updateCustomerHttp | 金石 | 更新HTTP信息 |
| 2 | POST | /api/algorithmModel/getAlgorithmModelListPageVo | 金石 | 查询模型列表并分页 |
| 3 | POST | /api/algorithmTask/addAlgorithmTask | 金石 | 添加计算任务 |
| 4 | POST | /api/algorithmTask/getAlgorithmTaskListPageVo | 金石 | 查询计算任务列表并分页 |
| 5 | POST | /api/algorithmTask/setAlgorithmTaskStatus | 金石 | 启用/停止计算任务 |
| 6 | POST | /api/sys/httpPushLog/getHttpPushLogListPageVo | 金石 | 查询HTTP推送日志记录列表 |
| 7 | POST | http://ip:port/xxx/xxx | 客户 | 客户自定义HTTP回调接口用于接收模型的推理计算结果 |
三.接口详细信息
1.注册更新客户HTTP接收信息
(1).接口概览
| 操作 | 操作名称 |
|---|---|
| 协议 | HTTP/HTTPS |
| 请求方式 | POST(请求参数以json形式封装在body中) |
| 返回格式 | JSON |
| 请求地址 | serverAddr + /api/customer/updateCustomerHttp |
(2).参数说明
a输入参数
请求参数表
| 序号 | 名称 | 请求类型 | 是否必须 | 默认值 | 备注 |
|---|---|---|---|---|---|
| 1 | customerNo | String | 是 | 客户序列号(见文末) | |
| 2 | httpReqUrl | String | 是 | HTTP数据接收地址(数据只支持Post Body 方式的请求) | |
| 3 | httpReqHeader | String | 否 | 客户自定义的请求头,算法中台将会在请求客户接口时带上该请求头,格式JSON字符串(如 {"key1":"value"}) |
b返回参数
| 参数 | 类型 | 描述 |
|---|---|---|
| code | Integer | 状态码 |
| msg | String | 返回信息 |
| Data | Json | 数据 |
返回结果示例:
{
"code": 200,
"msg":"sucess",
"data":{}
}
2.查询模型列表并分页接口
(1).接口概览
| 操作 | 操作名称 |
|---|---|
| 协议 | HTTP/HTTPS |
| 请求方式 | POST(请求参数以json形式封装在body中) |
| 返回格式 | JSON |
| 请求地址 | serverAddr + /api/algorithmModel/getAlgorithmModelListPageVo |
(2).参数说明
a输入参数
请求参数表
| 序号 | 名称 | 请求类型 | 是否必须 | 默认值 | 备注 |
|---|---|---|---|---|---|
| 1 | pageNum | Integer | 是 | 1 | 分页索引 |
| 2 | pageSize | Integer | 是 | 10 | 分页大小 |
| 3 | searchKey | String | 否 | 关键字搜索 |
b返回参数
| 参数 | 类型 | 描述 |
|---|---|---|
| code | Integer | 状态码 |
| msg | String | 返回信息 |
| Data | Json | 数据 |
返回结果示例:
{
"code": 200,
"msg":"sucess",
"data":{}
}
3.添加计算任务接口
(1).接口概览
| 操作 | 操作名称 |
|---|---|
| 协议 | HTTP/HTTPS |
| 请求方式 | POST(请求参数以json形式封装在body中) |
| 返回格式 | JSON |
| 请求地址 | serverAddr + /api/algorithmTask/addAlgorithmTask |
(2).参数说明
a输入参数
请求参数表
| 序号 | 名称 | 请求类型 | 是否必须 | 默认值 | 备注 |
|---|---|---|---|---|---|
| 1 | modelNo | String | 是 | 模型序列号 | |
| 2 | customerNo | String | 是 | 客户序列号 | |
| 3 | videoPlayUrl | String | 是 | 要计算的视频播放地址 | |
| 4 | taskName | String | 否 | 任务名称(摄像头1) | |
| 5 | skipFrame | String | 否 | 0(不跳帧计算) | 跳帧数量(每隔多少帧检测一次) |
| 6 | pushFrequency | String | 否 | 60(60秒推送一次推理计算结果) | 推送频率(每隔多少秒推送一次推理计算结果) |
b返回参数
| 参数 | 类型 | 描述 |
|---|---|---|
| code | Integer | 状态码 |
| msg | String | 返回信息 |
| Data | Json | 数据 |
返回结果示例:
{
"code": 200,
"msg": null,
"data": {}
}
4.查询计算任务列表并分页接口
(1).接口概览
| 操作 | 操作名称 |
|---|---|
| 协议 | HTTP/HTTPS |
| 请求方式 | POST(请求参数以json形式封装在body中) |
| 返回格式 | JSON |
| 请求地址 | serverAddr + /api/algorithmTask/getAlgorithmTaskListPageVo |
(2).参数说明
a输入参数
请求参数表
| 序号 | 名称 | 请求类型 | 是否必须 | 默认值 | 备注 |
|---|---|---|---|---|---|
| 1 | customerNo | String | 是 | 客户序列号 | |
| 2 | pageNum | Integer | 是 | 1 | 分页索引 |
| 3 | pageSize | Integer | 是 | 10 | 分页大小 |
| 4 | searchKey | String | 否 | 关键字搜索 |
b返回参数
| 参数 | 类型 | 描述 |
|---|---|---|
| code | Integer | 状态码 |
| msg | String | 返回信息 |
| Data | Json | 数据 |
返回结果示例:
{
"code": 200,
"msg":"sucess",
"data":{}
}
5.启用/停止计算任务接口
(1).接口概览
| 操作 | 操作名称 |
|---|---|
| 协议 | HTTP/HTTPS |
| 请求方式 | POST(请求参数以json形式封装在body中) |
| 返回格式 | JSON |
| 请求地址 | serverAddr + /api/algorithmTask/setAlgorithmTaskStatus |
(2).参数说明
a输入参数
请求参数表
| 序号 | 名称 | 请求类型 | 是否必须 | 默认值 | 备注 |
|---|---|---|---|---|---|
| 1 | taskNo | String | 是 | 任务序列号 | |
| 2 | taskStatus | String | 是 | 任务状态(0:停止 1:启动) |
b返回参数
| 参数 | 类型 | 描述 |
|---|---|---|
| code | Integer | 状态码 |
| msg | String | 返回信息 |
| Data | Json | 数据 |
返回结果示例:
{
"code": 200,
"msg":"sucess",
"data":{}
}
6.查询HTTP推送日志记录列表并分页接口
(1).接口概览
| 操作 | 操作名称 |
|---|---|
| 协议 | HTTP/HTTPS |
| 请求方式 | POST(请求参数以json形式封装在body中) |
| 返回格式 | JSON |
| 请求地址 | serverAddr + /api/sys/httpPushLog/getHttpPushLogListPageVo |
(2).参数说明
a输入参数
请求参数表
| 序号 | 名称 | 请求类型 | 是否必须 | 默认值 | 备注 |
|---|---|---|---|---|---|
| 1 | customerNo | String | 是 | 客户序列号 | |
| 2 | taskNo | String | 否 | 任务序列号 | |
| 3 | status | Byte | 否 | 推送状态 | |
| 4 | startTime | Long | 否 | 推送开始时间(13位时间戳) | |
| 5 | endTime | Long | 否 | 推送结束时间(13位时间戳) | |
| 6 | pageNum | Integer | 是 | 1 | 分页索引 |
| 7 | pageSize | Integer | 是 | 10 | 分页大小 |
| 8 | searchKey | String | 否 | 关键字搜索 |
b返回参数
| 参数 | 类型 | 描述 |
|---|---|---|
| code | Integer | 状态码 |
| msg | String | 返回信息 |
| Data | Json | 数据 |
返回结果示例:
{
"code": 200,
"msg":"sucess",
"data":{}
}
7.客户自定义的HTTP回调接口(用于接收模型的推理计算结果)
(1).接口概览
| 操作 | 操作名称 |
|---|---|
| 协议 | HTTP/HTTPS |
| 请求方式 | POST(请求参数以json形式封装在body中) |
| 返回格式 | JSON |
| 请求地址 | http://ip:port/xxx/xxx |
(2).参数说明
a输入参数
请求参数表
| 序号 | 名称 | 请求类型 | 是否必须 | 默认值 | 备注 |
|---|---|---|---|---|---|
| 1 | taskNo | String | 是 | 任务序列号 | |
| 2 | imgUrl | String | 是 | 图片访问地址 | |
| 3 | clsScore | String | 是 | 目标分类及其对应的评分信息 (Json 字符串) | |
| 4 | streamServerUrl | String | 是 | 流媒体服务器地址 | |
| 5 | pushVideoPlayUrl | String | 是 | 实时推送的视频流播放地址 | |
| 6 | computingVideoPlayUrl | String | 是 | 实时计算的视频流播放地址 | |
| 7 | videoPlayUrl | String | 是 | 原始视频流播放地址 | |
| 8 | alarmTime | String | 是 | 告警时间 |
请求参数示例:
{
"taskNo":"AN9LZYvJ",
"imgUrl":"http://192.168.2.241:9001/algcenter-yolov8-sl-fh/AN9LZYvJ_2024-07-10 14:11:01.813995.jpg",
"streamServerUrl":"rtmp://192.168.2.241:11935/stream/live/dec_AN9LZYvJ?sign=41db35390ddad33f83944f44b8b75ded",
"pushVideoPlayUrl":"ws://192.168.2.241:11080/stream/live/ori_AN9LZYvJ.live.flv",
"computingVideoPlayUrl":"ws://192.168.2.241:11080/stream/live/dec_AN9LZYvJ.live.flv",
"videoPlayUrl":"/data/app/yolo/data/sl-fh/10.smoke.mp4",
"alarmTime":"2024-07-10 14:11:01",
"clsScore":"{"smoke":0.705,"fire":0.661}"
}
b返回参数
| 参数 | 类型 | 描述 |
|---|---|---|
| code | Integer | 状态码 |
| msg | String | 返回信息 |
| Data | Json | 数据 |
返回结果示例:
{
"code": 200,
"msg":"sucess",
"data":{}
}
- 返回代码表
| 返回代码 | 返回状态描述 |
|---|---|
| 200 | 正常 |
| 400 | msg中获取具体错误信息 |
| 500 | 服务器异常 |
- 服务器地址
| env | serverAddr | 备注 |
|---|---|---|
| 测试环境 | http://scjskj.tpddns.cn:9080 | |
| 正式环境 |
- 必要信息
| 序号 | serverAddr | 备注 |
|---|---|---|
| 1 | "customerNo" : "hymv8g1b" | 客户序列号为hymv8g1b |
| 2 | "accessKey" : "kdjn5961" | 客户访问键为kdjn5961 |
三、Alpha任务分配计划
Alpha 目标:
支持上传单张图片,返回带框图片 + 是否违规的人数统计。
3.1 Product Backlog 功能清单
| 编号 | 功能 | 描述 | 优先级 |
|---|---|---|---|
| A | 文件上传 + 任务创建页面 | 支持图片/视频上传,填写检测阈值等可选参数,调用 /api/tasks 创建任务。Alpha 可先做简版:上传 + 最近任务列表 + 查看结果。 |
中 |
| B | 任务结果展示页面 | 展示任务状态,显示图片带框或视频 overlay,提供人数统计及 JSON/CSV 下载。Alpha 可先做图片结果预览。 | 中 |
| C | 任务管理 API | POST /api/tasks 创建任务;GET /api/tasks/{task_id} 查询任务状态与基本信息,是前后端交互入口。 |
高 |
| D | 结果查询与下载 API | GET /api/tasks/{task_id}/result 返回 JSON;GET /api/tasks/{task_id}/visual 返回可视化图/视频。 |
高 |
| E | 文件管理模块 | 保存上传文件到本地(如 uploads/),生成唯一文件名并与任务绑定。 |
高 |
| F | 模型加载模块 | 服务启动时加载 YOLO 模型与配置(输入尺寸、类别列表等)。 | 高 |
| G | 预处理模块 | 图片 resize/normalize;视频解码逐帧处理,可抽帧。 | 高 |
| H | 推理模块 | 调用 YOLO 模型 inference,输出原始检测结果。 | 高 |
| I | 后处理模块 | NMS,按类别过滤,阈值过滤,person 区域内判断 helmet/workwear,输出结构化结果。 | 高 |
Alpha 阶段待实现功能(MVP)
• F/G/H/I(YOLO 推理全流程)
• C/D/E(最小的后端 API + 文件管理)
• A/B(一个简单网页)
• K(简单文件存储)
3.2任务分解
| 模块 | 功能 | 负责人 | 预估时间 |
|---|---|---|---|
| A-01 上传页面 | 实现单页前端:选择/预览图片、点击“开始检测”,调用后端 API | a | 4h |
| A-02 上传校验与状态提示 | 校验文件类型/大小,显示“上传中/检测中/完成/失败”等基础状态 | a | 3h |
| B-01 结果展示布局 | 前端展示检测结果:原图 + 叠加框的图片区域 + 文本区域 | a | 3h |
| B-02 统计结果展示 | 展示总人数、未戴安全帽人数、未穿工作服人数、合规率等 | a | 3h |
| C-01 上传任务 API | POST /api/tasks:接收图片文件,基础参数校验,生成 task_id |
b | 4h |
| C-02 同步调用推理 | 在 C-01 中直接调用推理入口函数,等待推理完成后返回结果 | b | 4h |
| D-01 结构化结果封装 | 定义后端统一返回结构:检测框列表 + 每类人数统计,用 JSON 返回前端 | b | 3h |
| D-02 错误处理与返回 | 处理模型错误/文件错误/内部异常,返回统一错误码与错误信息 | b | 3h |
| E-01 文件保存逻辑 | 将上传图片保存到本地目录(如 uploads/),生成唯一文件名 |
b | 3h |
| E-02 文件路径管理 | 约定并实现图片/结果文件的路径规则(按 task_id 存放),提供查询接口 | b | 3h |
| F-01 YOLO 环境与权重加载 | 配置依赖环境,加载安全帽/工作服 YOLO 权重,封装模型初始化函数 | c | 5h |
| F-02 模型健康检查 | 用几张样例图片跑通推理,确认模型输出维度/类别与预期一致 | c | 3h |
| G-01 图片预处理 | 实现:读取 image_path → resize/normalize → 转成模型输入 tensor | c | 4h |
| H-01 单图推理函数 | 实现 run_inference(image_tensor),调用 YOLO,返回原始预测结果 |
c | 4h |
| I-01 后处理与 NMS | 实现 NMS、置信度过滤,将原始输出转为 bbox + class + score 的列表 | c | 4h |
| I-02 类别映射与违规统计 | 将模型类别映射为“戴帽/未戴帽/穿工装/未穿工装”,统计各类人数 | c | 4h |
| I-03 结果可视化绘制 | 在原图上画框(按类别区分颜色),生成带框图片供前端展示 | c | 4h |
| K-01 结果文件存储 | 保存结构化结果 JSON、可视化图片到 results/ 目录,并记录对应 task_id |
d | 3h |
| K-02 简单清理策略 | 设计并实现简单清理逻辑(如超过 N 天的任务文件可删除)(可先手动脚本) | d | 3h |
| K-03 Alpha 集成测试 | 以任务为单位:从上传图片 → 获取返回结果 → 检查文件落盘/统计是否正确 | d | 5h |
3.3甘特图
时间表
| 时间范围 | 主要任务说明 | 涉及模块编号 | 负责人 |
|---|---|---|---|
| Week 1 Mon–Tue | YOLO 环境搭建、权重加载、样例推理跑通;完成图片预处理与单图推理链路 | F-01, F-02, G-01, H-01 | c |
| Week 1 Mon–Tue | 后端基础:文件保存、路径管理、task_id 规范 | E-01, E-02 | b |
| Week 1 Wed–Thu | 模型后处理(NMS/过滤)、类别映射、违规统计;结果可视化输出(画框) | I-01, I-02, I-03 | c |
| Week 1 Wed–Thu | 后端主流程:上传任务 API、同步推理调度、结构化 JSON 返回、错误处理 | C-01, C-02, D-01, D-02 | b |
| Week 1 Thu–Fri | 前端开发:上传页面、状态提示、结果展示布局、统计信息可视化 | A-01, A-02, B-01, B-02 | a |
| Week 1 Fri–Sat | 结果文件落盘、清理策略;首次端到端联调(上传 → 推理 → 展示) | K-01, K-02, C/D/E/F/G/H/I | d + 全员 |
| Week 1 Sunday | Alpha 中期检查:主要链路是否跑通,修复关键 bug | 全模块 | 全员 |
| Week 2 Mon–Wed | 深入优化:前端交互增强、后端返回结构稳定化、模型输出一致性检查 | A/B 系列、D 系列、I 系列 | a / b / c |
| Week 2 Wed–Thu | 扩展测试:多样化图片、异常输入、模型边界情况 | K-03, F/G/H/I | d / c |
| Week 2 Fri | 全链路回归 + 性能检查(处理时间、响应格式、文件落盘) | C/D/E/F/G/H/I/K | 全员 |
| Week 2 Saturday | 文档整理:接口文档、模块说明、部署说明;准备演示材料(截图/视频) | K-03, A/B/I | d / a / c |
| Week 2 Sunday | 最终 Alpha 验收:Checklist 自查、演示排练、修复剩余问题 | 全模块 | 全员 |

四、测试计划
AI 视频算法中台系统测试计划
一、项目介绍
1. 项目背景
本项目是基于 SpringBoot+Docker+Cuda+Cudnn+Pythorch+Onnx+Tensorrt+Yolov8+ffmpeg+zlmediakit 的 AI 视频算法中台系统,支持人、车、火灾烟雾等目标的实时识别与视频推流,提供模型管理、计算任务调度、告警推送等核心功能,需通过全面测试保障系统稳定运行。
2. 参考资料
项目技术文档、YOLOv8 官方文档、TensorRT 推理手册、Docker 部署指南、系统需求规格说明书、《现代软件工程讲义 - 测试的计划和执行》。
二、任务概述
1. 测试范围
- 功能测试:模型管理(上传 / 修改 / 删除)、计算任务调度(新增 / 启用 / 停用)、告警中心、推送日志、客户管理等核心模块;
- 性能测试:模型推理速度、视频推流延迟、并发任务处理能力;
- 兼容性测试:Windows/Linux/Docker 环境、不同推理方式(ONNX/TensorRT);
- 稳定性测试:长时间高负载运行下的系统稳定性;
- 接口测试:系统内部模块接口及外部对接接口(如 Minio、RocketMQ)。
2. 测试目标
- 功能:核心模块功能通过率 100%,次要功能通过率≥95%;
- 性能:单任务 TensorRT 推理延迟≤50ms,并发 10 个任务无卡顿;
- 兼容性:全支持目标运行环境,无环境适配 Bug;
- 稳定性:72 小时高负载运行无崩溃、无数据丢失;
- 接口:接口响应成功率 100%,响应时间≤1s。
三、测试策略
1. 测试人员分工
- 功能测试组:负责核心功能用例设计与执行、Bug 提交;
- 性能测试组:负责推理速度、并发量等性能指标测试;
- 兼容性测试组:负责多环境、多推理方式的适配测试;
- 接口测试组:负责内部及外部接口测试。
2. 测试方法
- 功能测试:采用黑盒测试,结合场景化用例覆盖核心流程;
- 性能测试:使用 Jmeter 模拟并发任务,监控 GPU/CPU 占用率;
- 兼容性测试:搭建 Windows、Linux、Docker 三种测试环境,分别验证 ONNX 和 TensorRT 推理方式;
- 稳定性测试:持续运行高并发任务,记录系统运行状态与日志;
- 接口测试:通过 Postman 调用接口,验证参数合法性与响应正确性。
3. 工具引用
- 功能测试:Selenium(前端交互)、Excel(用例管理);
- 性能测试:Jmeter、GPU-Z(GPU 监控);
- 接口测试:Postman;
- 缺陷管理:Jira;
- 日志分析:ELK 日志分析工具。
4. 测试阶段计划
| 测试阶段 | 工作内容 | 起止时间 |
|---|---|---|
| 测试准备 | 环境搭建、用例设计、工具配置 | 第 1-2 天 |
| 单元测试 | 核心模块单元功能验证 | 第 3-4 天 |
| 集成测试 | 模块间交互及接口测试 | 第 5-6 天 |
| 系统测试 | 全功能、兼容性、稳定性测试 | 第 7-10 天 |
| 性能测试 | 推理速度、并发、负载测试 | 第 11-12 天 |
| 验收测试 | 核心场景验证、用户体验测试 | 第 13 天 |
5. 测试停止及恢复条件
- 停止条件:核心功能 Bug 未修复导致测试无法推进;环境崩溃且 2 小时内无法恢复;
- 恢复条件:核心 Bug 修复完成;测试环境恢复正常并验证可用。
浙公网安备 33010602011771号