归一化后和标准化后数据到底发生了什么变化?
原数据:
df=pd.DataFrame({'a':[1,2,2,2,3,3,4,5,6]})
sns.kdeplot(df['a'])
plt.xlim(-2,10)
plt.show()
df['a'].describe()

1 count 9.000000 2 mean 3.111111 3 std 1.615893 4 min 1.000000 5 25% 2.000000 6 50% 3.000000 7 75% 4.000000 8 max 6.000000 9 Name: a, dtype: float64
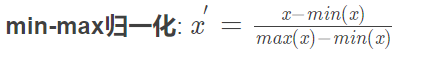
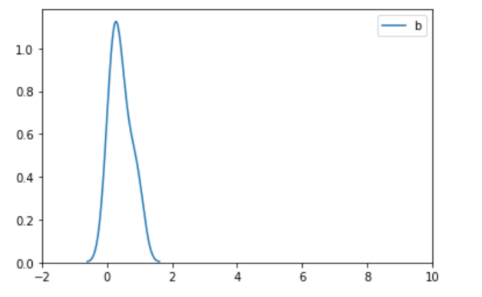
一、归一化

1 df['b']=(df['a']-1)/(6-1) 2 sns.kdeplot(df['b']) 3 plt.xlim(-2,10) 4 plt.show() 5 df['b'].describe()
1 count 9.000000 2 mean 0.422222 3 std 0.323179 4 min 0.000000 5 25% 0.200000 6 50% 0.400000 7 75% 0.600000 8 max 1.000000 9 Name: b, dtype: float64
1)画图的时候限制xlim(-2,10) 2)画图的时候去掉xlim的限制


二、标准化

标准化后均值为0,方差为1.
df['b']=(df['a']-3.1111)/1.615893 sns.kdeplot(df['b']) plt.xlim(-6,10) plt.show() df['b'].describe()
1 count 9.000000 2 mean 0.000007 3 std 1.000000 4 min -1.306460 5 25% -0.687607 6 50% -0.068755 7 75% 0.550098 8 max 1.787804 9 Name: b, dtype: float64
1)限制xlim(-6,10) 2)去掉xlim限制


三、结论
从上述归一化和标准化可以看出来,转换后数据的均值和方差都发生了改变:
1)均值发生改变可以理解为数据的坐标都进行了平移转换,均值其实也是随之一样转换。
2)方差的改变是因为数据都压缩在了更小的范围内了,所以方差都变小了。
3)通过画图去掉xlim的限制,我们可以看出转换后的图的形状跟原图的形状是一样的,也就是图的形状本质上没变,只是压缩在更小的空间范围内,从同一xlim范围看是变瘦了。
四、什么时候使用标准化,什么时候使用归一化?
使用标准化
- 如果对数据无从下手可以直接使用标准化;
- 如果数据存在异常值和较多噪音,用标准化,可以间接通过中心化避免异常值和极端值的影响
- 需要使用距离来度量相似性的时候:比如k近邻、kmeans聚类、感知机和SVM,或者使用PCA降维的时候,标准化表现更好
使用归一化
- 数据较为稳定,不存在极值
- 在不涉及距离度量、协方差计算的时候,可以使用归一化方法
两者都不需要:
- 决策树、基于决策树的Boosting和Bagging等集成学习模型对于特征取值大小并不敏感
- 有较多类别变量的数据也是不需要做标准化处理的。
五、在机器学习中,标准化是更常用的手段,归一化的应用场景是有限的
- 标准化更好保持了样本间距。当样本中有异常点时,归一化有可能将正常的样本“挤”到一起去。比如三个样本,某个特征的值为1,2,10000,假设10000这个值是异常值,用归一化的方法后,正常的1,2就会被“挤”到一起去。如果不幸的是1和2的分类标签还是相反的,那么,当我们用梯度下降来做分类模型训练时,模型会需要更长的时间收敛,因为将样本分开需要更大的努力!而标准化在这方面就做得很好,至少它不会将样本“挤到一起”。
- 标准化更符合统计学假设。对一个数值特征来说,很大可能它是服从正态分布的。标准化其实是基于这个隐含假设,只不过是略施小技,将这个正态分布调整为均值为0,方差为1的标准正态分布而已。
举例看带有异常的归一化和标准化有什么区别:



从中可以看出,带有异常值的时候,min-max归一化后,把前面的数据都压缩到了很小的空间,相差100倍了,但是标准化后却差别没那么大,这就是标准化对异常值没那么敏感。
再看另外一组图片:

可以看出归一化比标准化方法产生的标准差小,使用归一化来缩放数据,则数据将更集中在均值附近。这是由于归一化的缩放是“拍扁”统一到区间(仅由极值决定),而标准化的缩放是更加“弹性”和“动态”的,和整体样本的分布有很大的关系。所以归一化不能很好地处理离群值,而标准化对异常值的鲁棒性强,在许多情况下,它优于归一化。
参考:https://zhuanlan.zhihu.com/p/450496701

浙公网安备 33010602011771号