springboot作业管理系统-98119(免费领源码)可做计算机毕业设计JAVA、PHP、爬虫、APP、小程序、C# 、C++、python、资料可视化、大数据、全套文案
目 录
信息化社会内得与之针对性的信息获取途径,但是途径的扩展基本上为人们所努力的方向,由于站在的角度存在偏差,人们经常能够获得不同类型信息,这也是技术最为难以攻克的课题。针对作业管理系统等难题,对如何通过计算机作业管理系统进行研究分析,然后开发设计出作业管理系统已解决问题。
作业管理系统主要功能模块包括课程信息、学生信息、提交作业、作业评语、课程类型等信息维护,采取面对对象的开发模式进行软件的开发和硬体的架设,能很好的满足实际使用的需求,完善了对应的软体架设以及程序编码的工作,采取MySQL作为后台资料的重要存储单元,采用java技术、Ajax技术进行业务系统的编码及其创建,实现了本架构的全部功能。本次报告,最初分析了研究的背景、作用、意义,为研究工作的合理性打下了基础。针对作业管理系统的各项需求以及技术问题进行分析,证明了系统的必要性和技术可行性,然后对设计系统需要应用的工艺软件以及设计思想做了基本的介绍,末了来实现作业管理系统和部署运行使用它。
关键词:springboot;作业管理系统 ;MySQL
Abstract
In the information society, there is a need for targeted information acquisition channels, but the expansion of channels is basically the direction of people's efforts. Due to the deviation in perspective, people often can obtain different types of information, which is also the most difficult topic for technology to overcome. Research and analyze how to use a computer based job management system to address issues such as job management systems, and then develop and design a job management system to address these issues.
The main functional modules of the homework management system include course information, student information, submission of homework, homework comments, course type, and other information maintenance. It adopts an object-oriented development model for software development and hardware installation, which can well meet the actual needs of use. It improves the corresponding software installation and program coding work, adopts MySQL as the main storage unit for backend data, and adopts Java technology Ajax technology is used for coding and developing business systems, achieving all the functions of this system. This report first analyzes the background, role, and significance of the research, laying the foundation for the rationality of the research work. Analyze the various requirements and technical issues of the job management system, prove the necessity and technical feasibility of the system, and then provide a basic introduction to the technical software and design ideas required for designing the system. Finally, implement the job management system and deploy it for operation.
Keywords:springboot; Job management system; MySQL
1 绪论
在过去十年中,计算机的使用模式从大型机或者以主机为中心的集中式计算向分布式的客户机/服务器模式转换,近几年这种趋势依然持续并且继续向以网络为中心的计算进行转移。当代的RISC(精简指令集计算机)微处理机无论从价格还是性能上都可以与大型机相媲美。预计多个RISC微处理机集成在-起作为并行机可能达到向量超级计算机的性能。这种高性能的并行计算机合并了一些私有的互联网络,允许低延迟高带宽的处理机间通信。然而对某类应用程序来讲,这种互联最优化是不必要的,通常的局域网技术就足够了。这就导致了高性能计算机集群的出现,对于许多应用程序来说,这种集群环境可以取代大型机、向量超级计算机或并行机。但仅仅将工作站连成网络,并不能形成集群,还需要对这些工作站进行管理的软件系统,集群计算机以及所依赖的软件系统一集群管理系统正是适应这种需求而出现并得以快速发展。
作业管理系统就是一种集群管理系统,它是建立在操作系统之上的一类系统软件。它的主要用途是强化操作系统的作业管理特性,形成管用的分布资源管理模式。将地理上(或物理上)分散的资源用网络有机地组合起来,而作为一个整体来使用。它的主要目的,是利用有效使用已经存在的节点资源来构造一种高吞吐量和高性能的计算环境。并在很长-段时间内,给予给用户强大的可用资源,满足企业对资源的需求。并提供作业(J0B) 提交、调度、执行及控制的新机制,更加有效地利用系统资源、平衡网络负载、提高系统整体性能。对于一个企业或组织,使用作业管理系统,行得到以下好处: (1) 优化使用公司和组织内现有的资源,包括硬件资源、软件资源和人员:(2)公司和组织中的设计人员可以透明地访问他们所需要的任何计算资源,这样他们就能够设计出更多的新产品,提高企业或组织的竞争力。
1.2研究现状
从计算机系统开始投入使用以来,人们就在不断的寻求如何能更加科学、更加合理、更加高效的利用计算机系统的方法。在以大型主机系统为主的年代,人们利用批处理系统(Batch processing system)等 构筑在操作系统之上的方法或分时系统来提高框架的利用率。随着计算机网络技术的产生和计算机系统的小型化,资源共享也受到了重视。为了能够加强管用利用计算机网络和小型工作站系统的能力,人们扩展了批处理系统,出现了以网络队列系统(NQS)为代表的传统的作业管理系统一批处 理队列系统( Batch queuing system),并且NQS框架被确立为POSIX标准。到80年代以后,随着个人计算机的出现并在全球范围迅速普及,个人计算机的硬件技术高速发展,个人计算机的计算能力日益强大,计算机网络技能和分布式计算技术更为成熟。但是,人们对计算机系统的计算能力仍不满足,同时发现了个人计算机在启用上存在着巨大的浪费。因而,人们对NQS环境进行扩展,或者重新定义和设计,出现了多种现代作业管理系统的产品。其中具有代表性的系统有IBM公司的LoadLeveler、 PlatForm 公司的LSF、德国GENIAS软件公司的CODINE、NASA Ames Research Center的PBS等等。
1.3springboot框架介绍
Spring框架是Java平台上的一种开源应用框架,提供具有控制反转特性的容器。尽管Spring框架自身对编程模型没有限制,但其在Java应用中的频繁使用让它备受青睐,以至于后来让它作为EJB(EnterpriseJavaBeans)模型的补充,甚至是替补。Spring框架为开发提供了一系列的解决方案,比如利用控制反转的核心特性,并凭借依赖注入实现控制反转来达成管理对象生命周期容器化,利用面向切面编程进行声明式的事务管理,整合多种持久化技术管理数据访问,提供大量优秀的Web框架方便构建等等。Spring框架具有控制反转(IOC)特性,IOC旨在方便项目维护和测试,它提供了一种通过Java的反射机制对Java对象进行统一的调整和管理的方法。Spring框架利用容器管理对象的生命周期,容器可以通过扫描XML文件或类上特定Java注解来配备对象,开发者可以通过依赖查找或依赖注入来获得对象。Spring框架具有面向切面编程(AOP)框架,SpringAOP框架基于代理模式,同时运行时可配置;AOP框架主要针对模块之间的交叉关注点进行模块化。Spring框架的AOP框架仅提供基本的AOP特性,虽无法与AspectJ框架相比,但通过与AspectJ的集成,也可以满足基本需求。Spring框架下的事务管理、远程访问等功能均可以通过使用SpringAOP技术实现。Spring的事务管理框架为Java平台带来了一种抽象机制,使本地和全局事务以及嵌套事务能够与保存点一起工作,并且几乎可以在Java平台的任何环境中工作。Spring集成多种事务模板,系统可以利用事务模板、XML或Java注解进行事务配置,并且事务框架集成了消息传递和缓存等功能。Spring的素材访问框架解决了开发人员在应用程序中使用数据库时遇到的常见困难。它不仅对Java:JDBC、iBATS/MyBATIs、Hibernate、Java数据对象(JDO)、ApacheOJB和ApacheCayne等所有流行的资料访问框架中提供支持,同时还可以与Spring的事务管理一起使用,为数据访问提供了灵活的抽象。Spring框架最初是没有打算构建一个自己的WebMVC框架,其开发人员在开发过程中认为现有的StrutsWeb框架的呈现层和请求处理层之间以及请求处理层和模型之间的分离不够,于是创建了SpringMVC。
1.4论文结构与章节安排
本文共分为六章,章节内容安排如下:
第一章为引言,此章节对所设计和实现的系统的背景和状况以及意义进行详细的论述以及说明,同时进行了论文整体框架的结构的简要介绍。
第二章为系统需求分析,章节所做的主要的工作是对系统进行了技术、经济和操作方面可行性的分析;对系统实行了总体功能的需求、用例分析。
对系统的作用结构进行设计,并对系统数据库的概念结构以及物理结构的设计进行了分析。就是第三章为系统的设计,主导
第四章就是对系统的完成,根据系统功能的划分,分别的对系统所要求达成的前台客户能力和后台管理员功能进行了分析和说明。
第五章:平台测试。重要对系统的部分界面进行测试并对主要功能进行测试
2 作业管理系统系统分析
体系需求分析是系统开发的一个关键环节,它在系统的设计和实现上起到了一个承上启下的位置。系统需求分析是对所需要做的平台进行一个需求的挖掘,如果分析的准确能够精准的解决现实中碰到的问题。如果分析不到位会影响后期体系的完成。一个系统的优秀程度需求分析也是占据了非常大的比例,如果需求分析不到位,后面的环境设计要实现就是一个偏离导航的设计。
框架可行行分析是对系统对系统可行性进行一个探讨。在探讨系统的可行性上我们主要从技术上的可行性和经济上的可行性以及法律层面的可行性上进行分析,如果三个层面度利用,我们则认为系统是比较可行的。
2.1.1 技术可行性分析
作业管理系统存储所使用的是mysql数据库以及创建中所应用的是IDEA、Tomcat这些开发工具的使用,能够给我们的编写工作带来许多的便利。系统利用springboot框架进行制作,使系统的可扩展性和维护性更佳,减少java调整代码,简化编程代码,目前springboot框架也是很多企业选择的框架之一。
从经济可行性上看计划在开发阶段应该一台开发PC,在生产阶段需要web服务器和数据库服务器。一台个人PC从经济上来看也不是太多问题,在后期的体系部署生产上来说,服务器的投入也不会过高,在经济层面上是一个比较可行的。
系统从法律层面上来没有对第三方有其他放有法律层面的问题成立的。就是,环境数据库采用的Mysql 开源社区数据库、框架采用的是开源的Springboot。环境资讯和相关内容也是呵呵法律层面的。在源码的管理上采用git开源进行管理,所以在法律可行性上
作业管理系统我划分为了管理员模块、教师用户模块以及学生用户模块这三大部分。
学生用户管理模块:
(1)用户注册登录:游客可以随时进入到系统中,对系统中的信息浏览,但是想要搭建课程信息执行,就必须有该系统的账号,若是没有账号的话,许可注册用户进行相关的操作,同时用户还可以通过“我的账户”这以按钮对个人信息以及操作的信息进行管控。
(2)查看作业管理系统的首页信息:作业管理系统的首页信息含有了公告消息、热点新闻、在线交流、课程信息、投诉中心、我的(我的账户、我的收藏、个人中心)。
(3)热点新闻:当用户点击“热点新闻”这一菜单按钮,会显示管理员在后台发布的所有的热点新闻,可以查看详情,进行收藏、点赞、评论等;
(4)公告消息:用户可以查看后台管理员发布的公告消息,在查询到自己想要了解的公告消息的时候,可以进入查看详细的介绍。
通过(5)课程信息:当用户点击“课程信息”这一菜单按钮,会显示管理员在后台发布的所有的课程信息,支持通过关键词对课程信息进行搜索,选择得的课程信息点击可以进入到课程信息详细的介绍界面,在详细界面能够查看到课程的课程编号、课程名称、课程视频、知识点、教师编号、教师姓名、作业附件等信息,同时许可进行提交作业、点赞、收藏、评论操作;
(6)提交作业:当用户在课程信息详情界面想要进行提交作业,点击下方的“提交作业”按钮,就会跳转到提交作业信息填写界面,根据界面提示输入提交作业信息,点击“提交”按钮,提交作业就完成了;
(7)我的账户:当用户点击右上角“我的”这个按钮,会出现子菜单,点击“我的账户”可以对个人的资料、登录环境的密码以及自己收藏的信息进行设置管理;
管理员管理模块:
管理员包含了管理员、教师用户及学生用户三部分,管理员拥有最高的权限,实现了对作业管理系统信息的增删改查操控
(1)轮播图/公告栏管理:管理员行对系统前台展示的轮播图以及公告栏进行增删改查,方便用户进行查看。
(2)系统用户:管理员点击“系统用户”这一菜单会显示管理员、教师用户和学生用户这三个子菜单,管理员能够对这三个角色的信息进行增删改查管理;
(3)资源管理:管理员点击“资源管理”这一菜单会显示通过热点新闻以及新闻分类列表这两个子菜单,管理员能够对这两部门涉及到的功能进行更新维护,更好的服务于前台用户;
(4)模块管理:在“模块管理”这一菜单下可以对系统当中的学生用户以及教师用户处理的所有信息进行管理,包含了课程信息、学生信息、提交作业、作业评语、课程类型。
2.2.2 非功能性分析
作业管理系统的非功能性需求比如作业管理系统的安全性怎么样,可靠性怎么样,性能怎么样,可拓展性怎么样等。具体可以表示在如下3-1表格中:
表3-1作业管理系统非作用需求表
安全性 | 主要指作业管理系统数据库的安装,数据库的采用和密码的设定必须合乎规范。 |
可靠性 | 可靠性是指作业管理系统能够按照用户提交的指示进行操作,经过测试,可靠性90%以上。 |
性能 | 性能是影响作业管理系统占据市场的必要条件,所以性能最好要佳才好。 |
可扩展性 | 比如数据库预留多个属性,比如接口的使用等确保了系统的非功能性需求。 |
易用性 | 用户只要跟着作业管理系统的页面展示内容进行操作,就可以了。 |
可维护性 | 非常重要的,经过测试,可维护性没有问题就是作业管理系统开发的可维护性 |
2.3 体系用例分析
图2-1、图2-2和图2-3。就是作业管理系统的完整UML用例图分别
图2-1就是学生用户角色的用例展示。

图2-1 作业管理系统学生用户角色用例图
图2-2就是管理员角色的用例展示。

图2-2 作业管理系统管理员角色用例图
2.4.1 数据流程
开发系统的数据流图。就是作业管理系统最主要的一个目的就是达成用户对课程信息的提交作业,图2-3就

图2-3课程提交作业操作展开图
2.4.2 业务流程
分析完作业管理系统的数据流,那么接下来我们来看系统的业务流程,图2-4就是业务流程图:

2.5本章小结
本章主要通过对作业管理系统的可行性分析、功能需求分析、环境用例分析、框架流程分析,确定整个作业管理系统要搭建的功能。同时也为作业管理系统的代码实现和测试提供了标准。
本章主要讨论的内容包括作业管理系统的功能模块设计、数据库系统设计。
3.1 体系功能模块设计
在上一章节中主要对系统的功能性需求和非功能性需求进行分析,并且根据需求分析了本作业管理系统中的用例。那么接下来就要开始对本作业管理系统的架构、核心功能和数据库开始进行设计。作业管理系统根据前面章节的需求分析得出,其总体设计模块图如图3-1所示。

图3-1 作业管理系统功能模块图
3.1.2用户模块设计
相同的,用户比管理员多了一个注册功能,所以以用户模块的结构图为例进行分析,用户模块结构图为例进行分析,如下图:就是本系统的用户包括管理员和用户两种用户模块的功能基本

图3-2用户模块结构图
3.1.3 评论管理模块设计
同时也为了更好的规范评论的内容,给予管理员删除不合适的评论的功能,所以需要专门设计一个评论管理模块,具体的结构图如下:就是作业管理系统是一个交流性质的公开平台,用户在平台上提交评论,增加用户之间的互动性。但

图3-3评论管理模块结构图
3.1.4课程管理模块设计
作业管理系统是中需要存储不少课程信息,其模块功能结构,具体的结构图如下:

图3-4课程模块结构图
数据库设计一般包括需求分析、概念模型设计、数据库表建立三大过程,其中需求分析前面章节已经阐述,概念模型设计有概念模型和逻辑结构设计两部分。
3.2.1 数据库概念结构设计
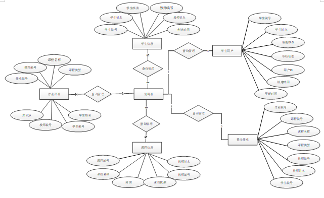
下面是整个作业管理系统中主要的数据库表总E-R实体关系图。

图3-6 作业管理系统总E-R关系图
通过上一小节中作业管理系统中总E-R关系图上得出一共需要创建很多个数据表。在此我主要罗列几个主要的数据库表结构设计。
表assignment_comments (作业评语)
编号 | 名称 | 数据类型 | 长度 | 小数位 | 允许空值 | 主键 | 默认值 | 说明 |
1 | assignment_comments_id | int | 10 | 0 | N | Y | 作业评语ID | |
2 | job_no | varchar | 64 | 0 | N | N | 作业编号 | |
3 | course_no | varchar | 64 | 0 | Y | N | 课程编号 | |
4 | course_name | varchar | 64 | 0 | Y | N | 课程名称 | |
5 | course_type | varchar | 64 | 0 | Y | N | 课程类型 | |
6 | knowledge_points | varchar | 64 | 0 | Y | N | 知识点 | |
7 | teacher_no | int | 10 | 0 | Y | N | 0 | 教师编号 |
8 | teacher_name | varchar | 64 | 0 | Y | N | 教师姓名 | |
9 | student_no | int | 10 | 0 | Y | N | 0 | 学生编号 |
10 | student_name | varchar | 64 | 0 | Y | N | 学生姓名 | |
11 | homework_correcting | varchar | 255 | 0 | Y | N | 批改作业 | |
12 | comment | varchar | 64 | 0 | N | N | 评语 | |
13 | comments | varchar | 64 | 0 | Y | N | 评语备注 | |
14 | examine_state | varchar | 16 | 0 | N | N | 未审核 | 审核状态 |
15 | examine_reply | varchar | 16 | 0 | Y | N | 审核回复 | |
16 | recommend | int | 10 | 0 | N | N | 0 | 智能推荐 |
17 | create_time | datetime | 19 | 0 | N | N | CURRENT_TIMESTAMP | 创建时间 |
18 | update_time | timestamp | 19 | 0 | N | N | CURRENT_TIMESTAMP | 更新时间 |
表auth (用户权限管理)
编号 | 名称 | 数据类型 | 长度 | 小数位 | 允许空值 | 主键 | 默认值 | 说明 |
1 | auth_id | int | 10 | 0 | N | Y | 授权ID: | |
2 | user_group | varchar | 64 | 0 | Y | N | 用户组: | |
3 | mod_name | varchar | 64 | 0 | Y | N | 模块名: | |
4 | table_name | varchar | 64 | 0 | Y | N | 表名: | |
5 | page_title | varchar | 255 | 0 | Y | N | 页面标题: | |
6 | path | varchar | 255 | 0 | Y | N | 路由路径: | |
7 | position | varchar | 32 | 0 | Y | N | 位置: | |
8 | mode | varchar | 32 | 0 | N | N | _blank | 跳转方式: |
9 | add | tinyint | 3 | 0 | N | N | 1 | 是否可增加: |
10 | del | tinyint | 3 | 0 | N | N | 1 | 是否可删除: |
11 | set | tinyint | 3 | 0 | N | N | 1 | 是否可修改: |
12 | get | tinyint | 3 | 0 | N | N | 1 | 是否可查看: |
13 | field_add | text | 65535 | 0 | Y | N | 添加字段: | |
14 | field_set | text | 65535 | 0 | Y | N | 修改字段: | |
15 | field_get | text | 65535 | 0 | Y | N | 查询字段: | |
16 | table_nav_name | varchar | 500 | 0 | Y | N | 跨表导航名称: | |
17 | table_nav | varchar | 500 | 0 | Y | N | 跨表导航: | |
18 | option | text | 65535 | 0 | Y | N | 配置: | |
19 | create_time | timestamp | 19 | 0 | N | N | CURRENT_TIMESTAMP | 创建时间: |
20 | update_time | timestamp | 19 | 0 | N | N | CURRENT_TIMESTAMP | 更新时间: |
表collect (收藏)
编号 | 名称 | 数据类型 | 长度 | 小数位 | 允许空值 | 主键 | 默认值 | 说明 |
1 | collect_id | int | 10 | 0 | N | Y | 收藏ID: | |
2 | user_id | int | 10 | 0 | N | N | 0 | 收藏人ID: |
3 | source_table | varchar | 255 | 0 | Y | N | 来源表: | |
4 | source_field | varchar | 255 | 0 | Y | N | 来源字段: | |
5 | source_id | int | 10 | 0 | N | N | 0 | 来源ID: |
6 | title | varchar | 255 | 0 | Y | N | 标题: | |
7 | img | varchar | 255 | 0 | Y | N | 封面: | |
8 | create_time | timestamp | 19 | 0 | N | N | CURRENT_TIMESTAMP | 创建时间: |
9 | update_time | timestamp | 19 | 0 | N | N | CURRENT_TIMESTAMP | 更新时间: |
表comment (评论)
编号 | 名称 | 数据类型 | 长度 | 小数位 | 允许空值 | 主键 | 默认值 | 说明 |
1 | comment_id | int | 10 | 0 | N | Y | 评论ID: | |
2 | user_id | int | 10 | 0 | N | N | 0 | 评论人ID: |
3 | reply_to_id | int | 10 | 0 | N | N | 0 | 回复评论ID:空为0 |
4 | content | longtext | 2147483647 | 0 | Y | N | 内容: | |
5 | nickname | varchar | 255 | 0 | Y | N | 昵称: | |
6 | avatar | varchar | 255 | 0 | Y | N | 头像地址:[0,255] | |
7 | create_time | timestamp | 19 | 0 | N | N | CURRENT_TIMESTAMP | 创建时间: |
8 | update_time | timestamp | 19 | 0 | N | N | CURRENT_TIMESTAMP | 更新时间: |
9 | source_table | varchar | 255 | 0 | Y | N | 来源表: | |
10 | source_field | varchar | 255 | 0 | Y | N | 来源字段: | |
11 | source_id | int | 10 | 0 | N | N | 0 | 来源ID: |
表course_information (课程信息)
编号 | 名称 | 数据类型 | 长度 | 小数位 | 允许空值 | 主键 | 默认值 | 说明 |
1 | course_information_id | int | 10 | 0 | N | Y | 课程信息ID | |
2 | course_no | varchar | 64 | 0 | Y | N | 课程编号 | |
3 | course_name | varchar | 64 | 0 | Y | N | 课程名称 | |
4 | cover | varchar | 255 | 0 | Y | N | 封面 | |
5 | course_type | varchar | 64 | 0 | Y | N | 课程类型 | |
6 | course_video | varchar | 255 | 0 | Y | N | 课程视频 | |
7 | knowledge_points | varchar | 64 | 0 | Y | N | 知识点 | |
8 | teacher_no | int | 10 | 0 | Y | N | 0 | 教师编号 |
9 | teacher_name | varchar | 64 | 0 | Y | N | 教师姓名 | |
10 | job_attachment | varchar | 255 | 0 | Y | N | 作业附件 | |
11 | course_details | longtext | 2147483647 | 0 | Y | N | 课程详情 | |
12 | praise_len | int | 10 | 0 | N | N | 0 | 点赞数 |
13 | recommend | int | 10 | 0 | N | N | 0 | 智能推荐 |
14 | timer_title | varchar | 64 | 0 | Y | N | 计时器标题 | |
15 | timing_start_time | datetime | 19 | 0 | Y | N | 计时开始时间 | |
16 | timing_end_time | datetime | 19 | 0 | Y | N | 计时结束时间 | |
17 | limit_times | int | 10 | 0 | N | N | 0 | 限制次数 |
18 | limit_type | tinyint | 4 | 0 | N | N | 2 | 限制次数类型1-每天次,2-总计次 |
19 | create_time | datetime | 19 | 0 | N | N | CURRENT_TIMESTAMP | 创建时间 |
20 | update_time | timestamp | 19 | 0 | N | N | CURRENT_TIMESTAMP | 更新时间 |
表course_type (课程类型)
编号 | 名称 | 数据类型 | 长度 | 小数位 | 允许空值 | 主键 | 默认值 | 说明 |
1 | course_type_id | int | 10 | 0 | N | Y | 课程类型ID | |
2 | course_type | varchar | 64 | 0 | Y | N | 课程类型 | |
3 | recommend | int | 10 | 0 | N | N | 0 | 智能推荐 |
4 | create_time | datetime | 19 | 0 | N | N | CURRENT_TIMESTAMP | 创建时间 |
5 | update_time | timestamp | 19 | 0 | N | N | CURRENT_TIMESTAMP | 更新时间 |
表hits (用户点击)
编号 | 名称 | 数据类型 | 长度 | 小数位 | 允许空值 | 主键 | 默认值 | 说明 |
1 | hits_id | int | 10 | 0 | N | Y | 点赞ID: | |
2 | user_id | int | 10 | 0 | N | N | 0 | 点赞人: |
3 | create_time | timestamp | 19 | 0 | N | N | CURRENT_TIMESTAMP | 创建时间: |
4 | update_time | timestamp | 19 | 0 | N | N | CURRENT_TIMESTAMP | 更新时间: |
5 | source_table | varchar | 255 | 0 | Y | N | 来源表: | |
6 | source_field | varchar | 255 | 0 | Y | N | 来源字段: | |
7 | source_id | int | 10 | 0 | N | N | 0 | 来源ID: |
表notice (公告)
编号 | 名称 | 数据类型 | 长度 | 小数位 | 允许空值 | 主键 | 默认值 | 说明 |
1 | notice_id | mediumint | 8 | 0 | N | Y | 公告id: | |
2 | title | varchar | 125 | 0 | N | N | 标题: | |
3 | content | longtext | 2147483647 | 0 | Y | N | 正文: | |
4 | create_time | timestamp | 19 | 0 | N | N | CURRENT_TIMESTAMP | 创建时间: |
5 | update_time | timestamp | 19 | 0 | N | N | CURRENT_TIMESTAMP | 更新时间: |
表praise (点赞)
编号 | 名称 | 数据类型 | 长度 | 小数位 | 允许空值 | 主键 | 默认值 | 说明 |
1 | praise_id | int | 10 | 0 | N | Y | 点赞ID: | |
2 | user_id | int | 10 | 0 | N | N | 0 | 点赞人: |
3 | create_time | timestamp | 19 | 0 | N | N | CURRENT_TIMESTAMP | 创建时间: |
4 | update_time | timestamp | 19 | 0 | N | N | CURRENT_TIMESTAMP | 更新时间: |
5 | source_table | varchar | 255 | 0 | Y | N | 来源表: | |
6 | source_field | varchar | 255 | 0 | Y | N | 来源字段: | |
7 | source_id | int | 10 | 0 | N | N | 0 | 来源ID: |
8 | status | bit | 1 | 0 | N | N | 1 | 点赞状态:1为点赞,0已取消 |
表slides (轮播图)
编号 | 名称 | 数据类型 | 长度 | 小数位 | 允许空值 | 主键 | 默认值 | 说明 |
1 | slides_id | int | 10 | 0 | N | Y | 轮播图ID: | |
2 | title | varchar | 64 | 0 | Y | N | 标题: | |
3 | content | varchar | 255 | 0 | Y | N | 内容: | |
4 | url | varchar | 255 | 0 | Y | N | 链接: | |
5 | img | varchar | 255 | 0 | Y | N | 轮播图: | |
6 | hits | int | 10 | 0 | N | N | 0 | 点击量: |
7 | create_time | timestamp | 19 | 0 | N | N | CURRENT_TIMESTAMP | 创建时间: |
8 | update_time | timestamp | 19 | 0 | N | N | CURRENT_TIMESTAMP | 更新时间: |
表student_information (学生信息)
编号 | 名称 | 数据类型 | 长度 | 小数位 | 允许空值 | 主键 | 默认值 | 说明 |
1 | student_information_id | int | 10 | 0 | N | Y | 学生信息ID | |
2 | student_no | int | 10 | 0 | Y | N | 0 | 学生编号 |
3 | student_name | varchar | 64 | 0 | Y | N | 学生姓名 | |
4 | student_files | varchar | 255 | 0 | Y | N | 学生档案 | |
5 | teacher_no | int | 10 | 0 | Y | N | 0 | 教师编号 |
6 | teacher_name | varchar | 64 | 0 | Y | N | 教师姓名 | |
7 | recommend | int | 10 | 0 | N | N | 0 | 智能推荐 |
8 | create_time | datetime | 19 | 0 | N | N | CURRENT_TIMESTAMP | 创建时间 |
9 | update_time | timestamp | 19 | 0 | N | N | CURRENT_TIMESTAMP | 更新时间 |
表student_users (学生用户)
编号 | 名称 | 数据类型 | 长度 | 小数位 | 允许空值 | 主键 | 默认值 | 说明 |
1 | student_users_id | int | 10 | 0 | N | Y | 学生用户ID | |
2 | student_no | varchar | 64 | 0 | Y | N | 学生编号 | |
3 | student_name | varchar | 64 | 0 | Y | N | 学生姓名 | |
4 | examine_state | varchar | 16 | 0 | N | N | 已通过 | 审核状态 |
5 | recommend | int | 10 | 0 | N | N | 0 | 智能推荐 |
6 | user_id | int | 10 | 0 | N | N | 0 | 用户ID |
7 | create_time | datetime | 19 | 0 | N | N | CURRENT_TIMESTAMP | 创建时间 |
8 | update_time | timestamp | 19 | 0 | N | N | CURRENT_TIMESTAMP | 更新时间 |
表submit_homework (提交作业)
编号 | 名称 | 数据类型 | 长度 | 小数位 | 允许空值 | 主键 | 默认值 | 说明 |
1 | submit_homework_id | int | 10 | 0 | N | Y | 提交作业ID | |
2 | job_no | varchar | 64 | 0 | Y | N | 作业编号 | |
3 | course_no | varchar | 64 | 0 | Y | N | 课程编号 | |
4 | course_name | varchar | 64 | 0 | Y | N | 课程名称 | |
5 | course_type | varchar | 64 | 0 | Y | N | 课程类型 | |
6 | knowledge_points | varchar | 64 | 0 | Y | N | 知识点 | |
7 | teacher_no | int | 10 | 0 | Y | N | 0 | 教师编号 |
8 | teacher_name | varchar | 64 | 0 | Y | N | 教师姓名 | |
9 | student_no | int | 10 | 0 | Y | N | 0 | 学生编号 |
10 | student_name | varchar | 64 | 0 | Y | N | 学生姓名 | |
11 | submit_homework | varchar | 255 | 0 | Y | N | 上交作业 | |
12 | examine_state | varchar | 16 | 0 | N | N | 未审核 | 审核状态 |
13 | recommend | int | 10 | 0 | N | N | 0 | 智能推荐 |
14 | user_id | int | 10 | 0 | N | N | 0 | 用户ID |
15 | create_time | datetime | 19 | 0 | N | N | CURRENT_TIMESTAMP | 创建时间 |
16 | update_time | timestamp | 19 | 0 | N | N | CURRENT_TIMESTAMP | 更新时间 |
表teacher_user (教师用户)
编号 | 名称 | 数据类型 | 长度 | 小数位 | 允许空值 | 主键 | 默认值 | 说明 |
1 | teacher_user_id | int | 10 | 0 | N | Y | 教师用户ID | |
2 | teacher_no | varchar | 64 | 0 | N | N | 教师编号 | |
3 | teacher_name | varchar | 64 | 0 | Y | N | 教师姓名 | |
4 | examine_state | varchar | 16 | 0 | N | N | 已通过 | 审核状态 |
5 | recommend | int | 10 | 0 | N | N | 0 | 智能推荐 |
6 | user_id | int | 10 | 0 | N | N | 0 | 用户ID |
7 | create_time | datetime | 19 | 0 | N | N | CURRENT_TIMESTAMP | 创建时间 |
8 | update_time | timestamp | 19 | 0 | N | N | CURRENT_TIMESTAMP | 更新时间 |
3.4本章小结
整个作业管理系统的需求分析主要对系统总体架构以及功能模块的设计,通过建立E-R模型和数据库逻辑系统设计完成了数据库系统设计。
4 作业管理系统详细设计与实现
作业管理系统的详细设计与实现主要是根据前面的作业管理系统的需求分析和作业管理系统的总体设计来设计页面并搭建业务逻辑。主要从作业管理系统界面构建、业务逻辑实现这两部分进行介绍。
4.1用户功能模块
4.1.1 前台首页界面
当进入作业管理系统的时候,系统以上中下的布局进行展示,开始映入眼帘的是系统的导航栏,下面是轮播图,再往下是公告,其主界面展示如下图4-1所示。

图4-1 前台首页界面图
4.1.2 用户注册界面
作业管理系统的用户时可以进行注册登录,当用户右上角“注册”按钮的时候,当填写上自己的账号+密码+确认密码+昵称+邮箱+手机号等后再点击“注册”按钮后将会先验证输入的有没有空内容,再次验证密码和确认密码是否是一样的,最后验证输入的账户名和数据库表中已经注册的账户名是否重复,只有都验证没问题后即可用户注册成功。其用用户注册界面展示如下图4-2所示。

图4-2注册界面图
注册关键代码如下所示。
/**
* 注册
* @param user
* @return
*/
@PostMapping("register")
public Map<String, Object> signUp(@RequestBody User user) {
// 查询用户
Map<String, String> query = new HashMap<>();
query.put("username",user.getUsername());
List list = service.select(query, new HashMap<>()).getResultList();
if (list.size()>0){
return error(30000, "用户已存在");
}
user.setUserId(null);
user.setPassword(service.encryption(user.getPassword()));
service.save(user);
return success(1);
}
/**
* 用户ID:[0,8388607]用户获取其他与用户相关的信息
*/
@Id
@GeneratedValue(strategy = GenerationType.IDENTITY)
@Column(name = "user_id")
private Integer userId;
/**
* 账户状态:[0,10](1可用|2异常|3已冻结|4已注销)
*/
@Basic
@Column(name = "state")
private Integer state;
/**
* 所在用户组:[0,32767]决定用户身份和权限
*/
@Basic
@Column(name = "user_group")
private String userGroup;
/**
* 上次登录时间:
*/
@Basic
@Column(name = "login_time")
private Timestamp loginTime;
/**
* 手机号码:[0,11]用户的手机号码,用于找回密码时或登录时
*/
@Basic
@Column(name = "phone")
private String phone;
/**
* 手机认证:[0,1](0未认证|1审核中|2已认证)
*/
@Basic
@Column(name = "phone_state")
private Integer phoneState;
/**
* 用户名:[0,16]用户登录时所用的账户名称
*/
@Basic
@Column(name = "username")
private String username;
/**
* 昵称:[0,16]
*/
@Basic
@Column(name = "nickname")
private String nickname;
/**
* 密码:[0,32]用户登录所需的密码,由6-16位数字或英文组成
*/
@Basic
@Column(name = "password")
private String password;
/**
* 邮箱:[0,64]用户的邮箱,用于找回密码时或登录时
*/
@Basic
@Column(name = "email")
private String email;
/**
* 邮箱认证:[0,1](0未认证|1审核中|2已认证)
*/
@Basic
@Column(name = "email_state")
private Integer emailState;
/**
* 头像地址:[0,255]
*/
@Basic
@Column(name = "avatar")
private String avatar;
/**
* 创建时间:
*/
@Basic
@Column(name = "create_time")
@JsonFormat(pattern = "yyyy-MM-dd HH:mm:ss")
private Timestamp createTime;
@Basic
@Transient
private String code;
}
4.1.3 用户登录界面
通过否一致,只有在一致后将会登录成功并自动跳转到作业管理系统的首页中;否则将会提示相应错误信息,用户登录界面如下图4-3所示。就是作业管理系统中的前台上注册后的用户是能够利用自己的账户名和密码进行登录的,当用户输入完整的自己的账户名和密码信息并点击“登录”按钮后,将会首先验证输入的有没有空数据,再次验证输入的账户名+密码和数据库中当前保存的用户信息

图4-3用户登录界面图
登录关键代码如下所示。
/**
* 登录
* @param data
* @param httpServletRequest
* @return
*/
@PostMapping("login")
public Map<String, Object> login(@RequestBody Map<String, String> data, HttpServletRequest httpServletRequest) {
log.info("[执行登录接口]");
String username = data.get("username");
String email = data.get("email");
String phone = data.get("phone");
String password = data.get("password");
List resultList = null;
Map<String, String> map = new HashMap<>();
if(username != null && "".equals(username) == false){
map.put("username", username);
resultList = service.select(map, new HashMap<>()).getResultList();
}
else if(email != null && "".equals(email) == false){
map.put("email", email);
resultList = service.select(map, new HashMap<>()).getResultList();
}
else if(phone != null && "".equals(phone) == false){
map.put("phone", phone);
resultList = service.select(map, new HashMap<>()).getResultList();
}else{
return error(30000, "账号或密码不能为空");
}
if (resultList == null || password == null) {
return error(30000, "账号或密码不能为空");
}
否有这个用户就是//判断
if (resultList.size()<=0){
return error(30000,"用户不存在");
}
User byUsername = (User) resultList.get(0);
Map<String, String> groupMap = new HashMap<>();
groupMap.put("name",byUsername.getUserGroup());
List groupList = userGroupService.select(groupMap, new HashMap<>()).getResultList();
if (groupList.size()<1){
return error(30000,"用户组不存在");
}
UserGroup userGroup = (UserGroup) groupList.get(0);
//查询用户审核状态
if (!StringUtils.isEmpty(userGroup.getSourceTable())){
String sql = "select examine_state from "+ userGroup.getSourceTable() +" WHERE user_id = " + byUsername.getUserId();
String res = String.valueOf(service.runCountSql(sql).getSingleResult());
if (res==null){
return error(30000,"用户不存在");
}
if (!res.equals("已经过")){
return error(30000,"该用户审核未凭借");
}
}
//查询用户状态
if (byUsername.getState()!=1){
return error(30000,"用户非可用状态,不能登录");
}
String md5password = service.encryption(password);
if (byUsername.getPassword().equals(md5password)) {
// 存储Token到数据库
AccessToken accessToken = new AccessToken();
accessToken.setToken(UUID.randomUUID().toString().replaceAll("-", ""));
accessToken.setUser_id(byUsername.getUserId());
tokenService.save(accessToken);
// 返回用户信息
JSONObject user = JSONObject.parseObject(JSONObject.toJSONString(byUsername));
user.put("token", accessToken.getToken());
JSONObject ret = new JSONObject();
ret.put("obj",user);
return success(ret);
} else {
return error(30000, "账号或密码不正确");
}
}
4.1.4课程信息界面
当用户点击“课程信息”这一菜单按钮,会表明管理员在后台发布的所有的课程信息,支持经过关键词对课程信息进行搜索,选择需要的课程信息点击允许进入到课程信息详细的介绍界面,在详细界面可以查看到课程的课程编号、课程名称、课程视频、知识点、教师编号、教师姓名、作业附件等信息,同时可以进行提交作业、点赞、收藏、评论管理,课程信息界面如下图4-4所示。

图4-4 课程信息界面图
4.1.5 提交作业界面
当用户在课程信息详情界面想要进行开锁,点击下方的“提交作业”按钮,就会跳转到提交作业信息填写界面,根据界面提示输入提交作业信息,点击“提交”按钮,提交作业就完成了,提交作业界面如下图4-5所示。

图4-5提交作业界面图
4.1.6热点新闻界面
当访客点击作业管理系统中导航栏上的“热点新闻”后将会进入到该“热点新闻”列表的界面,然后选择想要看的热点新闻,点击进入到详细界面,同时可以进行点赞、收藏、评论操作,热点新闻界面如下图4-6所示。

图4-6 热点新闻界面图
4.2管理人员功能模块
作业管理系统中的管理人员在“系统用户”这一菜单是中许可对注册的学生用户、教师用户以及管理员人员进行管控。界面如下图4-8所示。

图4-8架构用户界面图
系统用户的逻辑代码如下:
@PostMapping("/add")
@Transactional
public Map<String, Object> add(HttpServletRequest request) throws IOException {
service.insert(service.readBody(request.getReader()));
return success(1);
}
@Transactional
public Map<String, Object> addMap(Map<String,Object> map){
service.insert(map);
return success(1);
}
public Map<String,Object> readBody(BufferedReader reader){
BufferedReader br = null;
StringBuilder sb = new StringBuilder("");
try{
br = reader;
String str;
while ((str = br.readLine()) != null){
sb.append(str);
}
br.close();
String json = sb.toString();
return JSONObject.parseObject(json, Map.class);
}catch (IOException e){
e.printStackTrace();
}finally{
if (null != br){
try{
br.close();
}catch (IOException e){
e.printStackTrace();
}
}
}
return null;
}
public void insert(Map<String,Object> body){
StringBuffer sql = new StringBuffer("INSERT INTO ");
sql.append("`").append(table).append("`").append(" (");
for (Map.Entry<String,Object> entry:body.entrySet()){
sql.append("`"+humpToLine(entry.getKey())+"`").append(",");
}
sql.deleteCharAt(sql.length()-1);
sql.append(") VALUES (");
for (Map.Entry<String,Object> entry:body.entrySet()){
Object value = entry.getValue();
if (value instanceof String){
sql.append("'").append(entry.getValue()).append("'").append(",");
}else {
sql.append(entry.getValue()).append(",");
}
}
sql.deleteCharAt(sql.length() - 1);
sql.append(")");
log.info("[{}] - 插入操作:{}",table,sql);
Query query = runCountSql(sql.toString());
query.executeUpdate();
}
4.2.2 资源管理界面
资源管理主要管理员是对热点新闻以及热点新闻所属的分类进行管控,包含了用户对热点新闻提交的评论信息,界面如下图4-8所示。

图4-8资源管理界面图
4.2.3课程信息管理界面
管理员点击“课程信息”会显示出所有的课程信息,支持输入课程编号或者课程名称对课程信息进行查询,如果想要添加新的课程信息,点击“添加”按钮,输入课程编号、课程名称、课程视频、知识点、教师编号、教师姓名、作业附件等信息,点击“提交”按钮就可以添加了,同时可以选择某一条课程信息,点击“删除”进行删除,也可以对用户提交的课程信息评论的信息进行管控。界面如下图4-12所示。

图4-10课程信息管理界面图
课程信息管理逻辑代码如下所示。
@RequestMapping(value = "/del")
@Transactional
public Map<String, Object> del(HttpServletRequest request) {
service.delete(service.readQuery(request), service.readConfig(request));
return success(1);
}
@Transactional
public void delete(Map<String,String> query,Map<String,String> config){
StringBuffer sql = new StringBuffer("DELETE FROM ").append("`").append(table).append("`").append(" ");
sql.append(toWhereSql(query, "0".equals(config.get(FindConfig.GROUP_BY))));
log.info("[{}] - 删除处理:{}",table,sql);
Query query1 = runCountSql(sql.toString());
query1.executeUpdate();
}
管理员点击“提交作业”会显示出所有的提交作业,支持输入作业编号或者课程编号对提交作业进行查询,如果想要添加新的提交作业,点击“添加”按钮,输入相关信息,点击“提交”按钮就可以添加了,同时可以选择某一条提交作业,点击“删除”进行删除,也可以点击后面的“作业评语”按钮对提交作业的作业评语信息进行更新维护。界面如下图4-10所示。

图4-10提交作业管理界面图
4.2.5作业评语管理界面
管理员点击“作业评语”会表现出所有的作业评语信息,支持依据课程名称或者学生姓名或者课程类型对作业评语信息进行查询,倘若想要添加新的作业评语信息,点击“添加”按钮,输入相关信息,点击“提交”按钮就可以添加了,同时可以选择某一条作业评语信息,点击“删除”进行删除。界面如下图4.16所示。

图4-12作业评语管理界面图
5系统测试
5.1系统测试用例
系统测试包括:用户登录功能测试、课程信息展示功能测试、课程信息添加、课程信息搜索、密码修改,如表5-1、5-2、5-3、5-4、5-5所示:
表5-1 用户登录功能测试表
用例名称 | 用户登录系统 |
目的 | 测试用户通过正确的用户名和密码可否登录功能 |
前提 | 未登录的情况下 |
测试流程 | 1) 进入登录页面 2) 输入正确的用户名和密码 |
预期结果 | 用户名和密码正确的时候,跳转到登录成功界面,反之则展示错误信息,提示重新输入 |
实际结果 | 实际结果与预期结果一致 |
课程信息查看功能测试:
表5-2 课程信息查看功能测试表
用例名称 | 课程信息查看 |
目的 | 测试课程信息查看功能 |
前提 | 无 |
测试流程 | 点击课程信息 |
预期结果 | 可以查看到所有课程信息 |
实际结果 | 实际结果与预期结果一致 |
管理员添加课程信息界面测试:
表5-3 管理员添加课程信息界面测试表
用例名称 | 添加课程信息测试用例 |
目的 | 测试课程信息添加功能 |
前提 | 管理员用户正常登录情况下 |
测试流程 | 1)管理员点击课程信息,然后点击添加后并填写信息。 2)点击进行提交。 |
预期结果 | 提交以后,页面首页会显示新的课程信息 |
实际结果 | 实际结果与预期结果一致 |
课程信息搜索功能测试:
表5-4课程信息搜索功能测试表
用例名称 | 课程信息搜索测试 |
目的 | 测试课程信息搜索功能 |
前提 | 无 |
测试流程 | 1)在搜索框填入搜索关键字。 2)点击搜索按钮。 |
预期结果 | 页面展示包含有搜索关键字的课程信息 |
实际结果 | 实际结果与预期结果一致 |
密码修改搜索功能测试:
表5-5 密码修改功能测试表
用例名称 | 密码修改测试用例 |
目的 | 测试管理员密码修改功能 |
前提 | 管理员用户正常登录情况下 |
测试流程 | 1)管理员密码修改并完成填写。 2)点击进行提交。 |
预期结果 | 使用新的密码行登录 |
实际结果 | 实际结果与预期结果一致 |
通过编写作业管理系统的测试用例,已经检测完毕用户登录模块、课程信息展示模块、课程信息添加模块、课程信息搜索模块、密码修改模块,借助这五大模块为作业管理系统的后期推广运营提供了强力的技术支撑。
结论
至此,作业管理系统已经结束,在开发前做了许多的准备,在本系统的设计和开发过程中阅览和学习了许多文献资料,从中我也收获了很多宝贵的方法和设计思路,对系统的构建也起到了很重要的作用,架构的开发技术选用的都是自己比较熟悉的,比如Web、Java技术、MYSQL,这些手艺都是在以前的学习中学到了,其中许多的设计思路和方法都是在以前不断地学习中摸索出来的经验,其实对于我们来说工作量还是比较大的,但是正是由于之前的积累与准备,才能顺利的搞定这个任务,由此看来,积累经验跟做好准备是十分重要的事情。
当然在该系统的设计与实现的过程中也离不开老师以及同学们的帮助,正是因为他们的指导与辅助,我才能够成功的在预期内达成了这个系统。同时在这个过程当中我也收获了很多东西,此体系也有需要改进的地方,但是由于专业知识的浅薄,并不能做到十分完美,希望以后有机会可以让其真正的投入到使用之中。
[1]中山幸则. 作业管理系统[P]. 日本:CN114072743A,2022-02-18.
[2]魏明俊,杨庆.基于SpringBoot的评价预警系统设计与实现[J].电脑编程技巧与维护,2022(02):12-14.
[3]彦逸,李波,温柏坚,黄巨涛,林强,陈守明,唐亮亮,王均,曹存洋,汪林,鹿泉,李林. 信息运维作业区管理系统[P]. 广东省:CN109409685B,2022-02-15.
[4]朱雯曦,朱会杰.基于线上作业管理系统应用的学生学业管理改革实践[J].华东纸业,2022,52(02):69-71.
[5]刘云龙.基于SpringBoot的高职院校校外实训基地管理系统设计与达成[J].科技风,2022(01):53-55.
[6]霍福华,韩慧.基于SpringBoot微服务架构下前后端分离的MVVM模型[J].电子技术与软件工程,2022(01):73-76.
[7]杨英樱,乔运华,班玉荣.基于spring boot微服务架构的RS10系统管理[J].制造业自动化,2021,43(12):193-196.
[8]Baranov A. V.,Lyakhovets D. S.. Accuracy Comparison of Various Supercomputer Job Management System Models[J]. Lobachevskii Journal of Mathematics,2021,42(11).
[9]么亮.新能源检修作业安全管理系统应用[J].电气技术与经济,2021(05):24-27.
[10]王舒涵, 中国石化上海石油化工股份有限公司 承包商及直接作业管理系统建设. 张晓莺 主编,上海信息化年鉴,上海文化出版社,2020,265,年鉴.DOI:10.41639/y.cnki.yshxx.2021.000586.
[11]邓增钰. 标准作业指导书制作与管理系统构建研究[D].江西理工大学,2021.
[12]Popova O.,Krechetov Andrey,Shatko Dmitry,Strelnikov Pavel. Optimization of an educational organization management based on the assignment management system implementation[J]. SHS Web of Conferences,2021,101.
[13]. Komatsu Ltd.; Researchers Submit Patent Application, "Method Of Controlling Motor Grader, Motor Grader, And Work Management System For Motor Grader", for Approval (USPTO 20200299934)[J]. Politics & Government Week,2020.
[14]马小越. 电力公司电力标准化作业管理系统的设计与实现[D].电子科技大学,2020.
[15], 煤矿作业规程编制与管理系统. 安徽省,凤台企飞科技信息服务有限公司,2020-05-21.
[16], 北京市地铁运营有限公司 7号线巡检智能现场作业管理系统. 任世强 主编,北京信息化年鉴,北京出版集团北京出版社,2019,209,年鉴.
致 谢
文章能够得以达成,这其中离不开我敬爱的老师的帮忙,虽然没有直接指出问题的所在,但也通过言语指点了我,并给出了相对应的建议,让我能够更加快速地成长,在此,由衷地表达我的谢意。
开始,主要感谢的是我的指导老师,是他在我完成我的作品时给了我巨大的肯定,这一点给了我巨大信心,让我有信心完成这项作品。并且还在我的制作过程中给了我不少的建议,让我少走了很多的弯路。为我指出了具体的方向,找到了主干的我,便沿着主干的枝丫逐渐深入,剖析每一个脉络。并且在我的系统的初步完成时,也给我指出了我环境存在的不足和缺陷,让我深刻认识到了自己的不足。
其次还要感谢为我提供参考资料的同学,是他们给了我前人的经验,让我得以站在巨人的肩膀上作为我的起点,这些资料也给我带来了巨大的帮助。
结果还要感谢我的父母,他们给了我最大的支持,也充分肯定了我的作品,该给了我极大的鼓舞,也奠定了我成功的基础,没有这些人对我的帮助,也就不会有我今天的成功。对此再次感谢各位的帮助。
免费领取计划源码,请关注❥点赞收藏并私信博主,谢谢~

浙公网安备 33010602011771号