基于springboot的二手相机商城系统的设计与实现-计算机毕设 附源码 37710 - 教程
基于springboot的二手相机商城系统的设计与搭建
目录
随着互联网的发展和电子商务的普及,二手商品市场逐渐成为了一个庞大的交易领域。为了满足消费者对二手相机的购买需求,本文设计并建立了一个基于SpringBoot的二手相机商城系统。该架构采用SpringBoot框架,利用其强大的功能和灵活性,实现了用户注册登录、商品浏览、搜索、购买、支付、评价等核心机制。架构采用前后端分离的设计思想,前端使用Vue.js框架,后端使用SpringBoot框架,通过RESTful API进行前后端交互。数据库采用MySQL,存储商品信息、用户信息、订单信息等数据。系统还采用了多种安全策略,保证了用户数据的安全性。通过该平台的设计与达成,用户可以更加方便快捷地购买到满意的二手相机,同时也为二手相机的卖家提供了一个更加广阔的销售渠道。
关键词:SpringBoot;二手相机商城;
Abstract
With the development of the Internet and the popularity of e-commerce, the second-hand commodity market has gradually become a huge trading field. In order to meet the purchasing needs of consumers for second-hand cameras, this article designs and implements a second-hand camera mall system based on SpringBoot. The system adopts the SpringBoot framework and utilizes its powerful features and flexibility to achieve core functions such as user registration and login, product browsing, search, purchase, payment, and evaluation. The system adopts a design concept of front-end and back-end separation. The front-end uses the Vue.js framework, and the back-end uses the SpringBoot framework. The front-end and back-end interactions are carried out through RESTful APIs. The database uses MySQL to store product information, user information, order information, and other data. The system also adopts various security policies to ensure the security of user data. Through the design and implementation of this system, users can more conveniently and quickly purchase satisfactory second-hand cameras, while also providing a broader sales channel for second-hand camera sellers.
Keywords: SpringBoot; Second hand camera mall;
1 绪论
1.1 选题背景与意义
随着互联网的普及和电子商务的迅猛发展,消费者对于购物体验和交易方式的便捷性、可靠性提出了更高的要求。在这个背景下,二手商品市场逐渐崭露头角,成为了一个备受关注和热议的领域。然而,传统的二手商品交易方式存在着信息不对称、交易不透明等问题,使得消费者在购买二手商品时面临着诸多风险和不确定性。因此,建立一个便捷、可靠的二手相机商城平台成为了一个迫切的需求。
基于SpringBoot的二手相机商城系统的设计与构建,正是为了克服这一疑问而展开的研究和实践。通过该系统的设计与实现,我们可以为消费者提供一个安全、可靠的交易平台,使他们可以更加方便快捷地购买到满意的二手相机。同时,该环境还可以为二手相机的卖家提供更加广阔的销售渠道,帮助他们快速地将商品销售出去,提高销售的效率和范围。
此外,该系统的设计与实现还具有重要的现实意义和理论价值。起初,它可以推动二手商品市场的健康发展,提高市场的透明度和规范化程度,促进市场的良性竞争。其次,它可能提升电子商务的技术水平,推动电子商务的创新与发展。终于,它还可以为相关领域的研究提供有益的参考和借鉴,促进相关领域的发展和进步。
综上所述,基于SpringBoot的二手相机商城系统的设计与实现具有重要的现实意义和理论价值,可以为电子商务和二手商品市场的发展带来积极的影响和贡献。
在国内,随着电子商务的快速发展,越来越多的学者和企业开始关注二手商品市场的开发。针对二手相机的交易,已经出现了一些平台,如淘宝、京东等大型电商平台的二手交易专区。这些平台提供了一个相对安全、便捷的交易环境,但仍存在信息不对称、交易不透明等问题。因此,如何设计一个更加便捷、可靠的二手相机商城系统成为了一个备受关注的研究方向。
在国外,由于电子商务发展较早,二手商品市场已经相对成熟。许多知名的电商平台都提供了二手商品交易的特性,如eBay、Amazon等。这些平台通过严格的卖家审核和商品质量检测机制,保障了交易的可靠性和安全性。同时,这些平台也采用了各种先进的技术手段,如机器学习、大数据分析等,以提高交易的效率和用户体验。
综上所述,国内外对于二手相机商城系统的设计与实现已经取得了一定的研究成果和实践经验。然而,随着技能的不断发展和市场的不断变化,如何进一步提高体系的性能和用户体验,仍要求继续进行深入的研究和实践。
论文将分层次经行编排,除去论文摘要致谢文献参考部分,正文部分还会对系统需求做出分析,以及阐述大体的设计和实现的效果,最后罗列部分调测记录,论文主要架构如下:
第一章:引言。第一章主要介绍了课题研究的背景和意义,平台开发的国内外研究现状和本文的研究内容与主要工作。
第二章:系统需求分析。主要从系统的用户、功能等方面进行需求分析。
第三章:系统设计。主要对系统框架、体系功能模块、数据库进行功能设计。
第四章:系统实现。主要介绍了系统框架搭建、系统界面的实现。
第五章:系统测试。主导对系统的部分界面进行测试并对主要效果进行测试
2系统分析
通过系统分析是开发一个项目的先决条件,凭借系统分析能够很好的了解系统的主体用户的基本需求情况,同时这也是项目的开发的原因。进而对系统开发进行可行性分析,通常包括技术可行性、经济可行性等,可行性分析同时也是从项目整体角度进行的分析。然后就是对项目的具体需求进行分析,分析的手段一般都是通过用户的用例图来实现。接下来会进行详细的介绍。
2.1 可行性分析
技术性方面,采用当前主流的springboot框架进行平台主体框架的搭建,前台利用jquery,ajax,实现前台页面的设计与美观调整,以上技术,均由本人经过系统学习,并且都是在课程设计中实践过的,能够使得构建更加便捷和系统。从技术角度看,这个系统是完全允许实现的。
操作性方面,当下网络新时代,计算机已经得到了普及,多数人对计算机都比较的熟悉,知道如何启用它,当然也存在对计算机比较陌生的这一群体,也需要对其进行考虑。在进行电子产品销售系统页面的设计的时候,考虑到使用人群,可能也存在对计算机比较陌生的人,所以,在页面的设计方面,设计的很是简单、简洁,布局明了,色调明朗,让无论是对计算机陌生还是对计算机熟悉的使用者,都可以使用自如,这也说明了该代码的操作方面非常可行。
经济性方面,由于本课题中设计的二手相机商城系统的主要目的是为了能够更加方便及快捷的进行信息的查询管理及检索服务,也就是能够可以直接投入使用的信息化软件。系统的主导成本主要是集中在对使用数据后期继续维护及其管理更新这个操作上。但是一旦系统投入到实际的运行及使用之后就能够很好的提高信息查询检索的效率,同时也得有效的保证查询者的信息方面的安全性,同时这个二手相机商城系统所带来的实际应用方面的价值是远远的超过了实际系统进行制作与维护方面的成本,因此,从经济上来说开发这个软件是可行的。
2.2.1 数据流程
基于Spring Boot科技的二手相机商城架构主要的目的就是实现用户线上订购二手相机,图2-1就是系统的数据流图。

图2-1商品订购执行展开图
2.2.2 业务流程
分析完系统的数据流,接下来我们来看系统的业务流程,图2-2就是业务流程图:

图2-2业务流程图
2.3 架构功能分析
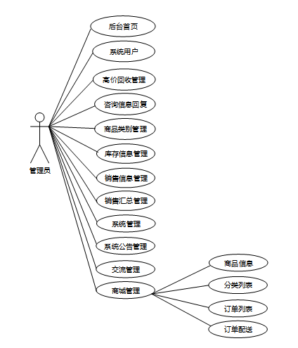
按照基于Spring Boot技术的二手相机商城环境的角色,划分为了普通用户模块和管理员模块这两大部分。
- 登录注册:用户可以经过注册账号或登录已有账号来使用本架构。注册时需要填写基本信息,如姓名、身份证号、手机号码等。登录时可以运用用户名或手机号码进行验证。
- 首页:用户登录后进入首页,可以查看最新的回收信息、回收新闻等信息。
- 机友论坛:这是一个用户交流的平台,用户可以在这里发布帖子、提问、分享经验,与其他摄影爱好者交流讨论。
- 系统公告:展示系统发布的重要通知、更新信息或规则变化等,用户应该及时关注以了解商城的动态。
- 商品信息:用户可以浏览二手相机的详细信息,包括品牌、型号、价格、颜色等,方便用户进行购买决策。
- 商城管理:
● 我的购物车:用户可以将心仪的商品添加到购物车中,方便随时查看和结算。
● 我的订单:查看自己的历史订单记录,包括订单状态、购买详情等。
● 我的地址:管理个人收货地址信息,方便购物时快速选择。
- 高价回收:用户可以在此能力下提交自己想要出售的二手相机信息,系统可能会献出估价或联系回收服务。
- 我的账户:用户可以查看个人账户信息,还可以进行个人资料的修改和密码管理。
- 个人中心:
● 咨询信息:查看与商家或其他用户的交流记录,如咨询商品问题的回复等。
● 订单配送:跟踪订单的物流配送情况,了解商品的发货和送达进度。
● 论坛列表:列出各种主题的论坛板块,方便用户找到感兴趣的话题进行参与讨论。
● 收藏:用户可以收藏感兴趣的商品或帖子,方便以后查看。
管理员机制介绍:
- 系统用户:管理员可以管理系统的用户账号,包括创建新用户、编辑用户信息、禁用或启用用户账号等。
- 高价回收管理:管理员可以审核和管理用户提交的高价回收申请,确定回收价格和处理回收事务。
- 咨询信息回复:查看并回复用户的咨询信息,提供及时的帮助和解答。
- 商品类别管理:管理员能够对商品类别进行添加、编辑或删除,确保商品分类的清晰和准确。
- 库存信息管理:监控和管理商品的库存数量,及时更新库存信息,避免商品缺货或过剩。
- 销售信息管理:查看和处理销售相关的信息,如订单详情、销售数据统计等。
- 销售汇总管理:对销售数据进行汇总和分析,为商城的运营决策提供数据协助。
- 系统管理:管理上传、编辑和管理在首页展示的轮播图片,用于推广活动或重要信息展示。广告管理:管理商城中的广告位,投放合适的广告内容。
- 体系公告管理:发布、编辑和删除框架公告,向用户传递重要信息。
- 交流管理:
●机友论坛:管理和监督用户在机友论坛中的交流活动,确保论坛的秩序和内容合规。
●论坛分类:对论坛进行分类管理,方便用户查找相关话题。
- 商城管理:
●商品信息:审核和管理二手相机的商品信息,确保信息的真实性和准确性。
●分类列表:管理商品分类的展示列表,使商品能够有序分类展示。
●订单列表:查看和处理用户的订单,跟踪订单状态和处理售后问题。
●订单配送:管理商品的配送信息,确保订单及时送达用户手中。
基于Spring Boot技术的二手相机商城架构的非功能性需求比如系统的安全性怎么样,可靠性怎么样,性能怎么样,可拓展性怎么样等。具体可以表示在如下3-1表格中:
表3-1基于Spring Boot技术的二手相机商城架构非功能需求表
安全性 | 主要指基于Spring Boot技术的二手相机商城框架数据库的安装,数据库的使用和密码的设定必须合乎规范。 |
可靠性 | 可靠性是指基于Spring Boot技术的二手相机商城系统能够安装用户的指示进行操作,经过测试,可靠性90%以上。 |
性能 | 性能是影响基于Spring Boot技术的二手相机商城系统占据市场的必要条件,所以性能最好要佳才好。 |
可扩展性 | 比如数据库预留多个属性,比如接口的使用等确保了体系的非功能性需求。 |
易用性 | 用户只要跟着基于Spring Boot科技的二手相机商城系统的页面展示内容进行操作,就可以了。 |
可维护性 | 基于Spring Boot技术的二手相机商城系统开发的可维护性是非常重要的,经过测试,可维护性没有问题 |
2.4 系统用例分析
通过2.3作用的分析,得出了系统的用例图:
普通用户角色用例如图2-3所示。

图2-3普通用户角色用例图
维护整个基于Spring Boot技术的二手相机商城系统中所有材料信息的。管理员角色用例如图2-5所示。就是管理员

图2-4基于Spring Boot技术的二手相机商城系统管理员角色用例图
本章主要通过对基于Spring Boot技术的二手相机商城系统的可行性分析、流程分析、作用需求分析、框架用例分析,确定整个系统要实现的功能。同时也为系统的代码构建和测试提供了标准。
3系统总体设计
3.1 架构架构设计
本系统从架构上分为三层:表现层(UI)、业务逻辑层(BLL)以及资料层(DL)。

图3-1系统架构设计图
表现层(UI):又称UI层,主要完成本环境的UI交互机制,一个良好的UI可以打打提高用户的用户体验,增强用户使用本平台时的舒适度。UI的界面设计也要适应不同版本的二手相机商城架构以及不同尺寸的分辨率,以做到良好的兼容性。UI交互功能要求合理,用户进行交互操作时必须要得到与之相符的交互结果,这就要求表现层要与业务逻辑层进行良好的对接。
业务逻辑层(BLL):主要完成本体系的数据处理功能。用户从表现层传输过来的数据经过业务逻辑层进行处理交付给数据层,系统从数据层读取的数据经过业务逻辑层进行处理交付给表现层。
信息层(DL):由于本平台的内容是放在服务端的mysql数据库中,因此本属于服务层的部分可以直接整合在业务逻辑层中,所以数据层中只有数据库,其主要完成本架构的数据存储和管理特性。
3.2 体系功能模块设计
在上一章节中主要对系统的功能性需求和非功能性需求进行分析,并且根据需求分析了本平台中的用例。那么接下来就要开始对本平台的架构、主要功能和数据库开始进行设计。基于Spring Boot技术的二手相机商城系统根据前面章节的需求分析得出,其总体设计模块图如图3-2所示。

图3-2系统功能模块图
数据库设计一般包括需求分析、概念模型设计、数据库表建立三大过程,其中需求分析前面章节已经阐述,概念模型设计有概念模型和逻辑结构设计两部分。
3.3.1 数据库概念结构设计
下面是整个基于Spring Boot技术的二手相机商城系统中主要的数据库表总E-R实体关系图。

图3-3 基于Spring Boot技术的二手相机商城系统总E-R关系图
通过上一小节中基于Spring Boot技术的二手相机商城平台中总E-R关系图上得出一共得创建很多个数据表。在此我主要罗列几个重要的数据库表结构设计。
编号 | 名称 | 数据类型 | 长度 | 小数位 | 允许空值 | 主键 | 默认值 | 说明 |
1 | token_id | int | 10 | 0 | N | Y | 临时访问牌ID | |
2 | token | varchar | 64 | 0 | Y | N | 临时访问牌 | |
3 | info | text | 65535 | 0 | Y | N | ||
4 | maxage | int | 10 | 0 | N | N | 2 | 最大寿命:默认2小时 |
5 | create_time | timestamp | 19 | 0 | N | N | CURRENT_TIMESTAMP | 创建时间: |
6 | update_time | timestamp | 19 | 0 | N | N | CURRENT_TIMESTAMP | 更新时间: |
7 | user_id | int | 10 | 0 | N | N | 0 | 用户编号: |
编号 | 名称 | 数据类型 | 长度 | 小数位 | 允许空值 | 主键 | 默认值 | 说明 |
1 | ad_id | smallint | 5 | 0 | N | Y | 广告ID:[0,32767] | |
2 | display | smallint | 5 | 0 | N | N | 100 | 显示顺序:[0,10000]数值越小,越优先显示 |
3 | hits | int | 10 | 0 | N | N | 0 | 点击量:[0,2147483647] |
4 | location | varchar | 16 | 0 | Y | N | 投放位置:[0,16] | |
5 | title | varchar | 32 | 0 | Y | N | 广告标题:[0,32] | |
6 | content | longtext | 2147483647 | 0 | Y | N | 广告内容:[0,255] | |
7 | img | varchar | 255 | 0 | Y | N | 广告图:[0,255] | |
8 | url | varchar | 255 | 0 | Y | N | 跳转链接:[0,255] | |
9 | create_time | timestamp | 19 | 0 | N | N | CURRENT_TIMESTAMP | 创建时间: |
10 | update_time | timestamp | 19 | 0 | N | N | CURRENT_TIMESTAMP | 更新时间: |
编号 | 名称 | 数据类型 | 长度 | 小数位 | 允许空值 | 主键 | 默认值 | 说明 |
1 | address_id | int | 10 | 0 | N | Y | 收货地址: | |
2 | name | varchar | 32 | 0 | Y | N | 姓名: | |
3 | phone | varchar | 13 | 0 | Y | N | 手机: | |
4 | postcode | varchar | 8 | 0 | Y | N | 邮编: | |
5 | address | varchar | 255 | 0 | N | N | 地址: | |
6 | user_id | mediumint | 8 | 0 | N | N | 用户ID:[0,8388607]用户获取其他与用户相关的材料 | |
7 | create_time | timestamp | 19 | 0 | N | N | CURRENT_TIMESTAMP | 创建时间: |
8 | update_time | timestamp | 19 | 0 | N | N | CURRENT_TIMESTAMP | 更新时间: |
9 | default | bit | 1 | 0 | N | N | 0 | 默认判断 |
编号 | 名称 | 数据类型 | 长度 | 小数位 | 允许空值 | 主键 | 默认值 | 说明 |
1 | auth_id | int | 10 | 0 | N | Y | 授权ID: | |
2 | user_group | varchar | 64 | 0 | Y | N | 用户组: | |
3 | mod_name | varchar | 64 | 0 | Y | N | 模块名: | |
4 | table_name | varchar | 64 | 0 | Y | N | 表名: | |
5 | page_title | varchar | 255 | 0 | Y | N | 页面标题: | |
6 | path | varchar | 255 | 0 | Y | N | 路由路径: | |
7 | position | varchar | 32 | 0 | Y | N | 位置: | |
8 | mode | varchar | 32 | 0 | N | N | _blank | 跳转方式: |
9 | add | tinyint | 3 | 0 | N | N | 1 | 是否可增加: |
10 | del | tinyint | 3 | 0 | N | N | 1 | 是否可删除: |
11 | set | tinyint | 3 | 0 | N | N | 1 | 是否可修改: |
12 | get | tinyint | 3 | 0 | N | N | 1 | 是否可查看: |
13 | field_add | text | 65535 | 0 | Y | N | 添加字段: | |
14 | field_set | text | 65535 | 0 | Y | N | 修改字段: | |
15 | field_get | text | 65535 | 0 | Y | N | 查询字段: | |
16 | table_nav_name | varchar | 500 | 0 | Y | N | 跨表导航名称: | |
17 | table_nav | varchar | 500 | 0 | Y | N | 跨表导航: | |
18 | option | text | 65535 | 0 | Y | N | 配置: | |
19 | create_time | timestamp | 19 | 0 | N | N | CURRENT_TIMESTAMP | 创建时间: |
20 | update_time | timestamp | 19 | 0 | N | N | CURRENT_TIMESTAMP | 更新时间: |
编号 | 名称 | 数据类型 | 长度 | 小数位 | 允许空值 | 主键 | 默认值 | 说明 |
1 | cart_id | int | 10 | 0 | N | Y | 购物车ID: | |
2 | title | varchar | 64 | 0 | Y | N | 标题: | |
3 | img | varchar | 255 | 0 | N | N | 0 | 图片: |
4 | user_id | int | 10 | 0 | N | N | 0 | 用户ID: |
5 | create_time | timestamp | 19 | 0 | N | N | CURRENT_TIMESTAMP | 创建时间: |
6 | update_time | timestamp | 19 | 0 | N | N | CURRENT_TIMESTAMP | 更新时间: |
7 | state | int | 10 | 0 | N | N | 0 | 状态:使用中,已失效 |
8 | price | double | 9 | 2 | N | N | 0.00 | 单价: |
9 | price_ago | double | 9 | 2 | N | N | 0.00 | 原价: |
10 | price_count | double | 11 | 2 | N | N | 0.00 | 总价: |
11 | num | int | 10 | 0 | N | N | 1 | 数量: |
12 | goods_id | mediumint | 8 | 0 | N | N | 商品id:[0,8388607] | |
13 | type | varchar | 64 | 0 | N | N | 未分类 | 商品分类: |
14 | description | varchar | 255 | 0 | Y | N | 描述:[0,255]用于产品规格描述 |
编号 | 名称 | 数据类型 | 长度 | 小数位 | 允许空值 | 主键 | 默认值 | 说明 |
1 | collect_id | int | 10 | 0 | N | Y | 收藏ID: | |
2 | user_id | int | 10 | 0 | N | N | 0 | 收藏人ID: |
3 | source_table | varchar | 255 | 0 | Y | N | 来源表: | |
4 | source_field | varchar | 255 | 0 | Y | N | 来源字段: | |
5 | source_id | int | 10 | 0 | N | N | 0 | 来源ID: |
6 | title | varchar | 255 | 0 | Y | N | 标题: | |
7 | img | varchar | 255 | 0 | Y | N | 封面: | |
8 | create_time | timestamp | 19 | 0 | N | N | CURRENT_TIMESTAMP | 创建时间: |
9 | update_time | timestamp | 19 | 0 | N | N | CURRENT_TIMESTAMP | 更新时间: |
编号 | 名称 | 数据类型 | 长度 | 小数位 | 允许空值 | 主键 | 默认值 | 说明 |
1 | comment_id | int | 10 | 0 | N | Y | 评论ID: | |
2 | user_id | int | 10 | 0 | N | N | 0 | 评论人ID: |
3 | reply_to_id | int | 10 | 0 | N | N | 0 | 回复评论ID:空为0 |
4 | content | longtext | 2147483647 | 0 | Y | N | 内容: | |
5 | nickname | varchar | 255 | 0 | Y | N | 昵称: | |
6 | avatar | varchar | 255 | 0 | Y | N | 头像地址:[0,255] | |
7 | create_time | timestamp | 19 | 0 | N | N | CURRENT_TIMESTAMP | 创建时间: |
8 | update_time | timestamp | 19 | 0 | N | N | CURRENT_TIMESTAMP | 更新时间: |
9 | source_table | varchar | 255 | 0 | Y | N | 来源表: | |
10 | source_field | varchar | 255 | 0 | Y | N | 来源字段: | |
11 | source_id | int | 10 | 0 | N | N | 0 | 来源ID: |
表consultation_information (咨询信息)
编号 | 名称 | 数据类型 | 长度 | 小数位 | 允许空值 | 主键 | 默认值 | 说明 |
1 | consultation_information_id | int | 10 | 0 | N | Y | 咨询信息ID | |
2 | product_name | varchar | 64 | 0 | Y | N | 商品名称 | |
3 | product_category | varchar | 64 | 0 | Y | N | 商品类别 | |
4 | product_images | varchar | 255 | 0 | Y | N | 商品图片 | |
5 | model | varchar | 64 | 0 | Y | N | 型号 | |
6 | colour | varchar | 64 | 0 | Y | N | 颜色 | |
7 | recycling_price | int | 10 | 0 | Y | N | 0 | 回收价格 |
8 | consulting_users | int | 10 | 0 | Y | N | 0 | 咨询用户 |
9 | consultation_date | date | 10 | 0 | Y | N | 咨询日期 | |
10 | consultation_content | text | 65535 | 0 | Y | N | 咨询内容 | |
11 | examine_state | varchar | 16 | 0 | N | N | 未审核 | 审核状态 |
12 | examine_reply | varchar | 16 | 0 | Y | N | 审核回复 | |
13 | create_time | datetime | 19 | 0 | N | N | CURRENT_TIMESTAMP | 创建时间 |
14 | update_time | timestamp | 19 | 0 | N | N | CURRENT_TIMESTAMP | 更新时间 |
编号 | 名称 | 数据类型 | 长度 | 小数位 | 允许空值 | 主键 | 默认值 | 说明 |
1 | forum_id | mediumint | 8 | 0 | N | Y | 论坛id | |
2 | display | smallint | 5 | 0 | N | N | 100 | 排序 |
3 | user_id | mediumint | 8 | 0 | N | N | 0 | 用户ID |
4 | nickname | varchar | 16 | 0 | Y | N | 昵称:[0,16] | |
5 | praise_len | int | 10 | 0 | Y | N | 0 | 点赞数 |
6 | hits | int | 10 | 0 | N | N | 0 | 访问数 |
7 | title | varchar | 125 | 0 | N | N | 标题 | |
8 | keywords | varchar | 125 | 0 | Y | N | 关键词 | |
9 | description | varchar | 255 | 0 | Y | N | 描述 | |
10 | url | varchar | 255 | 0 | Y | N | 来源地址 | |
11 | tag | varchar | 255 | 0 | Y | N | 标签 | |
12 | img | text | 65535 | 0 | Y | N | 封面图 | |
13 | content | longtext | 2147483647 | 0 | Y | N | 正文 | |
14 | create_time | timestamp | 19 | 0 | N | N | CURRENT_TIMESTAMP | 创建时间: |
15 | update_time | timestamp | 19 | 0 | N | N | CURRENT_TIMESTAMP | 更新时间: |
16 | avatar | varchar | 255 | 0 | Y | N | 发帖人头像: | |
17 | type | varchar | 64 | 0 | N | N | 0 | 论坛分类:[0,1000]用来搜索指定类型的论坛帖 |
编号 | 名称 | 数据类型 | 长度 | 小数位 | 允许空值 | 主键 | 默认值 | 说明 |
1 | type_id | smallint | 5 | 0 | N | Y | 分类ID:[0,10000] | |
2 | name | varchar | 16 | 0 | N | N | 分类名称:[2,16] | |
3 | description | varchar | 255 | 0 | Y | N | 描述:[0,255]描述该分类的作用 | |
4 | url | varchar | 255 | 0 | Y | N | 跳转到其他网站的情况下,就在该URL上设置就是外链地址:[0,255]如果该分类 | |
5 | father_id | smallint | 5 | 0 | N | N | 0 | 上级分类ID:[0,32767] |
6 | icon | varchar | 255 | 0 | Y | N | 分类图标: | |
7 | create_time | timestamp | 19 | 0 | N | N | CURRENT_TIMESTAMP | 创建时间: |
8 | update_time | timestamp | 19 | 0 | N | N | CURRENT_TIMESTAMP | 更新时间: |
编号 | 名称 | 数据类型 | 长度 | 小数位 | 允许空值 | 主键 | 默认值 | 说明 |
1 | goods_id | mediumint | 8 | 0 | N | Y | 产品id:[0,8388607] | |
2 | title | varchar | 125 | 0 | Y | N | 标题:[0,125]用于产品和html的<title>标签中 | |
3 | img | text | 65535 | 0 | Y | N | 封面图:用于显示于产品列表页 | |
4 | description | varchar | 255 | 0 | Y | N | 描述:[0,255]用于产品规格描述 | |
5 | price_ago | double | 8 | 2 | N | N | 0.00 | 原价:[1] |
6 | price | double | 8 | 2 | N | N | 0.00 | 卖价:[1] |
7 | sales | int | 10 | 0 | N | N | 0 | 销量:[0,1000000000] |
8 | inventory | int | 10 | 0 | N | N | 0 | 商品库存 |
9 | type | varchar | 64 | 0 | N | N | 商品分类: | |
10 | hits | int | 10 | 0 | N | N | 0 | 点击量:[0,1000000000]访问这篇产品的人次 |
11 | content | longtext | 2147483647 | 0 | Y | N | 正文:产品的主体内容 | |
12 | img_1 | text | 65535 | 0 | Y | N | 主图1: | |
13 | img_2 | text | 65535 | 0 | Y | N | 主图2: | |
14 | img_3 | text | 65535 | 0 | Y | N | 主图3: | |
15 | img_4 | text | 65535 | 0 | Y | N | 主图4: | |
16 | img_5 | text | 65535 | 0 | Y | N | 主图5: | |
17 | create_time | timestamp | 19 | 0 | N | N | CURRENT_TIMESTAMP | 创建时间: |
18 | update_time | timestamp | 19 | 0 | N | N | CURRENT_TIMESTAMP | 更新时间: |
19 | customize_field | text | 65535 | 0 | Y | N | 自定义字段 | |
20 | source_table | varchar | 255 | 0 | Y | N | 来源表: | |
21 | source_field | varchar | 255 | 0 | Y | N | 来源字段: | |
22 | source_id | int | 10 | 0 | N | N | 0 | 来源ID: |
23 | user_id | int | 10 | 0 | Y | N | 0 | 添加人 |
编号 | 名称 | 数据类型 | 长度 | 小数位 | 允许空值 | 主键 | 默认值 | 说明 |
1 | type_id | int | 10 | 0 | N | Y | 商品分类ID: | |
2 | father_id | smallint | 5 | 0 | N | N | 0 | 上级分类ID:[0,32767] |
3 | name | varchar | 255 | 0 | Y | N | 商品名称: | |
4 | desc | varchar | 255 | 0 | Y | N | 描述: | |
5 | icon | varchar | 255 | 0 | Y | N | 图标: | |
6 | source_table | varchar | 255 | 0 | Y | N | 来源表: | |
7 | source_field | varchar | 255 | 0 | Y | N | 来源字段: | |
8 | create_time | timestamp | 19 | 0 | N | N | CURRENT_TIMESTAMP | 创建时间: |
9 | update_time | timestamp | 19 | 0 | N | N | CURRENT_TIMESTAMP | 更新时间: |
编号 | 名称 | 数据类型 | 长度 | 小数位 | 允许空值 | 主键 | 默认值 | 说明 |
1 | high_priced_recycling_id | int | 10 | 0 | N | Y | 高价回收ID | |
2 | product_name | varchar | 64 | 0 | Y | N | 商品名称 | |
3 | product_category | varchar | 64 | 0 | Y | N | 商品类别 | |
4 | product_images | varchar | 255 | 0 | Y | N | 商品图片 | |
5 | model | varchar | 64 | 0 | Y | N | 型号 | |
6 | colour | varchar | 64 | 0 | Y | N | 颜色 | |
7 | recycling_price | int | 10 | 0 | Y | N | 0 | 回收价格 |
8 | parameter_information | longtext | 2147483647 | 0 | Y | N | 参数信息 | |
9 | hits | int | 10 | 0 | N | N | 0 | 点击数 |
10 | create_time | datetime | 19 | 0 | N | N | CURRENT_TIMESTAMP | 创建时间 |
11 | update_time | timestamp | 19 | 0 | N | N | CURRENT_TIMESTAMP | 更新时间 |
编号 | 名称 | 数据类型 | 长度 | 小数位 | 允许空值 | 主键 | 默认值 | 说明 |
1 | hits_id | int | 10 | 0 | N | Y | 点赞ID: | |
2 | user_id | int | 10 | 0 | N | N | 0 | 点赞人: |
3 | create_time | timestamp | 19 | 0 | N | N | CURRENT_TIMESTAMP | 创建时间: |
4 | update_time | timestamp | 19 | 0 | N | N | CURRENT_TIMESTAMP | 更新时间: |
5 | source_table | varchar | 255 | 0 | Y | N | 来源表: | |
6 | source_field | varchar | 255 | 0 | Y | N | 来源字段: | |
7 | source_id | int | 10 | 0 | N | N | 0 | 来源ID: |
编号 | 名称 | 数据类型 | 长度 | 小数位 | 允许空值 | 主键 | 默认值 | 说明 |
1 | inventory_information_id | int | 10 | 0 | N | Y | 库存信息ID | |
2 | product_number | varchar | 64 | 0 | N | N | 商品编号 | |
3 | product_name | varchar | 64 | 0 | Y | N | 商品名称 | |
4 | product_category | varchar | 64 | 0 | Y | N | 商品类别 | |
5 | product_images | varchar | 255 | 0 | Y | N | 商品图片 | |
6 | model | varchar | 64 | 0 | Y | N | 型号 | |
7 | colour | varchar | 64 | 0 | Y | N | 颜色 | |
8 | inventory_quantity | int | 10 | 0 | Y | N | 0 | 库存数量 |
9 | create_time | datetime | 19 | 0 | N | N | CURRENT_TIMESTAMP | 创建时间 |
10 | update_time | timestamp | 19 | 0 | N | N | CURRENT_TIMESTAMP | 更新时间 |
编号 | 名称 | 数据类型 | 长度 | 小数位 | 允许空值 | 主键 | 默认值 | 说明 |
1 | logistics_delivery_id | int | 10 | 0 | N | Y | 物流配送ID | |
2 | order_number | varchar | 64 | 0 | Y | N | 订单号 | |
3 | product_name | varchar | 64 | 0 | Y | N | 商品名称 | |
4 | purchase_quantity | varchar | 64 | 0 | Y | N | 购买数量 | |
5 | total_transaction_amount | double | 11 | 2 | Y | N | 0.00 | 交易总额 |
6 | the_date_of_issuance | date | 10 | 0 | Y | N | 发货日期 | |
7 | delivery_number | varchar | 30 | 0 | Y | N | 配送订单 | |
8 | ordinary_users | int | 10 | 0 | Y | N | 0 | 普通用户 |
9 | shipping_address | varchar | 64 | 0 | Y | N | 收货地址 | |
10 | delivery_status | varchar | 64 | 0 | Y | N | 配送状态 | |
11 | signing_status | varchar | 64 | 0 | Y | N | 签收状态 | |
12 | recommend | int | 10 | 0 | N | N | 0 | 智能推荐 |
13 | contact_name | varchar | 255 | 0 | Y | N | 联系人名字 | |
14 | merchant_id | int | 10 | 0 | Y | N | 商家id | |
15 | create_time | datetime | 19 | 0 | N | N | CURRENT_TIMESTAMP | 创建时间 |
16 | update_time | timestamp | 19 | 0 | N | N | CURRENT_TIMESTAMP | 更新时间 |
编号 | 名称 | 数据类型 | 长度 | 小数位 | 允许空值 | 主键 | 默认值 | 说明 |
1 | notice_id | mediumint | 8 | 0 | N | Y | 公告id: | |
2 | title | varchar | 125 | 0 | N | N | 标题: | |
3 | content | longtext | 2147483647 | 0 | Y | N | 正文: | |
4 | create_time | timestamp | 19 | 0 | N | N | CURRENT_TIMESTAMP | 创建时间: |
5 | update_time | timestamp | 19 | 0 | N | N | CURRENT_TIMESTAMP | 更新时间: |
编号 | 名称 | 数据类型 | 长度 | 小数位 | 允许空值 | 主键 | 默认值 | 说明 |
1 | order_id | int | 10 | 0 | N | Y | 订单ID: | |
2 | order_number | varchar | 64 | 0 | Y | N | 订单号: | |
3 | goods_id | mediumint | 8 | 0 | N | N | 商品id:[0,8388607] | |
4 | title | varchar | 32 | 0 | Y | N | 商品标题: | |
5 | img | varchar | 255 | 0 | Y | N | 商品图片: | |
6 | price | double | 10 | 2 | N | N | 0.00 | 价格: |
7 | price_ago | double | 10 | 2 | N | N | 0.00 | 原价: |
8 | num | int | 10 | 0 | N | N | 1 | 数量: |
9 | price_count | double | 8 | 2 | N | N | 0.00 | 总价: |
10 | norms | varchar | 255 | 0 | Y | N | 规格: | |
11 | type | varchar | 64 | 0 | N | N | 未分类 | 商品分类: |
12 | contact_name | varchar | 32 | 0 | Y | N | 联系人姓名: | |
13 | contact_email | varchar | 125 | 0 | Y | N | 联系人邮箱: | |
14 | contact_phone | varchar | 11 | 0 | Y | N | 联系人手机: | |
15 | contact_address | varchar | 255 | 0 | Y | N | 收件地址: | |
16 | postal_code | varchar | 9 | 0 | Y | N | 邮政编码: | |
17 | user_id | int | 10 | 0 | N | N | 0 | 买家ID: |
18 | merchant_id | mediumint | 8 | 0 | N | N | 0 | 商家ID: |
19 | create_time | timestamp | 19 | 0 | N | N | CURRENT_TIMESTAMP | 创建时间: |
20 | update_time | timestamp | 19 | 0 | N | N | CURRENT_TIMESTAMP | 更新时间: |
21 | description | varchar | 255 | 0 | Y | N | 描述:[0,255]用于产品规格描述 | |
22 | state | varchar | 16 | 0 | N | N | 待付款 | 订单状态:待付款,待发货,待签收,已签收,待退款,已退款,已拒绝,已完成 |
23 | remark | text | 65535 | 0 | Y | N | 订单备注 | |
24 | delivery_state | varchar | 16 | 0 | Y | N | 未配送 | 发货状态:未配送,已配送 |
25 | vip_discount | double | 11 | 2 | Y | N | 0.00 | 折扣 |
编号 | 名称 | 数据类型 | 长度 | 小数位 | 允许空值 | 主键 | 默认值 | 说明 |
1 | praise_id | int | 10 | 0 | N | Y | 点赞ID: | |
2 | user_id | int | 10 | 0 | N | N | 0 | 点赞人: |
3 | create_time | timestamp | 19 | 0 | N | N | CURRENT_TIMESTAMP | 创建时间: |
4 | update_time | timestamp | 19 | 0 | N | N | CURRENT_TIMESTAMP | 更新时间: |
5 | source_table | varchar | 255 | 0 | Y | N | 来源表: | |
6 | source_field | varchar | 255 | 0 | Y | N | 来源字段: | |
7 | source_id | int | 10 | 0 | N | N | 0 | 来源ID: |
8 | status | bit | 1 | 0 | N | N | 1 | 点赞状态:1为点赞,0已取消 |
编号 | 名称 | 数据类型 | 长度 | 小数位 | 允许空值 | 主键 | 默认值 | 说明 |
1 | product_category_id | int | 10 | 0 | N | Y | 商品类别ID | |
2 | product_category | varchar | 64 | 0 | Y | N | 商品类别 | |
3 | create_time | datetime | 19 | 0 | N | N | CURRENT_TIMESTAMP | 创建时间 |
4 | update_time | timestamp | 19 | 0 | N | N | CURRENT_TIMESTAMP | 更新时间 |
编号 | 名称 | 数据类型 | 长度 | 小数位 | 允许空值 | 主键 | 默认值 | 说明 |
1 | product_information_id | int | 10 | 0 | N | Y | 商品信息ID | |
2 | product_model | varchar | 64 | 0 | Y | N | 商品型号 | |
3 | product_color | varchar | 64 | 0 | Y | N | 商品颜色 | |
4 | hits | int | 10 | 0 | N | N | 0 | 点击数 |
5 | praise_len | int | 10 | 0 | N | N | 0 | 点赞数 |
6 | cart_title | varchar | 125 | 0 | Y | N | 标题:[0,125]用于产品html的标签中 | |
7 | cart_img | text | 65535 | 0 | Y | N | 封面图:用于呈现于产品列表页 | |
8 | cart_description | varchar | 255 | 0 | Y | N | 描述:[0,255]用于产品规格描述 | |
9 | cart_price_ago | double | 8 | 2 | N | N | 0.00 | 原价:[1] |
10 | cart_price | double | 8 | 2 | N | N | 0.00 | 卖价:[1] |
11 | cart_inventory | int | 10 | 0 | N | N | 0 | 商品库存 |
12 | cart_type | varchar | 64 | 0 | N | N | 未分类 | 商品分类: |
13 | cart_content | longtext | 2147483647 | 0 | Y | N | 正文:产品的主体内容 | |
14 | cart_img_1 | text | 65535 | 0 | Y | N | 主图1: | |
15 | cart_img_2 | text | 65535 | 0 | Y | N | 主图2: | |
16 | cart_img_3 | text | 65535 | 0 | Y | N | 主图3: | |
17 | cart_img_4 | text | 65535 | 0 | Y | N | 主图4: | |
18 | cart_img_5 | text | 65535 | 0 | Y | N | 主图5: | |
19 | create_time | datetime | 19 | 0 | N | N | CURRENT_TIMESTAMP | 创建时间 |
20 | update_time | timestamp | 19 | 0 | N | N | CURRENT_TIMESTAMP | 更新时间 |
编号 | 名称 | 数据类型 | 长度 | 小数位 | 允许空值 | 主键 | 默认值 | 说明 |
1 | regular_users_id | int | 10 | 0 | N | Y | 普通用户ID | |
2 | user_name | varchar | 64 | 0 | Y | N | 用户姓名 | |
3 | gender | varchar | 64 | 0 | Y | N | 性别 | |
4 | examine_state | varchar | 16 | 0 | N | N | 已通过 | 审核状态 |
5 | user_id | int | 10 | 0 | N | N | 0 | 用户ID |
6 | create_time | datetime | 19 | 0 | N | N | CURRENT_TIMESTAMP | 创建时间 |
7 | update_time | timestamp | 19 | 0 | N | N | CURRENT_TIMESTAMP | 更新时间 |
编号 | 名称 | 数据类型 | 长度 | 小数位 | 允许空值 | 主键 | 默认值 | 说明 |
1 | sales_information_id | int | 10 | 0 | N | Y | 销售信息ID | |
2 | outbound_number | varchar | 64 | 0 | Y | N | 出库号 | |
3 | product_number | varchar | 64 | 0 | Y | N | 商品编号 | |
4 | product_name | varchar | 64 | 0 | Y | N | 商品名称 | |
5 | product_category | varchar | 64 | 0 | Y | N | 商品类别 | |
6 | product_images | varchar | 255 | 0 | Y | N | 商品图片 | |
7 | model | varchar | 64 | 0 | Y | N | 型号 | |
8 | colour | varchar | 64 | 0 | Y | N | 颜色 | |
9 | outbound_date | date | 10 | 0 | Y | N | 出库日期 | |
10 | sales_quantity | int | 10 | 0 | Y | N | 0 | 销售数量 |
11 | sales_unit_price | int | 10 | 0 | Y | N | 0 | 销售单价 |
12 | sales_amount | varchar | 64 | 0 | Y | N | 销售金额 | |
13 | create_time | datetime | 19 | 0 | N | N | CURRENT_TIMESTAMP | 创建时间 |
14 | update_time | timestamp | 19 | 0 | N | N | CURRENT_TIMESTAMP | 更新时间 |
编号 | 名称 | 数据类型 | 长度 | 小数位 | 允许空值 | 主键 | 默认值 | 说明 |
1 | sales_summary_id | int | 10 | 0 | N | Y | 销售汇总ID | |
2 | sales_title | varchar | 64 | 0 | Y | N | 销售标题 | |
3 | singular | int | 10 | 0 | Y | N | 0 | 单数 |
4 | total_sales | int | 10 | 0 | Y | N | 0 | 销售总额 |
5 | cost | int | 10 | 0 | Y | N | 0 | 成本 |
6 | profit | varchar | 64 | 0 | Y | N | 利润 | |
7 | create_time | datetime | 19 | 0 | N | N | CURRENT_TIMESTAMP | 创建时间 |
8 | update_time | timestamp | 19 | 0 | N | N | CURRENT_TIMESTAMP | 更新时间 |
编号 | 名称 | 数据类型 | 长度 | 小数位 | 允许空值 | 主键 | 默认值 | 说明 |
1 | sensitive_vocabulary_id | int | 10 | 0 | N | Y | 敏感词汇ID | |
2 | sensitive_vocabulary | varchar | 64 | 0 | Y | N | 敏感词汇 | |
3 | create_time | datetime | 19 | 0 | N | N | CURRENT_TIMESTAMP | 创建时间 |
4 | update_time | timestamp | 19 | 0 | N | N | CURRENT_TIMESTAMP | 更新时间 |
编号 | 名称 | 数据类型 | 长度 | 小数位 | 允许空值 | 主键 | 默认值 | 说明 |
1 | slides_id | int | 10 | 0 | N | Y | 轮播图ID: | |
2 | title | varchar | 64 | 0 | Y | N | 标题: | |
3 | content | varchar | 255 | 0 | Y | N | 内容: | |
4 | url | varchar | 255 | 0 | Y | N | 链接: | |
5 | img | varchar | 255 | 0 | Y | N | 轮播图: | |
6 | hits | int | 10 | 0 | N | N | 0 | 点击量: |
7 | create_time | timestamp | 19 | 0 | N | N | CURRENT_TIMESTAMP | 创建时间: |
8 | update_time | timestamp | 19 | 0 | N | N | CURRENT_TIMESTAMP | 更新时间: |
编号 | 名称 | 数据类型 | 长度 | 小数位 | 允许空值 | 主键 | 默认值 | 说明 |
1 | upload_id | int | 10 | 0 | N | Y | 上传ID | |
2 | name | varchar | 64 | 0 | Y | N | 文件名 | |
3 | path | varchar | 255 | 0 | Y | N | 访问路径 | |
4 | file | varchar | 255 | 0 | Y | N | 文件路径 | |
5 | display | varchar | 255 | 0 | Y | N | 显示顺序 | |
6 | father_id | int | 10 | 0 | Y | N | 0 | 父级ID |
7 | dir | varchar | 255 | 0 | Y | N | 文件夹 | |
8 | type | varchar | 32 | 0 | Y | N | 文件类型 |
编号 | 名称 | 数据类型 | 长度 | 小数位 | 允许空值 | 主键 | 默认值 | 说明 |
1 | user_id | mediumint | 8 | 0 | N | Y | 用户ID:[0,8388607]用户获取其他与用户相关的数据 | |
2 | state | smallint | 5 | 0 | N | N | 1 | 账户状态:[0,10](1可用|2异常|3已冻结|4已注销) |
3 | user_group | varchar | 32 | 0 | Y | N | 所在用户组:[0,32767]决定用户身份和权限 | |
4 | login_time | timestamp | 19 | 0 | N | N | CURRENT_TIMESTAMP | 上次登录时间: |
5 | phone | varchar | 11 | 0 | Y | N | 手机号码:[0,11]用户的手机号码,用于找回密码时或登录时 | |
6 | phone_state | smallint | 5 | 0 | N | N | 0 | 手机认证:[0,1](0未认证|1审核中|2已认证) |
7 | username | varchar | 16 | 0 | N | N | 用户名:[0,16]用户登录时所用的账户名称 | |
8 | nickname | varchar | 16 | 0 | Y | N | 昵称:[0,16] | |
9 | password | varchar | 64 | 0 | N | N | 密码:[0,32]用户登录所需的密码,由6-16位数字或英文组成 | |
10 | varchar | 64 | 0 | Y | N | 邮箱:[0,64]用户的邮箱,用于找回密码时或登录时 | ||
11 | email_state | smallint | 5 | 0 | N | N | 0 | 邮箱认证:[0,1](0未认证|1审核中|2已认证) |
12 | avatar | varchar | 255 | 0 | Y | N | 头像地址:[0,255] | |
13 | open_id | varchar | 255 | 0 | Y | N | 针对获取用户信息字段 | |
14 | create_time | timestamp | 19 | 0 | N | N | CURRENT_TIMESTAMP | 创建时间: |
15 | vip_level | varchar | 255 | 0 | Y | N | 会员等级 | |
16 | vip_discount | double | 11 | 2 | Y | N | 0.00 | 会员折扣 |
编号 | 名称 | 数据类型 | 长度 | 小数位 | 允许空值 | 主键 | 默认值 | 说明 |
1 | group_id | mediumint | 8 | 0 | N | Y | 用户组ID:[0,8388607] | |
2 | display | smallint | 5 | 0 | N | N | 100 | 显示顺序:[0,1000] |
3 | name | varchar | 16 | 0 | N | N | 名称:[0,16] | |
4 | description | varchar | 255 | 0 | Y | N | 描述:[0,255]描述该用户组的特点或权限范围 | |
5 | source_table | varchar | 255 | 0 | Y | N | 来源表: | |
6 | source_field | varchar | 255 | 0 | Y | N | 来源字段: | |
7 | source_id | int | 10 | 0 | N | N | 0 | 来源ID: |
8 | register | smallint | 5 | 0 | Y | N | 0 | 注册位置: |
9 | create_time | timestamp | 19 | 0 | N | N | CURRENT_TIMESTAMP | 创建时间: |
10 | update_time | timestamp | 19 | 0 | N | N | CURRENT_TIMESTAMP | 更新时间: |
整个基于Spring Boot工艺的二手相机商城体系的需求分析主要对系统总体架构以及功能模块的设计,通过建立E-R模型和数据库逻辑系统设计搞定了数据库系统设计。
4系统关键模块设计与实现
基于Spring Boot技术的二手相机商城平台的详细设计与建立主要是根据前面的需求分析和总体设计来设计页面并实现业务逻辑。主要从界面构建、业务逻辑构建这两部分进行介绍。
4.1普通用户功能模块
4.1.1 首页界面
体系的导航栏,其主界面展示如下图所示。就是当进入基于Spring Boot技术的二手相机商城系统的时候,首先映入眼帘的

图4-1 首页界面图
4.1.2 用户注册界面
不是注册用户是可以在线进行注册的,假设你没有本系统的账号的话,添加“注册”,当填写上自己的账号+密码+确认密码+昵称+邮箱+手机号+性别等后再点击“注册”按钮后将会先验证输入的有没有空数据,再次验证密码和确认密码是否是一样的,最终验证输入的账户名和数据库表中已经注册的账户名是否重复,只有都验证没问题后即可用户注册成功。其注册界面展示如下图所示。

图4-2 用户注册界面图
注册代码如下:
/**
* 注册
* @param user
* @return
*/
@PostMapping("register")
public Map<String, Object> signUp(@RequestBody User user) {
// 查询用户
Map<String, String> query = new HashMap<>();
Map<String,Object> map = JSON.parseObject(JSON.toJSONString(user));
query.put("username",user.getUsername());
List list = service.selectBaseList(service.select(query, new HashMap<>()));
if (list.size()>0){
return error(30000, "用户已存在");
}
map.put("password",service.encryption(String.valueOf(map.get("password"))));
service.insert(map);
return success(1);
}
4.1.3 用户登录界面
基于Spring Boot技术的二手相机商城系统中的注册后的用户是可以通过自己的账户名和密码进行登录的,当用户输入完整的自己的账户名和密码信息并点击“登录”按钮后,将会开始验证输入的有没有空数据,再次验证输入的账户名+密码和数据库中当前保存的用户信息是否一致,只有在一致后将会登录成功并自动跳转到基于Spring Boot技术的二手相机商城系统的首页中;否则将会提示相应错误信息,用户登录界面如下图所示。

图4-3用户登录界面图
登录代码如下:
/**
* 登录
* @param data
* @param httpServletRequest
* @return
*/
@PostMapping("login")
public Map<String, Object> login(@RequestBody Map<String, String> data, HttpServletRequest httpServletRequest) {
log.info("[执行登录接口]");
String username = data.get("username");
String email = data.get("email");
String phone = data.get("phone");
String password = data.get("password");
List resultList = null;
Map<String, String> map = new HashMap<>();
if(username != null && "".equals(username) == false){
map.put("username", username);
resultList = service.selectBaseList(service.select(map, new HashMap<>()));
}
else if(email != null && "".equals(email) == false){
map.put("email", email);
resultList = service.selectBaseList(service.select(map, new HashMap<>()));
}
else if(phone != null && "".equals(phone) == false){
map.put("phone", phone);
resultList = service.selectBaseList(service.select(map, new HashMap<>()));
}else{
return error(30000, "账号或密码不能为空");
}
if (resultList == null || password == null) {
return error(30000, "账号或密码不能为空");
}
//判断是否有这个用户
if (resultList.size()<=0){
return error(30000,"用户不存在");
}
User byUsername = (User) resultList.get(0);
Map<String, String> groupMap = new HashMap<>();
groupMap.put("name",byUsername.getUserGroup());
List groupList = userGroupService.selectBaseList(userGroupService.select(groupMap, new HashMap<>()));
if (groupList.size()<1){
return error(30000,"用户组不存在");
}
UserGroup userGroup = (UserGroup) groupList.get(0);
//查询用户审核状态
if (!StringUtils.isEmpty(userGroup.getSourceTable())){
String res = service.selectExamineState(userGroup.getSourceTable(),byUsername.getUserId());
if (res==null){
return error(30000,"用户不存在");
}
if (!res.equals("已凭借")){
return error(30000,"该用户审核未通过");
}
}
//查询用户状态
if (byUsername.getState()!=1){
return error(30000,"用户非可用状态,不能登录");
}
String md5password = service.encryption(password);
if (byUsername.getPassword().equals(md5password)) {
// 存储Token到数据库
AccessToken accessToken = new AccessToken();
accessToken.setToken(UUID.randomUUID().toString().replaceAll("-", ""));
accessToken.setUser_id(byUsername.getUserId());
Duration duration = Duration.ofSeconds(7200L);
redisTemplate.opsForValue().set(accessToken.getToken(), accessToken,duration);
// 返回用户信息
JSONObject user = JSONObject.parseObject(JSONObject.toJSONString(byUsername));
user.put("token", accessToken.getToken());
JSONObject ret = new JSONObject();
ret.put("obj",user);
return success(ret);
} else {
return error(30000, "账号或密码不正确");
}
}
4.1.4 系统公告界面
通过当用户点击“系统公告”后,将显示出网站发布的所有公告信息,在详情页面可以进行查阅,用户能够进行点赞、收藏、评论等操作,界面如下图所示。

图4-4框架公告界面图
4.1.5 商品信息界面
当用户点击“商品信息”按钮后会进入该商品信息的详情界面,可以了解到商品的价格及介绍等信息,同时允许对喜欢的商品添加到购物车,商品信息详情展示页面如下图所示。

图4-5 商品信息详情界面图
通过当用户浏览到心仪的商品时,能够将商品添加至购物车内,查看购物车列表,修改或者删除购物车。我的购物车界面如下图所示。

图4-6我的购物车界面图
4.1.7 我的地址界面
用户输入收货人、手机号及详细地址行对收货地址进行添加。我的地址界面如下图所示。

图4-7 我的地址界面图
当用户点击“高价回收”按钮后会进入该高价回收列表的详情界面,可以了解到商品名称、商品类型、型号和颜色等信息,行对感兴趣的商品进行咨询,高价回收详情展示页面如下图所示。

图4-8 高价回收界面图
4.2管理员功能模块
4.2.1 系统用户管理界面
可以对注册的用户进行管理的,也可以对管理员进行管控。界面如下图所示。就是基于Spring Boot技术的二手相机商城系统中的管理人员

图4-9用户管理界面图
用户管理管理关键代码如下:
@PostMapping("/set")
@Transactional
public Map<String, Object> set(HttpServletRequest request) throws IOException {
service.update(service.readQuery(request), service.readConfig(request), service.readBody(request.getReader()));
return success(1);
}
管理员点击“高价回收管理”会显示出高价回收列表和高价回收添加这两个子菜单,支持通过商品名称和商品类型进行查询,如果想要添加新的回收信息,点击“高价回收添加”按钮,输入商品名称、商品图片、商品类别、型号、颜色、回收价格、参数信息等信息,点击“提交”按钮就允许添加了,同时可以选择某一条回收信息,点击“删除”进行删除。界面如下图所示。

图4-10高价回收列表界面图

图4-11高价回收添加界面图
管理员点击“咨询信息管理”会显示出咨询信息列表这个子菜单,可以查看咨询信息的详细内容并进行审核,界面如下图所示。

图4-12咨询信息管理界面图
管理员点击“商品类型管理”会展示出商品类型列表和商品类型添加这两个子菜单,拥护通过商品类型进行查询、重置和删除等操作,如果想要添加新的商品类型信息,点击“商品类型添加”按钮,输入商品类别,点击“提交”按钮就可能添加了,同时可以选择某一条商品类型信息,点击“删除”进行删除。界面如下图所示。

图4-13商品类型列表界面图

图4-14商品类型添加界面图
商品类型管理关键代码如下:
@PostMapping("/add")
@Transactional
public Map<String, Object> add(HttpServletRequest request) throws IOException {
service.insert(service.readBody(request.getReader()));
return success(1);
}
public Map<String, Object> addMap(Map<String,Object> map){
service.insert(map);
return success(1);
}
管理员点击“库存信息管理”会显示出库存信息列表和库存信息添加这两个子菜单,支持通过商品名称和商品类型进行查询、重置和删除等操作,若是想要添加新的库存信息,点击“库存信息添加”按钮,输入商品编号、商品类别、商品名称、型号、库存数量等信息,点击“提交”按钮就可以添加了,同时行选择某一条库存信息,点击“删除”进行删除。界面如下图所示。

图4-15库存信息列表界面图

图4-16库存信息添加界面图
4.2.6 架构公告管理界面
基于Spring Boot技术的二手相机商城系统中的管理人员是可以对维护,管理,发布通知公告信息,界面如下图所示。

图4-17系统公告管理界面图
5系统测试
系统创建到了最终一个阶段那就是系统测试,系统测试对软件的开发其实是特别有必要的。因为没什么平台一经开发出来就可能会尽善尽美,再厉害的系统开发工程师也会在系统开发的时候出现纰漏,架构测试能够较好的改正一些bug,为后期体系的维护性提供很好的支持。通过系统测试,开发人员也允许建立自己对系统的信心,为后期的体系版本的跟新提供支持。
5.2体系测试用例
系统测试包括:用户登录功能测试、库存信息查看功能测试、高价回收添加、商品信息搜索、密码修改功能测试,如表5-1、5-2、5-3、5-4、5-5所示:
表5-1 用户登录功能测试表
用例名称 | 用户登录系统 |
目的 | 测试用户凭借正确的用户名和密码可否登录功能 |
前提 | 未登录的情况下 |
测试流程 | 1) 进入登录页面 2) 输入正确的用户名和密码 |
预期结果 | 用户名和密码正确的时候,跳转到登录成功界面,反之则显示错误信息,提示重新输入 |
实际结果 | 实际结果与预期结果一致 |
库存信息查看功能测试:
表5-2库存信息查看功能测试表
用例名称 | 库存信息查看 |
目的 | 测试库存信息查看功能 |
前提 | 用户登录 |
测试流程 | 点击库存信息列表 |
预期结果 | 可以查看到所有库存信息 |
实际结果 | 实际结果与预期结果一致 |
管理员添加高价回收界面测试:
表5-3 管理员添加高价回收界面测试表
用例名称 | 高价回收发布测试用例 |
目的 | 测试高价回收发布功能 |
前提 | 管理员正常登录情况下 |
测试流程 | 1)管理员点击高价回收管理,接着点击添加后并填写信息。 2)点击进行提交。 |
预期结果 | 提交以后,页面首页会显示新的高价回收信息 |
实际结果 | 实际结果与预期结果一致 |
商品信息搜索功能测试:
表5-4商品信息搜索功能测试表
用例名称 | 商品信息搜索测试 |
目的 | 测试商品信息搜索功能 |
前提 | 无 |
测试流程 | 1)在搜索框填入搜索关键字。 2)点击搜索按钮。 |
预期结果 | 页面显示涵盖有搜索关键字的商品信息 |
实际结果 | 实际结果与预期结果一致 |
密码修改功能测试:
表5-5 密码修改功能测试表
用例名称 | 密码修改测试用例 |
目的 | 测试管理员密码修改功能 |
前提 | 管理员用户正常登录情况下 |
测试流程 | 1)管理员密码修改并完成填写。 2)点击进行提交。 |
预期结果 | 利用新的密码可以登录 |
实际结果 | 实际结果与预期结果一致 |
5.3系统测试结果
借助编写基于Spring Boot技术的二手相机商城体系的测试用例,已经检测完毕用户登录功能测试、库存信息查看功能测试、高价回收添加、商品信息搜索、密码修改功能测试,通过这5大模块为基于Spring Boot技术的二手相机商城系统的后期推广运营献出了强力的技术支撑。
至此,基于Spring Boot技术的二手相机商城系统已经结束,在开发前做了许多的准备,在本体系的设计和开发过程中阅览和学习了许多文献资料,从中我也收获了很多宝贵的方式和设计思路,对系统的编写也起到了很重要的作用,架构的开发技术选用的都是自己比较熟悉的,比如Web、JAVA语言、MYSQL,这些技术都是在以前的学习中学到了,其中许多的设计思路和方法都是在以前不断地学习中摸索出来的经验,其实对于我们来说工作量还是比较大的,但是正是由于之前的积累与准备,才能顺利的完成该项目,由此看来,积累经验跟做好准备是十分重要的事情。
当然在该框架的设计与实现的过程中也离不开老师以及同学们的帮助,正是由于他们的指导与援助,我才能够成功的在预期内达成了这个系统。同时在这个过程当中我也收获了很多东西,此系统也有需要改进的地方,但是由于专业知识的浅薄,并不能做到十分完美,希望以后有机会可以让其真正的投入到使用之中。
[1]韩前鹏,陈雨华,王星.基于Java的叶片机械自动设计平台研究与构建[J].工业控制计算机,2023,36(12):21-23.
[2]袁琳琳.计算机软件Java编程特点及工艺分析[J].数字通信世界,2023,(12):87-89.
[3]闫娇娇.基于Think PHP+Vue商城管理系统的设计与实现[J].电脑知识与科技,2023,19(34):59-62.DOI:10.14004/j.cnki.ckt.2023.1834.
[4]Y P ,K I D P .The Sustainability of Settlement Existence in . Case Study Kemlaten Kampong in Cirebon City, West Java[J].IOP Conference Series: Earth and Environmental Science,2023,1218(1):
[5]Chairul A ,Nugroho A C ,Sri A N , et al.The Evaluation of Physical, Biological, and Chemical Treatments on Piggery Wastewater: A study on pig farming in Sumogawe village, Semarang Regency, Central Java[J].IOP Conference Series: Earth and Environmental Science,2023,1275(1):
[6]Edwards T ,Lestari ,Taufik M K , et al.Particulate Metal Contamination Assessment in Surabaya Coast, East Java, Indonesia[J].IOP Conference Series: Earth and Environmental Science,2023,1275(1):
[7]Wuri S A ,Hadi D D ,Rahayu L W , et al.Lowland Rice () Farming Performance in the Rice Production Center of Central Java Province[J].IOP Conference Series: Earth and Environmental Science,2023,1275(1):
[8]Agustini V S ,Budi Y H ,Sri R , et al.Internal factors of entrepreneurial and business performance of small and medium enterprises (SMEs) in East Java, Indonesia[J].Heliyon,2023,9(11):e21637-e21637.
[9]李亚君.基于SSM框架的B2C电子商城框架的设计与达成[D].合肥工业大学,2022.DOI:10.27101/d.cnki.ghfgu.2022.000313.
[10]徐天宝,孙思永,田相永等.“中国大集”临沂商城的混改探索[J].山东国资,2022,(11):72-75.
[11]褚天仁,吕继方.基于微服务的无人艇商城系统设计与实现[J].电脑编程技巧与维护,2022,(11):65-67+146.DOI:10.16184/j.cnki.comprg.2022.11.006.
[12]陈小燕,朱映辉,余晓春.基于SpringBoot+Vue的好农物商城的设计与达成[J].电脑知识与技能,2022,18(22):37-39.DOI:10.14004/j.cnki.ckt.2022.1535.
[13]任建新,王一鸣,李鑫等.基于Java Web的智慧商城购物系统设计[J].信息技术与信息化,2022,(07):23-27.
[14]张雁涔.基于Python旧衣回收环境的设计[J].信息与电脑(理论版),2022,34(14):127-129.
[15]柳萌.社区优选商城系统设计与实现[D].青岛科技大学,2022.DOI:10.27264/d.cnki.gqdhc.2022.001248.
[16]杨晟,罗奇.基于Spring Boot的在线商城系统设计[J].科技创新与应用,2022,12(19):58-61.DOI:10.19981/j.CN23-1581/G3.2022.19.013.
[17]朱琨日.高性能智能商城架构架构设计与实现[D].桂林电子科技大学,2022.DOI:10.27049/d.cnki.ggldc.2022.000395.
[18]刘世超,金属批发商城后台管理系统.内蒙古自治区,阿拉善盟创客科技有限公司,2022-06-21.
[19]黄伟波.基于微服务架构的电子商城系统的设计与实现[D].北京邮电大学,2022.DOI:10.26969/d.cnki.gbydu.2022.003199.
[20]赵冲冲.基于Dubbo框架的购物商城的设计和实现[D].北京交通大学,2022.DOI:10.26944/d.cnki.gbfju.2022.000794.
转眼间,大学生用户活便已经接近尾声,人面对着离别与结束,一直充满着不舍与茫然,我亦如此,仍记得那年秋天,我迫不及待的提前一天到了学校,面对学校巍峨的大门,我心里充满了期待:这里,就是我新生活的起点吗?那天,阳光明媚,学校的欢迎仪式很热烈,我面对着一个个对着我微笑的同学,仿佛一缕缕阳光透过胸口照进了我心里,同时,在那天我认识可爱的室友,我们携手共同度过了这难忘的两年。如今,我望着这篇论文的致谢,不禁又要问自己:现在,我们就要说再见了吗?
感慨莫名,不知所言。遥想当初刚来学校的时候,心里总是想着工科学校会过于板正,会缺乏一些柔情,当时心里甚至有一点点排斥,只是随着我对学校的慢慢认识与了解,我才认识到了她的美丽,她的柔情,并且慢慢的喜欢上了这个校园,但是时间太快了,快到我还没有好好体会她的美丽便要离开了,然而她带给我的回忆,永远不会离开我,也许真正离开那天我的眼里会满含泪水,我不是因为难过,我只是想将她的样子映在我的泪水里,刻在我的心里。最后,感谢我的老师们,是你们教授了我们知识与做人的道理;感谢我的室友们,是你们陪伴了我如此之久;感谢每位关心与支持我的人。
少年,追风赶月莫停留,平荒尽处是春山。
请关注点赞+私信博主,免费领取项目源码

浙公网安备 33010602011771号