Vue高级特性

- 自定义 v-model
 index.vue使用了 CustomVModel组件,<CustomVModel v-model = "name">
  
 一般来说,颜色选择器会用到 v-model(这里不演示)
  
 @input监听输入事件,输入发生时,触发change事件,把当前的值传出。
 model: 允许我们自定义v-model的行为。
 event: 'change': 指定v-model监听的事件名称为'change'。
 props: 定义了组件接收的prop,这里是text。
 原理解释:
 当用户在输入框中输入内容时,会触发input事件。这个事件被@input捕获,然后通过$emit触发一个'change'事件,并将新的值传出。父组件会监听这个'change'事件,并更新绑定的值。然后,更新后的值会通过prop再次传入子组件,从而更新:value绑定。
 Claude解释:
orion professor解释说:
结合下面这两张图吧👇👇
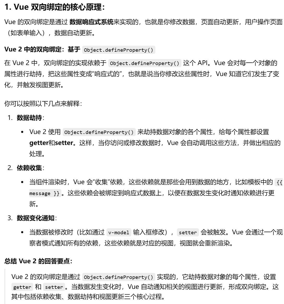
而Vue3的双向绑定:Proxy
- 
$nextTick
  
 一个小知识点:ref = "ul1"获取DOM元素:this.$refs.ul1
  
- 
slot是什么? 
 插槽,父组件想往子组件里插一点东西。
  
  
 之前都是父组件想往里面插入父组件的值,如果想通过父组件的slot来获取slot组件里面的值? ---作用域插槽
  
  
  
- 
动态组件 
 :is = "component-name"
 需要根据数据,动态渲染的场景。即组件类型不确定。
 比如渲染新闻详情页的时候,不知道文本组件图片组件的顺序..
  
 <component :is = ""/>
  
 比如上面,循环的时候,val.type每一条是啥就渲染啥组件、
  
- 
异步组件 
  
 什么时候用什么时候加载,不用就不加载。
 比如有一个表单,使用 v-if 控制显示隐藏,起初 v-if 的值设为 false,点击按钮之后才会变为true从而渲染出这个DOM节点。
  
  
- 
Vue缓存组件 keep-alive
 频繁切换,不需要重复渲染。Vue常见性能优化。
 <keep-alive>通过Vue层级、JS层级进行JS对象的渲染来控制,v-show是通过css属性控制。
  
- 
mixin 
 多个组件有相同的逻辑,抽离出来。多mixin可能会造成命名冲突(data里的city名字啥的),还可能出现多对多的关系,复杂度较高。
  
  
 
                    
                     
                    
                 
                    
                





 
                
            
         
         浙公网安备 33010602011771号
浙公网安备 33010602011771号