Linux操作文档——Kubeadm部署k8s集群
一、k8s架构
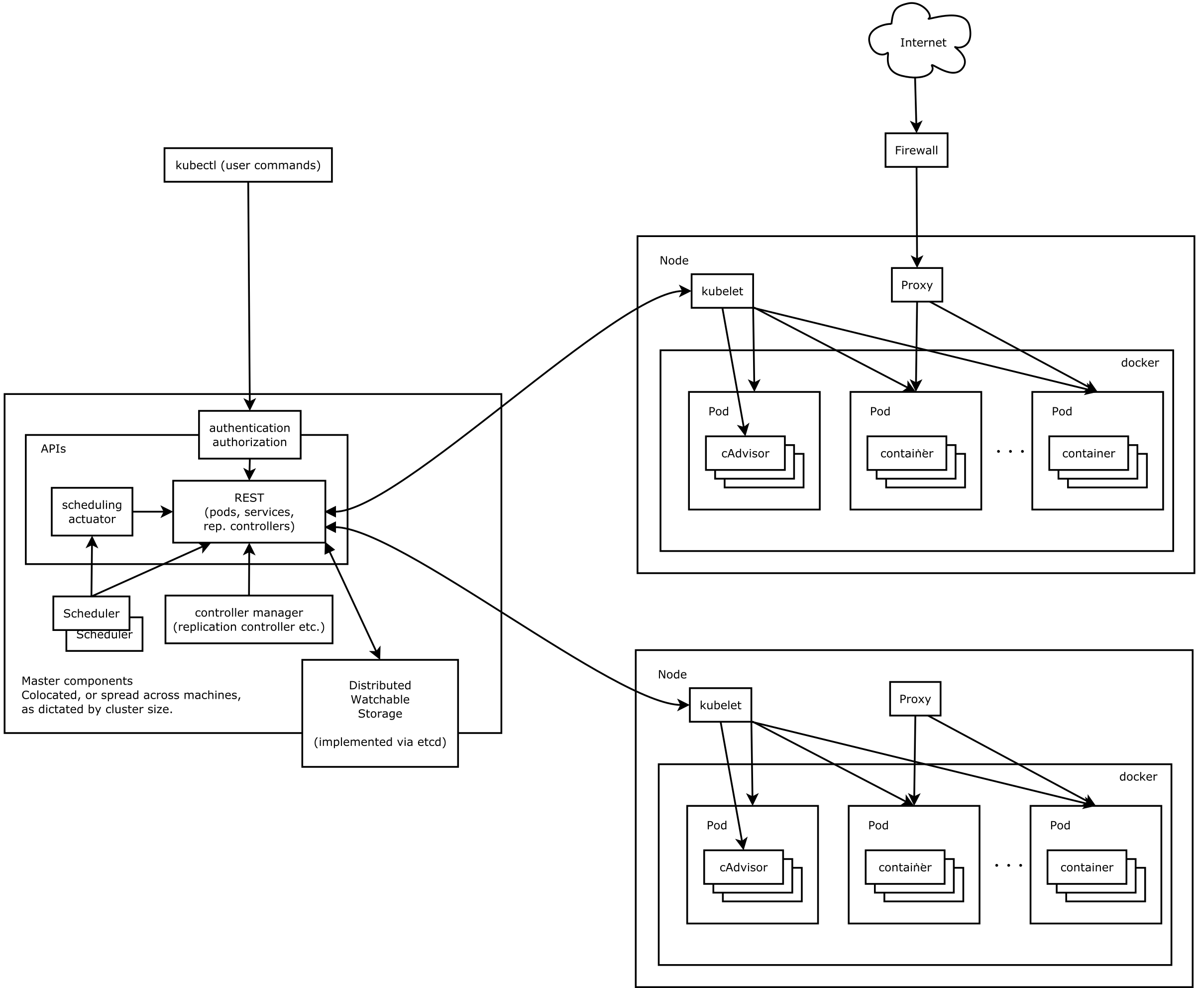
1、架构图

2、集群组件
| 组件名称 | 作用 |
|---|---|
| kubectl | k8s是命令行端,用来发送客户的操作指令 |
| APIs | 即API server,是k8s 集群的前端接口,各种客户端工具以及k8s的其他组件可以通过它管理k8s集群的各种资源。它提供了HTTP/HTTPS RESTful API,即K8S API |
| authentication,authorization | 认证,授权 |
| scheduling actuator | 即Scheduler,负责决定将Pod放在哪个Node上运行。在调度时,会充分考虑集群的拓扑结构,当前各个节点的负载情况,以及应对高可用、性能、数据亲和性和需求 |
| REST | Replica Set,主要被 Deployments用作pod 机制的创建、删除和更新,能确保运行指定数量的pod;services会对应集群内部有效的虚拟IP,集群内部通过虚拟IP访问服务;pods是在K8s集群中运行部署应用或服务的最小单元,支持多容器。大多数情况下,一个Pod内只有一个Container容器 |
| Scheduler | 负责决定将Pod放在哪个Node上运行。在调度时,会充分考虑集群的拓扑结构,当前各个节点的负载情况,以及应对高可用、性能、数据亲和性和需求 |
| Controller Manager | 负责维护集群的状态,比如故障检测、自动扩展、滚动更新等,保证资源处于预期的状态。它由多种Controller 组成,包括 Replication Controller 、Endpoints Controller 、 Namespace Controller 、 Serviceaccounts Controller 等等, |
| Etcd | 负责保存k8s集群的配置信息和各种资源的状态信息。当数据发生变化时,etcd会快速的通知k8s相关组件。第三方组件,它有可替换方案。Consul、zookeeper |
| Kubelet | 它是Node的agent(代理),当Scheduler确定某个Node上运行Pod之后,会将Pod的具体配置信息发送给该节点的kubelet,kubelet会根据这些信息创建和运行容器,管理Pod进行增删改查,并向Master报告运行状态 |
| kube-proxy | 负责将访问service的TCP/UDP数据流转发到后端的容器。为Service提供cluster内部的服务发现和负载均衡 |
| cAdvisor | 对Node机器上的资源及容器进行实时监控和性能数据采集,包括CPU使用情况、内存使用情况、网络吞吐量及文件系统使用情况,cAdvisor集成在Kubelet中,当kubelet启动时会自动启动cAdvisor,即一个cAdvisor仅对一台Node机器进行监控 |
| container | 容器 |
二、全局部署
| master | node01 | node02 |
|---|---|---|
| 192.168.1.10 | 192.168.1.20 | 192.168.1.30 |
1、基础环境
一台或多台运行兼容 deb/rpm 的 Linux 操作系统的计算机;例如:Ubuntu 或 CentOS。
每台机器 2 GB 以上的内存,内存不足时应用会受限制。
用作控制平面节点的计算机上至少有2个 CPU。
集群中所有计算机之间具有完全的网络连接。你可以使用公共网络或专用网络。
2、关闭防火墙,iptables清空,禁用selinux
[root@master ~]# systemctl stop firewalld
[root@master ~]# systemctl disable firewalld
[root@master ~]# iptables -F
[root@master ~]# iptables-save
[root@master ~]# vim /etc/selinux/config
SELINUX=disabled
3、禁用swap
[root@master ~]# swapoff -a
[root@master ~]# vim /etc/fstab
#/dev/mapper/centos-swap swap swap defaults 0 0
[root@master ~]# free -h
total used free shared buff/cache available
Mem: 1.8G 802M 66M 24M 950M 831M
Swap: 0B 0B 0B
4、开启无密码传送
[root@master ~]# ssh-keygen -t rsa
[root@master ~]# ssh-copy-id root@node01
[root@master ~]# ssh-copy-id root@node02
5、安装docker且配置docker加速器
[root@master ~]# yum install -y yum-utils device-mapper-persistent-data lvm2
[root@master ~]# yum-config-manager --add-repo https://mirrors.aliyun.com/docker-ce/linux/centos/docker-ce.repo
[root@master ~]# yum repolist
[root@master ~]# yum makecache
[root@master ~]# yum -y install docker-ce-18.09.0-3.el7 docker-ce-cli-18.09.0-3.el7
[root@master ~]# systemctl start docker
[root@master ~]# systemctl enable docker
[root@master ~]# sudo mkdir -p /etc/docker
sudo tee /etc/docker/daemon.json <<-'EOF'
{
"registry-mirrors": ["https://12azv802.mirror.aliyuncs.com"]
}
EOF
sudo systemctl daemon-reload
sudo systemctl restart docker
6、打开iptables桥接功能
[root@master ~]# vim /etc/sysctl.conf
net.ipv4.ip_forward = 1
net.bridge.bridge-nf-call-iptables = 1
net.bridge.bridge-nf-call-ip6tables = 1
[root@master ~]# sysctl -p
7、编辑对应域名解析
[root@master ~]# vim /etc/hosts
192.168.1.10 master
192.168.1.20 node01
192.168.1.30 node02
[root@master ~]# scp /etc/hosts node01:/etc/hosts
[root@master ~]# scp /etc/hosts node02:/etc/hosts
8、添加kubernetes的yum源
[root@master ~]# cat <<EOF > /etc/yum.repos.d/kubernetes.repo
[kubernetes]
name=Kubernetes
baseurl=https://mirrors.aliyun.com/kubernetes/yum/repos/kubernetes-el7-x86_64/
enabled=1
gpgcheck=1
repo_gpgcheck=1
gpgkey=https://mirrors.aliyun.com/kubernetes/yum/doc/yum-key.gpg https://mirrors.aliyun.com/kubernetes/yum/doc/rpm-package-key.gpg
EOF
[root@master ~]# scp /etc/yum.repos.d/kubernetes.repo node01:/etc/yum.repos.d/
[root@master ~]# scp /etc/yum.repos.d/kubernetes.repo node02:/etc/yum.repos.d/
三、部署master节点
1、安装所需组件
[root@master ~]# yum -y install kubelet-1.15.0 kubeadm-1.15.0 kubectl-1.15.0
[root@master ~]# systemctl enable kubelet
2、导入初始化镜像
[root@master ~]# unzip base-image.zip
[root@master ~]# cd /images/
[root@master images]# ls
coredns-1-3-1.tar images.sh kube-proxy-1-15.tar
etcd-3-3-10.tar kube-apiserver-1-15.tar kube-scheduler-1-15.tar
flannel-0.11.0.tar kube-controller-1-15.tar pause-3-1.tar
[root@master images]# vim images.sh
#!/bin/bash
for i in /root/images/*
do
docker load < $i
done
echo -e "\e[1;31m导入完成\e[0m"
[root@master images]# sh images.sh
3、初始化集群
[root@master ~]# kubeadm init --kubernetes-version=v1.15.0 --pod-network-cidr=10.244.0.0/16 --service-cidr=10.96.0.0/12 --ignore-preflight-errors=Swap
......
Your Kubernetes control-plane has initialized successfully!
To start using your cluster, you need to run the following as a regular user:
mkdir -p $HOME/.kube
sudo cp -i /etc/kubernetes/admin.conf $HOME/.kube/config
sudo chown $(id -u):$(id -g) $HOME/.kube/config
You should now deploy a pod network to the cluster.
Run "kubectl apply -f [podnetwork].yaml" with one of the options listed at:
https://kubernetes.io/docs/concepts/cluster-administration/addons/
Then you can join any number of worker nodes by running the following on each as root:
kubeadm join 192.168.1.10:6443 --token 24bj0y.67cd6dsp5bao7ypu \
--discovery-token-ca-cert-hash sha256:668f9ee00d17a77b81d47e792f71aa32dc9750a604875793a4eea97b55b0f50e
4、使非 root 用户可以运行 kubectl
[root@master ~]# mkdir -p $HOME/.kube
[root@master ~]# sudo cp -i /etc/kubernetes/admin.conf $HOME/.kube/config
[root@master ~]# sudo chown $(id -u):$(id -g) $HOME/.kube/config
5、添加网络组件(flannel)
[root@master ~]# kubectl apply -f https://raw.githubusercontent.com/coreos/flannel/master/Documentation/kube-flannel.yml
6、查看状态
1、查看集群节点状态
[root@master ~]# kubectl get nodes
NAME STATUS ROLES AGE VERSION
master Ready master 12m v1.15.0
2、查看pod状态(确保都为Running)
[root@master ~]# kubectl get pod --all-namespaces
NAMESPACE NAME READY STATUS RESTARTS AGE
kube-system coredns-5c98db65d4-mvb6q 1/1 Running 0 14m
kube-system coredns-5c98db65d4-zs5mr 1/1 Running 0 14m
kube-system etcd-master 1/1 Running 0 13m
kube-system kube-apiserver-master 1/1 Running 0 13m
kube-system kube-controller-manager-master 1/1 Running 0 13m
kube-system kube-flannel-ds-v8xqk 1/1 Running 0 3m43s
kube-system kube-proxy-jp5h8 1/1 Running 0 14m
kube-system kube-scheduler-master 1/1 Running 0 13m
四、添加node节点(node1、node2一样)
1、安装组件
[root@node01 ~]# yum -y install kubelet-1.15.0 kubeadm-1.15.0
[root@node01 ~]# systemctl enable kubelet
2、导入镜像
[root@node02 ~]# mkdir images
[root@master ~]# cd images/
[root@master images]# scp pause-3-1.tar node01:images
[root@master images]# scp kube-proxy-1-15.tar node01:images
[root@master images]# scp flannel-0.11.0.tar node01:images
[root@master images]# scp images.sh node01:images
[root@node02 ~]# cd images/
[root@node02 images]# sh images.sh
3、加入群集
[root@node01 ~]# kubeadm join 192.168.1.10:6443 --token 24bj0y.67cd6dsp5bao7ypu \
> --discovery-token-ca-cert-hash sha256:668f9ee00d17a77b81d47e792f71aa32dc9750a604875793a4eea97b55b0f50e
4、master查看集群点状态
[root@master ~]# kubectl get nodes
NAME STATUS ROLES AGE VERSION
master Ready master 18m v1.15.0
node01 NotReady <none> 41s v1.15.0
node02 NotReady <none> 49s v1.15.0
五、设置辅助功能
1、设置kubectl命令行工具自动补全功能
[root@master ~]# yum install -y bash-completion
[root@master ~]# source /usr/share/bash-completion/bash_completion
[root@master ~]# source <(kubectl completion bash)
[root@master ~]# echo "source <(kubectl completion bash)" >> ~/.bashrc
2、设置tab键空格个数
[root@master ~]# vim .vimrc
set tabstop=2

浙公网安备 33010602011771号