单相LCL型并网逆变器电容电流反馈有源阻尼控制实现
其实这是一个单相双向变流器仿真,该仿真用于学习某些理论知识,用于形成完整的电力电子领域自动控理论的认识,不具备实用价值,只具备参考学习价值,而且还不一定正确。
单相双向变流器的意思是:输入为220VAC、50Hz电网电压,输出是某个电压值的升压后的直流电压,在直流负载耗电时,变流器工作在单位功率因数整流状态,稳定母线电压,泵升母线电压,控制网测电流正弦化,控制网测电流同步电网电压;在在负载处于发电状态时,变流器工作于逆变并网状态,稳定母线电压,将大于母线电压对应的能量回馈到电网上面去。
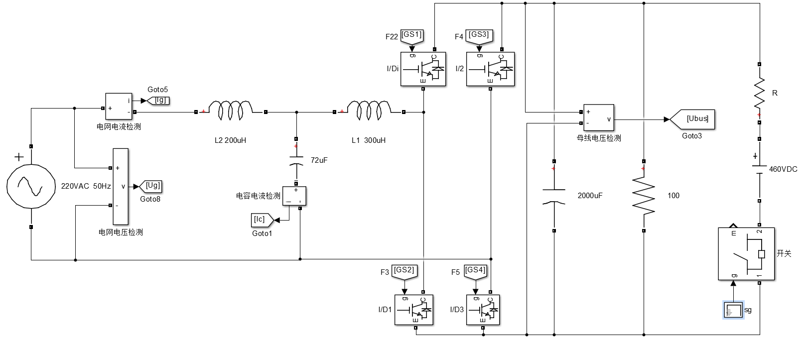
单相双向LCL型变流器主电路拓扑如图1所示.

图1 单相双向LCL型变流器主电路拓扑
主要用到的技术点有:
1、对控制对象LCL建模,形成控制对象的传递函数模型G(s);
2、构成母线电压,网测电流双闭环反馈控制。
3、使用电容电流反馈有源阻尼算法,消除LCL谐振点处的电流谐振
4、使用陷波滤波器滤除母线反馈电压中的100Hz脉动电压,进而消除电压环输出指令电流中的150Hz指令,从而消除相电流中的电流偏头现象。
5、电压环指令是直流电压,控制器可采用PI控制器。
6、电流环的指令是交流电流,控制器采用PR控制器比较好。
7、锁相环使用了基于广义二阶积分器的单同步旋转坐标系的PI控制,实现电网相位的准确跟踪。
8、引入电压前馈算法。
单相双向LCL型变流器双闭环控制如下图2所示。

图2 单相双向LCL型变流器双闭环控制
单相整流,母线存在100Hz的波动,这是单相整流的固有属性,很难从根本上消除。
仿真波形如图3所示。

图3 单相双向LCL型变流器相关波形图
其中黄色为母线电压,桃红色为电网电压,浅蓝色为电网电流。
在0-0.3s之间是整流状态,0.3到1s之间是逆变并网状态,两个状态之间依靠母线电压滞环宽度自动切换工作状态。
当去掉陷波滤波器之后,仿真波形如图4所示:

图4 无掉陷波滤波器的波形
可见电流波形变差。
如果不进行有源阻尼算法控制,仿真波形如下图所示,电流严重震荡发散。

图5 不带有源阻尼控制的仿真波形图
这个仿真的电压环PI参数,电流环的PR参数,有源阻尼的阻尼系数,都是大概根据感觉,大概建立模型,根据自身的初步理解和不断试凑波形的反馈调整而获得的最终参数值,并没有根据控系统的设计指标进行具体的计算,也没有进行稳定性分析和稳定裕度的分析。各参数的取值范围并没有通过计算约束出来。所以下一步将是基于现在结果的基础上进行参数取值计算和稳定性分析。
浙公网安备 33010602011771号