单相全桥(H)驱动电路DIY过程记录
准备做一个靠谱的单相全桥IGBT驱动电路。
动手之前自然是要规划一下,顺便在此发一下框图。

由上图可知,该模块实现硬件互锁,短路保护封锁PWM等功能
20210415 更新一下:

初步画完了原理图,做了PCB布局,如上。
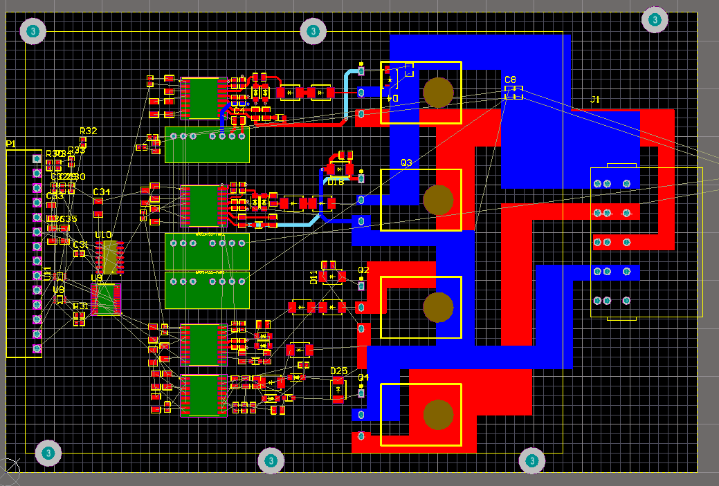
周末好好睡觉恢复体力,顺便画画图,进展如下(20210418):

持续更新中·········
工作原因,这个事儿,得暂停了。
准备做一个靠谱的单相全桥IGBT驱动电路。
动手之前自然是要规划一下,顺便在此发一下框图。

由上图可知,该模块实现硬件互锁,短路保护封锁PWM等功能
20210415 更新一下:

初步画完了原理图,做了PCB布局,如上。
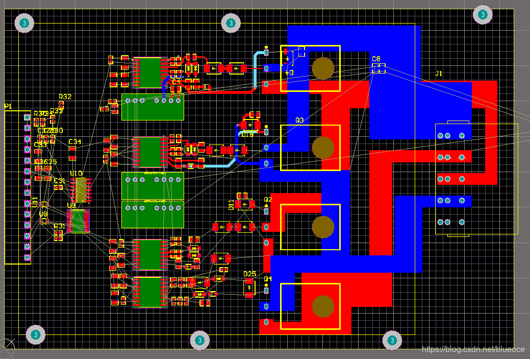
周末好好睡觉恢复体力,顺便画画图,进展如下(20210418):

持续更新中·········
工作原因,这个事儿,得暂停了。