TIC2000调用API函数Flash擦除片上FLASH失败
这次在28379d上用FLASH API库操作一个扇区,作为参数存储用的时候,发生一个现象:用仿真器连着,就能正常读写,摘除仿真器,用上位机软件通过CAN总线读写flash就擦除不成功。导致程序死掉,后台大while不运行,前台中断也不运行了。
查了两天的犄角旮旯的歪门邪道的地方,仍旧解决不了这个问题。
下面这个截图跟我遇到的问题比较类似,但是最终,证明我遇到的问题跟下面遇到的问题都不一样。
导致这个问题产生的根本原因是没有严格落实TMS320F2837xD Flash APIVersion 1.54这篇文档中的flash读写流程及注意事项。该文档有两个地方需要仔细阅读,及严格执行到位:
第一:

红色部分文档特别说明,实际上我在写读写flash的时候,开始应该是写了这个函数,后来修改过程中误删除了,没发现,导致出了问题,一时也怀疑不到这个点上去。
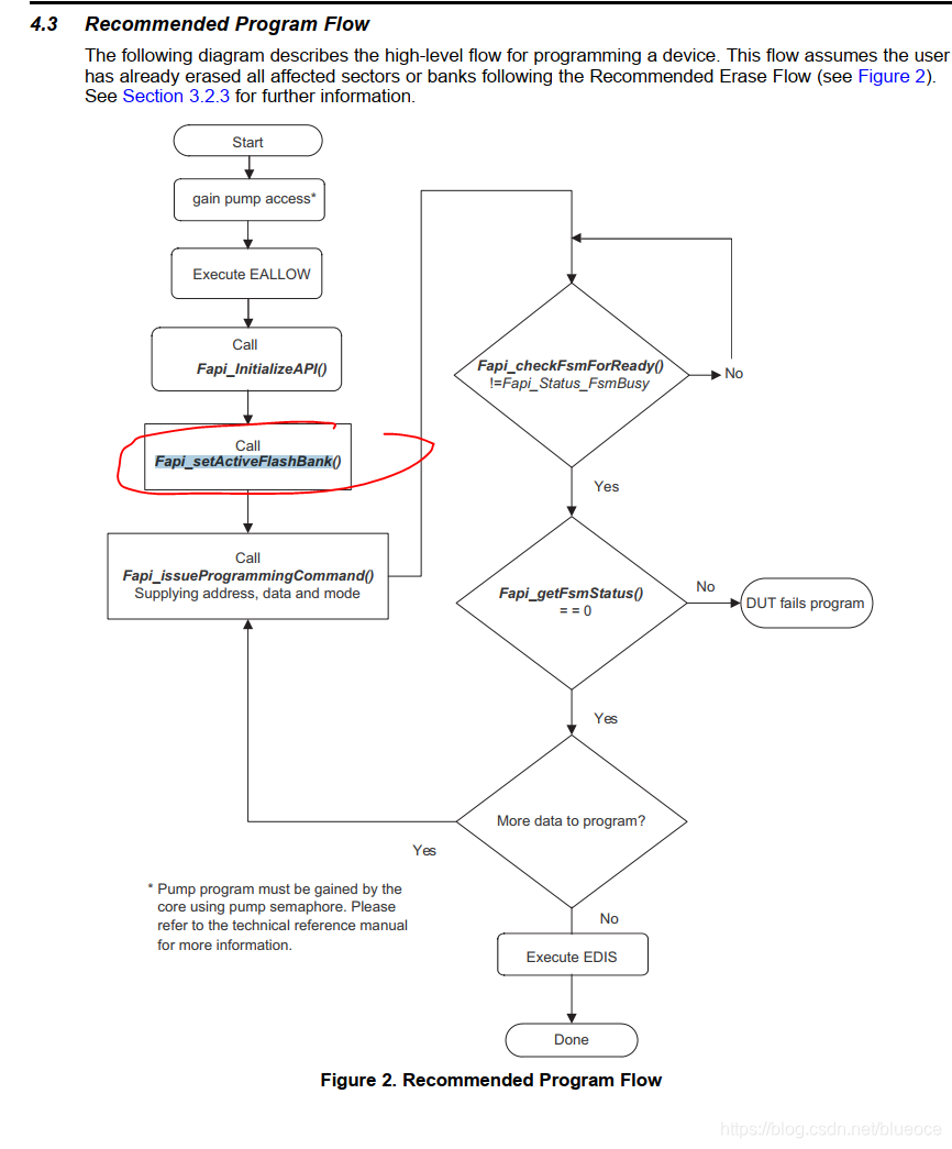
第二:

流程图里面写的很清楚,红色圈圈这个函数在何时调用,严格按照这个来就行。
本次的教训是,遇到问题,首先不是想稀奇古怪的可能原因,而是要重新梳理一遍正规的流程,看哪里没执行到位。
类似于打架,花拳绣腿,不行,马步扎稳才是基础。
https://bbs.elecfans.com/jishu_1937866_1_1.html

浙公网安备 33010602011771号