信用评价管理子系统-省级规格说明书 笔记
1 引言
系统以大数据技术为依托,针对定点医疗机构、定点零售药店、医保从业人员、参保单位、参保人、药品和医用耗材生产企业、运输配送企业、医保经办机构等构建全国统一的信用评价机制,执行守信激励、失信惩罚,规范医疗保障基金的生态环境。
2 概述
2.1 系统目标
制定科学合理的标准,建立信用综合评价模型,运用大数据技术进行分析,并对各个主体分类进行信用等级评定,建立黑白灰名单制度,执行守信激励,失信惩罚等管理办法,确保医疗保障资金的安全可靠可持续健康运行。

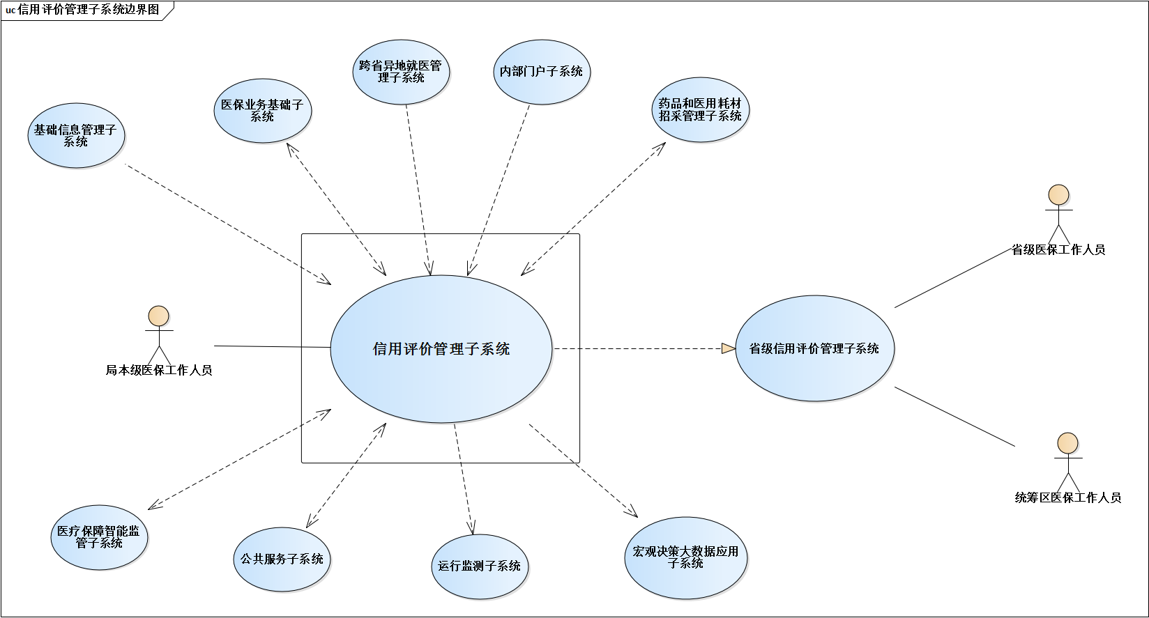
与其他系统相互交互,提供对外对内的交互接口。
- 公共服务系统
- 宏观决策大数据应用系统对接
- 运行监测中心
- 基础信息管理系统
- 医保业务基础系统
- 跨省异地就医管理系统
- 药品和医药耗材招采管理系统
- 医疗保障智能监管系统
- 国家信用评价子系统
- 地方信用信息共享平台
2.2 用户情况
- 地方基金监管出用户
- 医药价格和招标采购处
- 系统运营管理的用户
2.3 运行环境
2.3.1 软件环境
- 操作系统CENTOS7.4
- IaaS(基础信息即服务Infrastructure as a Service)平台
- Daas(数据即服务Data as a Service)平台
- PaaS(平台即服务Platform as a Service)平台
- 云管理
- 云安全
2.5 假设和依赖
- 依赖国家医疗保障信息平台的总体架构、标准和规范,按照总体计划完成
- 本系统相关联的应用包(工作按总体计划推进)
- 需求得到用户的及时确认,需求明确且变更可控
3.功能需求
3.1 功能模块概述

【功能列表】
- 信用数据采集
定点医疗机构数据采集
医保从业人员数据采集
参保人员数据采集
药品和医疗耗材相关企业数据采集
参保单位数据采集
医保经办机构数据采集 - 信用模型管理
信用指标管理
信用建模
信用模型启用停用 - 信用评定
个体信用评定
机构信用评定
评价结果查询 - 信用审核
- 黑白灰名单管理
黑名单管理
灰名单管理
白名单管理 - 信用发布
发布渠道管理
黑白名单信息发布
机构信用排名发布
信息发布综合查询 - 信用申诉
机构信用申诉
个体信用申诉 - 信用修复
机构信用修复
个体信用修复 - 统计分析
机构信用分析
个体信用分析
失信重点聚焦
信用地图
3.2功能模块业务流程

上图为国家医保局与地方医保局之间的业务流程图。
3.3信用数据采集(H01)
3.3.1定点医疗机构数据采集(H01-1)
地方医保经办人员通过数据交换、手工录入等方式获取定点医疗机构的信用数据,支撑信用评价管理。
这里手工录入和自动录入的区别在于主要的业务流程是交给了信用管理子系统还是交给了其他的子系统。
最终的实现界面如下:


功能需求点:
| 功能点 | 描述 |
|---|---|
| 查询 | 根据查询条件查询定点医疗机构信用信息 |
| 新增 | 手工添加定点医疗机构信用信息 |
| 编辑 | 手工变更定点医疗机构信用信息 |
| 删除 | 手工删除未审核通过的定点医疗机构信用信息 |
| 导入 | 通过Excel将定点医疗机构信用信息导入到当前的页面中 |
输入
| 输入名 | 类型 | 输入长度范围 | 是否为必输入项 | 输入属性 |
|---|---|---|---|---|
| 统一社会信用代码 | 字符型 | 50 | 否 | 手工输入 |
| 机构名称 | 字符型 | 50 | 否 | 手工输入 |
| 医保区划 | 字符型 | 6 | 是 | 下拉输入 |
处理
- 新增处理:地方医保局经办人员采集定点医疗机构的信用数据,审核通过后作为信用评定的数据来源。
- 变更处理:地方医保经办人员查询定点医疗机构的信用数据,修改相关数据,审核通过后存档。
- 删除处理:地方医保局经办人员查询定点医疗机构的信用数据,可删除未审核通过的信用数据。
- 数据分析处理:根据设定的信用指标集,基于大数据处理技术将数据仓库中的数据进行分析计算。
输出
列表页面输出
| 输出名 | 类型 | 输出长度范围 | 是否为必输项 | 输出属性 |
|---|---|---|---|---|
| 社会统一信用代码 | 字符型 | 50 | 是 | 根据查询结果反显 |
| 机构名称 | 字符型 | 255 | 是 | 根据查询结果反显 |
| 法定代表人 | 字符型 | 50 | 是 | 根据查询结果反显 |
| 医保区划 | 字符型 | 6 | 是 | 根据查询结果反显 |
| 机构等级 | 字符型 | 3 | 是 | 根据查询结果反显 |
详情输出页
| 输出名 | 类型 | 输出长度范围 | 是否为必属项 | 输出属性 |
|---|---|---|---|---|
| 社会统一信用代码 | 字符型 | 50 | 是 | 根据查询结果反显 |
| 机构名称 | 字符型 | 255 | 是 | 根据查询结果反显 |
| 法定代表人 | 字符型 | 50 | 是 | 根据查询结果反显 |
| 医保区划 | 字符型 | 6 | 是 | 根据查询结果反显 |
| 一级指标 | 字符型 | 50 | 是 | 根据查询结果反显 |
| 二级指标 | 字符型 | 50 | 是 | 根据查询结果反显 |
| 三级指标 | 字符型 | 50 | 是 | 根据查询结果反显 |
| 评定结果 | 字符型 | 500 | 是 | 根据查询结果反显 |
| 评定机构 | 字符型 | 100 | 是 | 根据查询结果反显 |
| 评定时间 | 日期型 | - | 是 | 根据查询结果反显 |
| 评定描述 | 字符型 | 500 | 是 | 根据查询结果反显 |
| 涉及金额 | 数值型 | 16.2 | 是 | 根据查询结果反显 |
| 案件来源 | 字符型 | 3 | 是 | 根据查询结果反显 |
3.3.2 医保从业人员数据采集
具体流程跟定点医疗机构数据采集一样,同样分为两种,一种是手工采集,一种是自动采集。这里的疑问是手工采集和自动采集应该是两条逻辑,但是前端页面操作都是只有一条操作流程,这样的话那里是自动采集,哪里是手工采集呢?
3.3.3 参保人员数据采集
3.3.4 药品和医用耗材相关企业数据采集
地方医保人员通过数据交换、手工录入等方式采集药品和医用耗材相关企业的信用数据,并将审批通过的数据上传到国家信用评价系统,支持信用评价管理。
3.3.5 参保单位数据采集
3.3.6 医保经办机构数据采集
3.4 信用模型管理
3.4.1 信用指标管理
地方医保局配置定点医疗机构、定点零售药店、参保人、医保从业人员、药品和医用耗材生产企业、药品和医用耗材配送企业、参保单位、医保经办人员的信用评价指标,做为信用数据采集的依据和构建信用模型的基础。
3.4.2 信用建模
地方医保局建立机构和个体的信用评价模型,用于评定各个评价主体的信用分。

浙公网安备 33010602011771号