会员
众包
新闻
博问
闪存
赞助商
HarmonyOS
Chat2DB
所有博客
当前博客
我的博客
我的园子
账号设置
会员中心
简洁模式
...
退出登录
注册
登录
fyxs
博客园
首页
新随笔
联系
订阅
管理
常用电路仿真
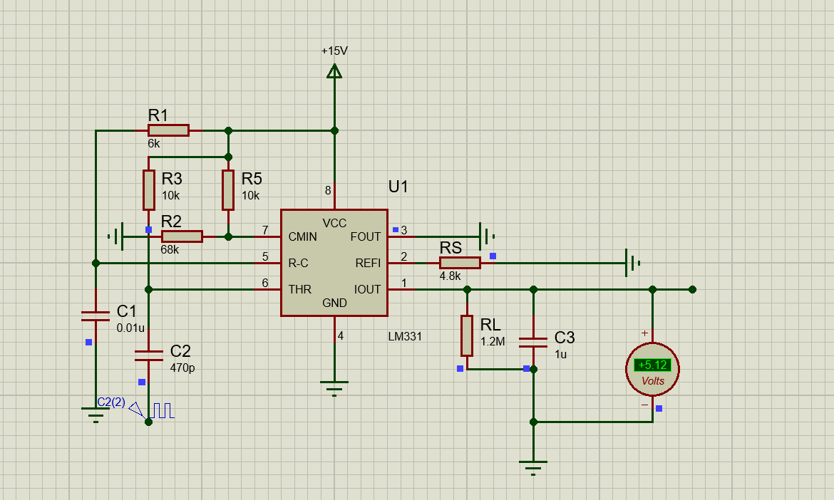
一丶频率电压转换电路(proteus仿真)
参考:
https://wenku.baidu.com/view/90a9a80001f69e314232941a.html
posted @
2020-07-16 16:54
fyxs
阅读(
564
) 评论(
0
)
收藏
举报
刷新页面
返回顶部
公告