一期7.day32-56 大模型起源-langchain-就业
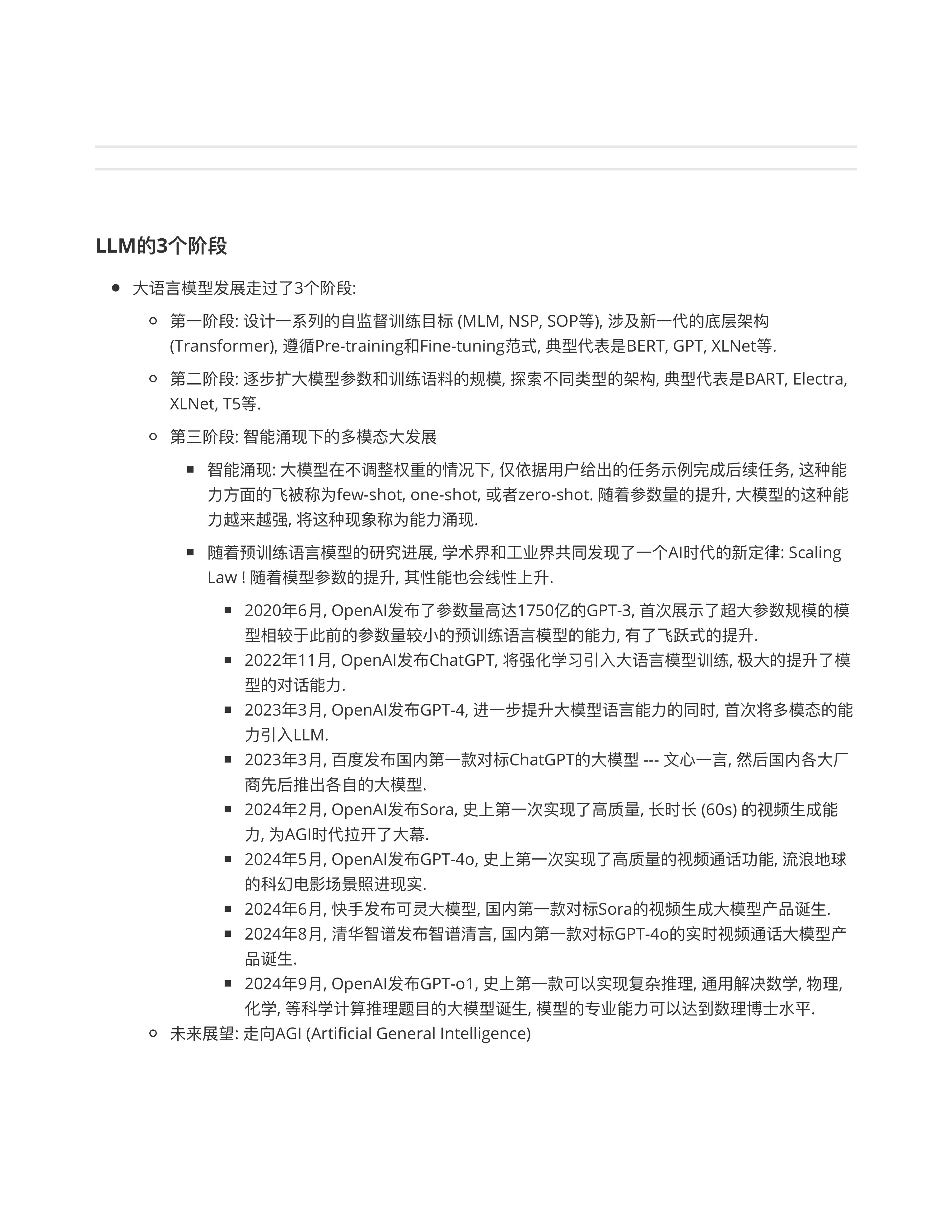
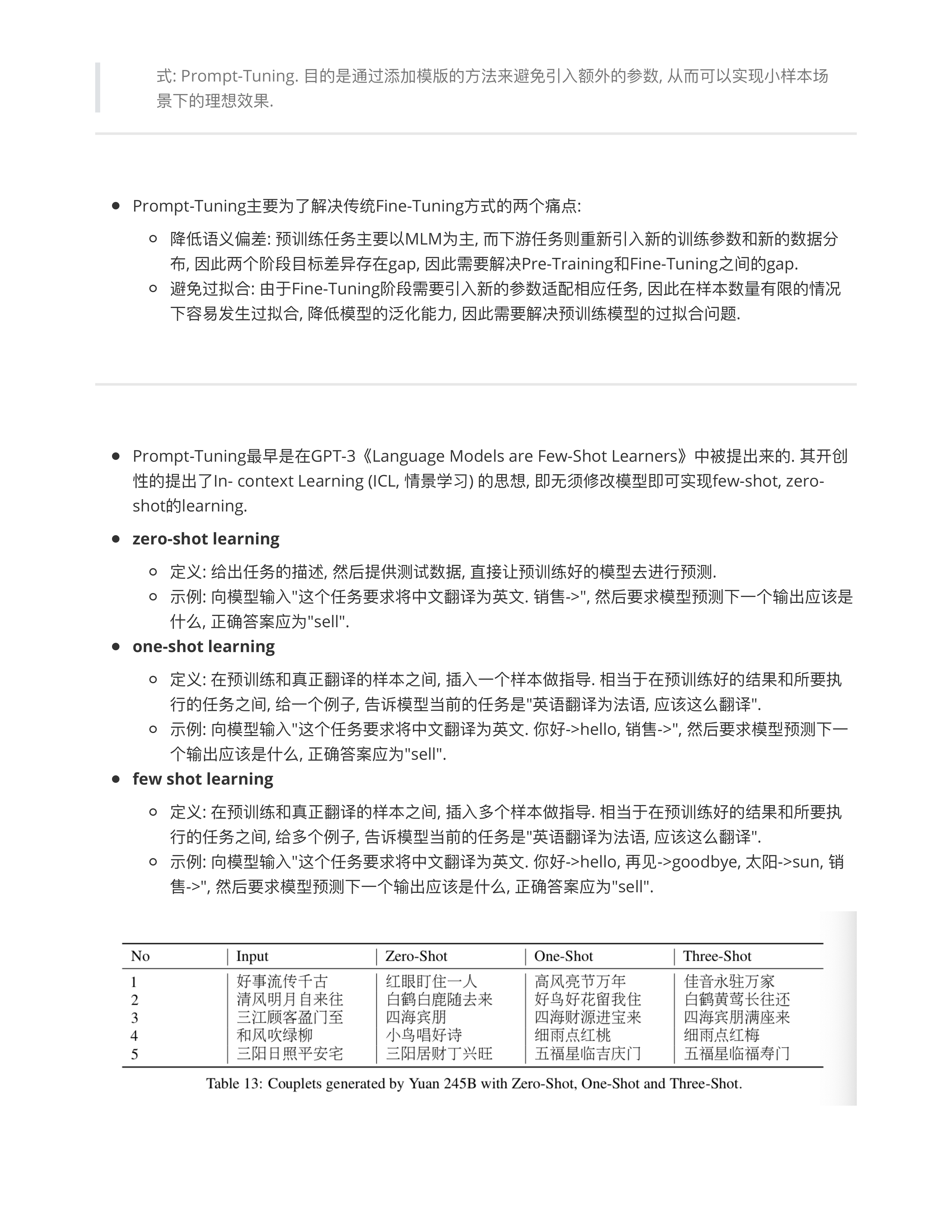
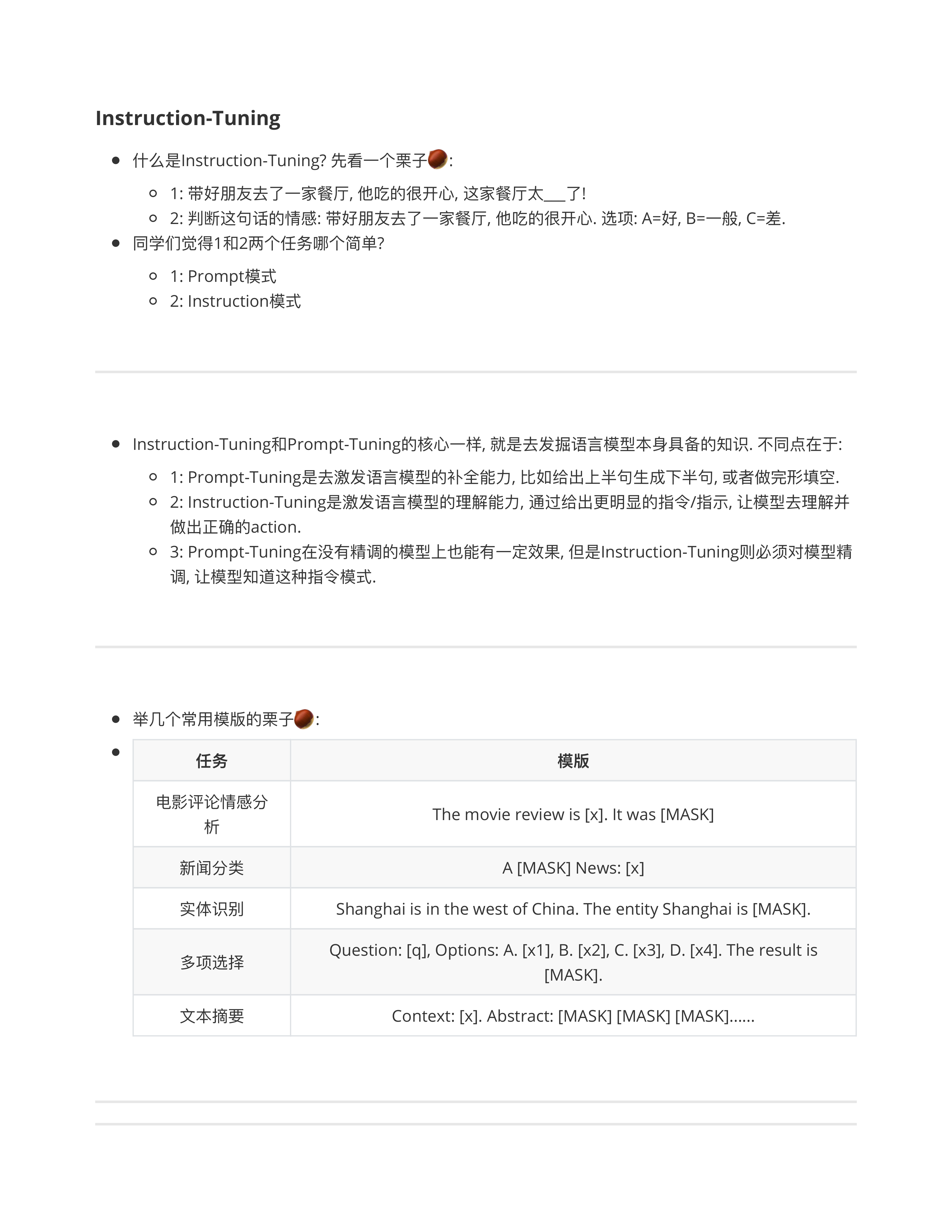
1. 模型起源与发展

























2. LLM微调技术原理















3. 模型zeroshot技术实践












4. 模型微调实战











5. AI底层原理






















6. 强化学习基础篇


























7. 强化学习基础篇











8. 强化学习进阶篇












9. 强化学习进阶篇













10. LangChain介绍



















11. LangChain API






















12. LangChain核组件上









13. LangChain核组件中
























14. LangChain核组件下


















15. 项 NLP2SQL









16. 项 AI销售顾问










17. 就业篇


18. 大模型LLM 最全八股和答案







































19. 试题1












20. 试题2






21. 试题3




22. SimCSE模型介绍




23. 试题5








24. 模型上下度深度解析









25. RAG试篇










26. 知识图谱概述







27. 模型上下度深度解析

















28. IDCNN模型




















29. multiheadselection模型





















30. neo4j介绍

























浙公网安备 33010602011771号