NRF54L15 QDEC

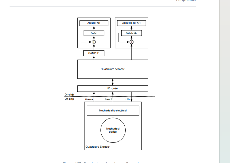
nRF54L15 的 QDEC(Quadrature Decoder,正交解码器)外设用于对正交编码的传感器信号(如旋转编码器)进行解码。QDEC 可检测来自机械或光学传感器的 A、B 两路信号,并计算旋转的方向和步数,常用于旋钮、滚轮等输入设备。
支持 A、B 两路信号输入,以及可选的 LED 驱动输出(用于光学编码器)。
具备输入去抖(debounce)功能,提升机械编码器的抗干扰能力。
可配置采样周期(SAMPLEPER)、报告周期(REPORTPER)、LED 极性(LEDPOL)、LED 预驱动时间(LEDPRE)等参数。
通过 ACC、ACCDBL 等寄存器累计有效脉冲和双脉冲(防止漏计)。
支持多种事件(如 SAMPLERDY、REPORTRDY、ACCOF、DBLRDY、STOPPED)和任务(如 START、STOP、READCLRACC、RDCLRACC、RDCLRDBL),便于中断和自动化处理。
如果对这个NRF54感兴趣,请评论区联系我们;

浙公网安备 33010602011771号