会员
周边
新闻
博问
闪存
众包
赞助商
YouClaw
所有博客
当前博客
我的博客
我的园子
账号设置
会员中心
简洁模式
...
退出登录
注册
登录
frantichow
博客园
首页
新随笔
联系
订阅
管理
MySQL架构-sql查询执行流程-sql解析顺序
参考:
https://www.cnblogs.com/annsshadow/p/5037667.html
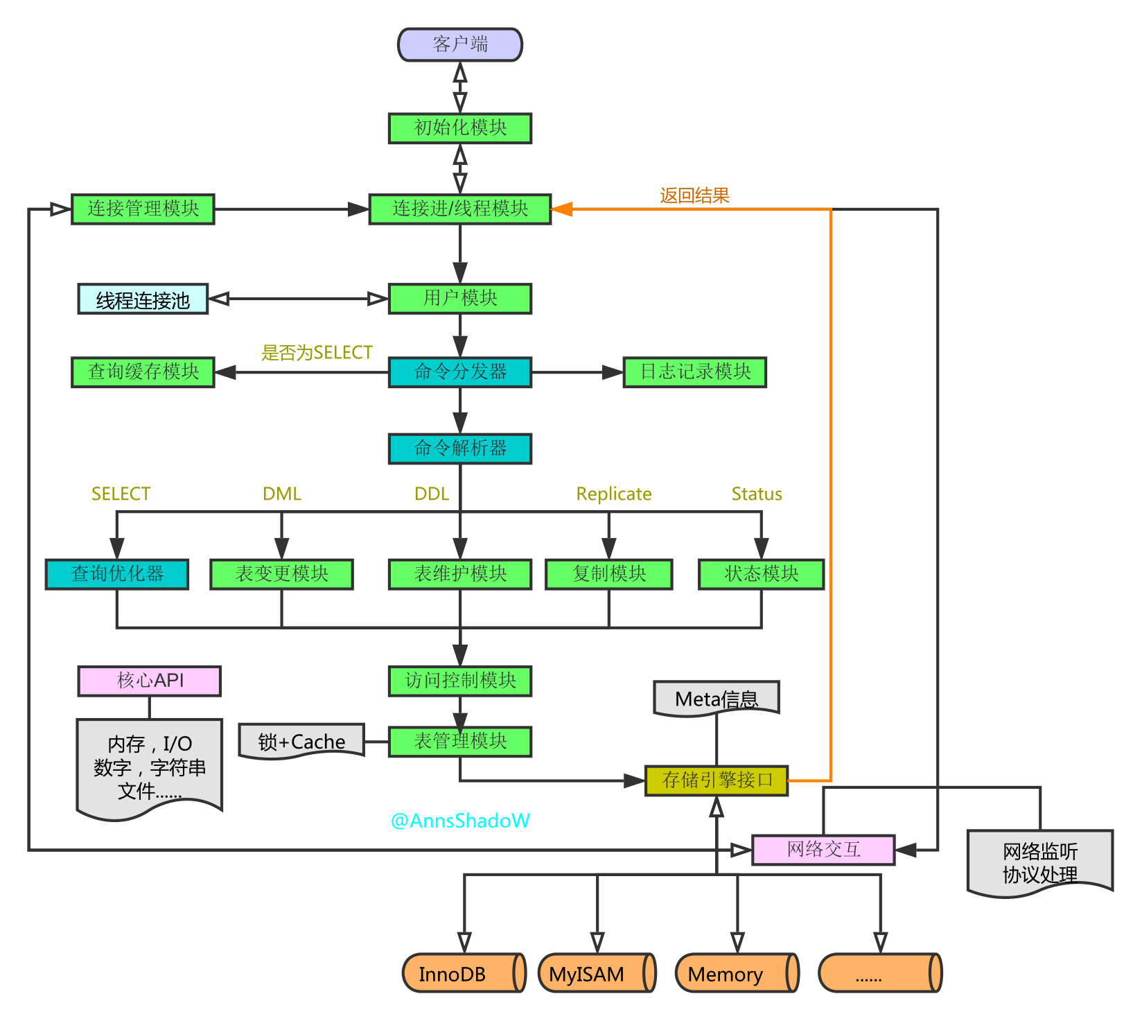
MySQL架构
sql查询执行流程
sql解析顺序
posted @
2023-01-15 15:31
FrantiChow
阅读(
20
) 评论(
0
)
收藏
举报
刷新页面
返回顶部
公告