Vue基础
Vue是一套用于构建用户界面的渐进式框架,自底向上逐层应用。
1.使用
- 在HTML页面引入vue.js包,可以远程也可以本地引入
远程CDN <script src="https://cdn.jsdelivr.net/npm/vue@2.5.16/dist/vue.js"></script> 本地 <script src="vue.min.js"></script>
- Vue-CLI脚手架:使用vue.js官方提供的CLI脚本架很方便去创建vue.js工程雏形
<!DOCTYPE html> <html lang="en"> <head> <meta charset="UTF-8"> <meta name="viewport" content="width=device-width, initial-scale=1.0"> <title>Document</title> <!--远程导入 --> <!--<script src="https://cdn.jsdelivr.net/npm/vue@2.5.16/dist/vue.js"></script> --> <!--本地导入 --> <script src="js/vue.min.js"></script> </head> <body> <div id="app"> {{name}} </div> </body> <script> var VM = new Vue({ el: '#app', data: { name: "hellp vue" } }); </script> </html>
- {{}}: 插值表达式用来获取Vue实例中定义的数据(data),属性节点中 不能够使用插值表达式
- el: 挂载点定义 Vue实例挂载的元素节点,表示vue接管该区域,建议使用ID选择器作为挂载点,可以设置其他的DOM元素进行关联,建议选择DIV, 不能使用HTML和Body标签
<!DOCTYPE html> <html lang="en"> <head> <meta charset="UTF-8"> <meta name="viewport" content="width=device-width, initial-scale=1.0"> <title>Document</title> </head> <script src="js/vue.min.js"></script> <body> <div id="app"> <h1>{{name}} </h1> </div> </body> <!--需要追加HTML页面 <script src="js/jquery-1.8.3.min.js"></script> <script> $(document).ready(function() { $('#app').append("<h1>hello world ! </h1>") }) </script> --> <!-- 实现了数据与HTML页面的动态绑定,一个 Vue 应用会将其挂载到一个 DOM 元素上--> <script> var VM = new Vue({ el: '#app', data: { name: "helloworld" } }); </script> </html>
2. vue常见指令
- v-text获取data的数据,设置标签内容,对外部标签有覆盖作用,而插值表达式不会覆盖
- v-html设置元素的innerHTML,向元素中写入标签
<!DOCTYPE html> <html lang="en"> <head> <meta charset="UTF-8"> <meta name="viewport" content="width=device-width, initial-scale=1.0"> <title>Document</title> </head> <script src="js/vue.min.js"></script> <body> <div id="app"> {{name}} <!-- 取的都是name的值 --> <h1 v-text="name"></h1> <h1 v-html="name"></h1> <!-- <a href = "http://www.baidu.com" > 百度一下 </a> --> <h1 v-text="url"></h1> <!-- 百度一下 --> <h1 v-html="url"></h1> </div> </body> <script> var VM = new Vue({ el: '#app', data: { name: "hello", url: '<a href = "http://www.baidu.com" > 百度一下 </a>' } }); </script> </html>
- v-on:为元素绑定事件, 比如: v-on:click,可以简写为 @click="方法" ,绑定的方法定义在 VUE实例的, method属性中,可以传递自定义参数 : 函数调用传参,也可以用事件修饰符.对事件触发方式进行限定
<!DOCTYPE html> <html lang="en"> <head> <meta charset="UTF-8"> <meta name="viewport" content="width=device-width, initial-scale=1.0"> <title>Document</title> <link rel="stylesheet" href="./css/inputNum.css"> </head> <body> <div id="app"> <input type="button" class="btn btn_plus" v-on:click="plus() "> {{num}} <input type="button " class="btn btn_minus" @click="sub() "> </div> </body> <script src="js/vue.min.js "></script> <script> var VM = new Vue({ el: "#app ", data: { num: 1 }, methods: { plus: function() { if (this.num < 10) { this.num++; } else { alert ("别点了!最大了! "); } }, sub: function() { if (this.num > 0) { this.num--; } else { alert("别点了!最小了 ") } } } }) </script> </html>
<!DOCTYPE html> <html lang="en"> <head> <meta charset="UTF-8"> <meta name="viewport" content="width=device-width, initial-scale=1.0"> <title>Document</title> </head> <body> <div id="app"> {{name}} <input type="button" value="刷礼物" v-on:click="show(666,'太赞了!')"> <input type="text" @keyup.enter='add'></div> </body> <script src="js/vue.min.js"></script> <script> var VM = new Vue({ el: "#app", data: { name: "hello" }, methods: { show: function(p1, p2) { console.log(p1 + p2); }, add: function() { alert("按回车了 "); } } }) </script> </html>
- v-show: 对样式进行显示和隐藏的切换,修改的是style的display属性
- v-if: 对dom进行显示和隐藏的切换,直接对该语句进行显示或删除
<!DOCTYPE html> <html lang="en"> <head> <meta charset="UTF-8"> <meta name="viewport" content="width=device-width, initial-scale=1.0"> <title>Document</title> <script src="js/vue.min.js"></script> </head> <body> <div id="app"> <input type="button" value="切换" @click="change()"> <!-- 对样式display属性的修改,实现显示或隐藏 --> <img v-show="flag" src="img/loading.gif"> <br> <!-- 对dom的修改实现显示或隐藏 --> <img v-if="flag" src="img/loading.gif" alt=""> </div> </body> <script> var vm = new Vue({ el: "#app", data: { flag: true }, methods: { change: function() { this.flag = !this.flag; } } }) </script> </html>
- v-bind:设置属性
<!DOCTYPE html> <html lang="en"> <head> <meta charset="UTF-8"> <meta name="viewport" content="width=device-width, initial-scale=1.0"> <title>Document</title> </head> <script src="js/vue.min.js"></script> <body> <div id="app"> <img src="img/loading.gif" alt=""> <br> <img v-bind:src="src" alt=""> <br> <img :src="src" alt="" :title="title"> <div :style="{fontsize:size+'px'}">v-bind指令</div> </div> </body> <script> var vm = new Vue({ el: "#app", data: { src: "img/loading.gif", title: "加载中", size: 100 } }) </script> </html>
- v-for:与数组类型使用,用于遍历
<!DOCTYPE html> <html lang="en"> <head> <meta charset="UTF-8"> <meta name="viewport" content="width=device-width, initial-scale=1.0"> <title>Document</title> </head> <script src="js/vue.min.js"></script> <body> <div id="app"> <input type="button" value="增加" @click="add"> <input type="button" value="减少" v-on:click="del"> <ul> <li v-for="(item,index) in nums">{{index}}{{item}}</li> </ul> <ul> <li v-for="item in persons">{{item.name}}{{item.age}}</li> </ul> </div> </body> <script> var vm = new Vue({ el: "#app", data: { nums: ["hello", "moto", "how", "are", "you"], persons: [{ name: "lucy", age: 18 }, { name: "lulu", age: 14 }, { name: "amy", age: 29 }] }, methods: { add: function() { this.persons.push({ name: "daming", age: 19 }) }, del: function() { this.persons.shift(); } } }) </script> </html>
3.MVVM模式
- Model: 负责数据存储,即实例中的data模块
- View: 负责页面展示,在HTML绑定的div部件
- View Model: 负责业务逻辑处理(比如Ajax请求等),对数据进行加工后交给视图展示,即创建的vue实例
- 双向绑定v-model:
- 从View侧看,ViewModel中的DOM Listeners工具会帮我们监测页面上DOM元素的变化,如果有变化,则更改Model中的数据
- 从Model侧看,当我们更新Model中的数据时,Data Bindings工具会帮我们更新页面中的DOM元素
<html> <head> <meta http-equiv="content-type" content="text/html; charset=UTF-8" /> <title>小黑记事本</title> <meta http-equiv="content-type" content="text/html; charset=UTF-8" /> <meta name="robots" content="noindex, nofollow" /> <meta name="googlebot" content="noindex, nofollow" /> <meta name="viewport" content="width=device-width, initial-scale=1" /> <link rel="stylesheet" type="text/css" href="../css/index.css" /> </head> <body> <!-- VUE示例接管区域 --> <section id="app"> <!-- 输入框 --> <header class="header"> <h1>VUE记事本</h1> <!-- 双向绑定,添加事件 --> <input autofocus="autofocus" autocomplete="off" placeholder="输入日程" class="new-todo" v-model="inner" @keyup.enter="add" /> </header> <!-- 列表区域 --> <section class="main"> <ul class="listview"> <!-- v-for实现列表展示 --> <li class="todo" v-for="(item,index) in list"> <div class="view"> <span class="index">{{index+1}}.</span> <label>{{item}}</label> <!-- 绑定删除事件 --> <button class="destroy" v-on:click="del(index)"></button> </div> </li> </ul> </section> <!-- 统计和清空 --> <footer class="footer"> <span class="todo-count"> <strong>{{list.length}}</strong> items left </span> <button class="clear-completed" @click="clear"> Clear </button> </footer> </section> <!-- 开发环境版本,包含了有帮助的命令行警告 --> <script src="https://cdn.jsdelivr.net/npm/vue/dist/vue.js"></script> </body> <script> var vm = new Vue({ el: "#app", data: { list: ["吃饭", "睡觉", "打豆豆", "写代码"], inner: "996还是997" }, methods: { add: function() { this.list.push(this.inner); }, del: function(p1) { console.log(p1); // splice 用于删除一个p1索引的数组元素 this.list.splice(p1, 1); }, clear: function() { this.list = []; } } }) </script> </html>
4.axios
ajax是一个一种创建交互式网页应用的开发技术,是异步JavaScript和xml,可以使网页实现异步更新,在不重新加载整个网页的情况下实现局部刷新
- axios 使用
- 导包
<script src="https://unpkg.com/axios/dist/axios.min.js"></script>
- 导包
- 使用格式
<!-- get--> axios.get(地址?key=value&key2=value2).then(function(response){},function(error) {}); <!--post --> axios.post(地址,{key:value,key2:value2}).then(function(response) {},function(error){})
<!DOCTYPE html> <html lang="en"> <head> <meta charset="UTF-8"> <meta name="viewport" content="width=device-width, initial-scale=1.0"> <title>Document</title> </head> <script src="https://unpkg.com/axios/dist/axios.min.js"></script> <script src="js/vue.min.js"></script> <body> <!-- 请求地址:https://autumnfish.cn/api/joke/list 请求方法:get 请求参数:num(笑话条数,数字) 响应内容:随机笑话 --> <input type="button" id="get" value="get 请求"> <!-- 请求地址:https://autumnfish.cn/api/user/reg 请求方法:post 请求参数:username(用户名,字符串) 响应内容:注册成功或失败 --> <input type="button" value="post请求" id="post"> <div id="app"> <!-- 请求地址:https://autumnfish.cn/api/joke 请求方法:get 请求参数:无 响应内容:随机笑话 --> <input type="button" value="随机笑话" id="ran" @click="getJoke"> {{joke}} </div> </body> <script> var vm = new Vue({ el: "#app", data: { joke: "随机笑话" }, methods: { getJoke: function() { var that = this; axios.get("https://autumnfish.cn/api/joke").then(function(resp) { console.log(resp.data); console.log(this.joke); console.log(that); that.joke = resp.data; }, function(error) { console.log(error); }) } } }) document.getElementById("get").onclick = function() { axios.get("https://autumnfish.cn/api/joke/list?num=1"). then(function(resp) { console.log(resp) }, function(error) { console.log(error); }) } document.getElementById("post").onclick = function() { axios.post("https://autumnfish.cn/api/user/reg", { username: "daming" }).then(function(resp) { console.log(resp) }, function(error) { console.log(error); }) } </script> </html>
- 天气查询
<!DOCTYPE html> <html lang="en"> <head> <meta charset="UTF-8" /> <meta name="viewport" content="width=device-width, initial-scale=1.0" /> <meta http-equiv="X-UA-Compatible" content="ie=edge" /> <title>天气查询</title> <link rel="stylesheet" href="css/reset.css" /> <link rel="stylesheet" href="css/index.css" /> <style> [v-cloak] { display: none } </style> </head> <body> <!-- 解决页面刷新的闪烁问题 --> <div class="wrap" id="app" v-cloak> <div class="search_form"> <div class="logo">天气查询</div> <div class="form_group"> <input type="text" class="input_txt" placeholder="请输入要查询的城市" v-model="city" @keyup.enter="getWeather" /> <button class="input_sub">回车查询</button> </div> </div> <ul class="weather_list"> <li v-for=" item in weatherList"> <div class="info_type"><span class="iconfont">{{item.type}}</span></div> <div class="info_temp"> <b>{{item.low}}</b> ~ <b>{{item.high}}</b> </div> <div class="info_date"><span>{{item.date}}</span></div> </li> </ul> </div> <!-- 开发环境版本,包含了有帮助的命令行警告 --> <script src="https://cdn.jsdelivr.net/npm/vue/dist/vue.js"></script> <!-- 官网提供的 axios 在线地址 --> <script src="https://unpkg.com/axios/dist/axios.min.js"></script> <!-- 自己的js --> <script src="js/main.js"></script> </body> </html>
// 请求地址:http://wthrcdn.etouch.cn/weather_mini
// 请求方法:get
// 请求参数:city (要查询的城市名称)
// 响应内容:天气信息
var vm = new Vue({
el: "#app",
data: {
city: "",
weatherList: []
},
methods: {
getWeather: function() {
var that = this;
axios.get("http://wthrcdn.etouch.cn/weather_mini?city=" + this.city).then(function(resp) {
console.log(that.city);
console.log(resp.data);
that.weatherList = resp.data.data.forecast;
}, function(error) {
console.log(error);
})
}
}
})
5.computed 计算属性
减少运算次数, 缓存运算结果. 运用于重复相同的计算.
<!DOCTYPE html> <html lang="en"> <head> <meta charset="UTF-8"> <meta name="viewport" content="width=device-width, initial-scale=1.0"> <title>Document</title> <script src="js/vue.min.js"></script> </head> <body> <div id="app"> {{a*b}} <br> {{a*b}} <br> {{mul()}} <br> {{mul()}} <br> {{mul2}} <br>{{mul2}} <br> </div> </body> <script> var vm = new Vue({ el: "#app", data: { a: 10, b: 3 }, methods: { mul: function() { // 出现了2次 console.log("进行了乘法"); return this.a * this.b; } }, computed: { mul2: function() { // 只出现1次 console.log("进行了乘法计算"); return this.a * this.b; } } }) </script> </html>
6.filter过滤器
过滤器是对即将显示的数据做进一步的筛选处理,然后进行显示,值得注意的是过滤器并没有改变原来的数据,只是在原数据的基础上产生新的数据。
- 使用位置:双括号插值内或者v-bind绑定的标签内
{{ msg | filterA }} msg是需要处理的数据, filterA是过滤器, | 这个竖线是管道,通过这个管道将数据传输给过滤器进行过滤 加工操作 <h1 v-bind:id=" msg | filterA"> {{ msg }} </h1>
- 局部过滤器实例
<!DOCTYPE html> <html lang="en"> <head> <meta charset="UTF-8"> <meta name="viewport" content="width=device-width, initial-scale=1.0"> <title>Document</title> <script src="js/vue.min.js"></script> </head> <body> <!-- 通过过滤器给电脑价格前面 添加一个符号¥ --> <div id="app"> <h1>电脑价格为{{price | add(price)}}</h1> <h1>电脑价格为{{price}}</h1> </div> </body> <script> var vm = new Vue({ el: "#app", data: { price: 100 }, methods: {}, computed: {}, filters: { add(value) { return "$" + value; } } }) </script> </html>
- 全局过滤器实例
<!DOCTYPE html> <html lang="en"> <head> <meta charset="UTF-8"> <meta name="viewport" content="width=device-width, initial-scale=1.0"> <title>Document</title> <script src="js/vue.min.js"></script> </head> <body> <!-- 将用户名开头字母大写 --> <div id="app"> {{username | change}} </div> </body> <script> Vue.filter('change', function(value) { return value.charAt(0).toUpperCase() + value.slice(1); }); var vm = new Vue({ el: "#app", data: { username: "admin" }, methods: {}, computed: {}, }) </script> </html>
7.watch监听器
- 用于观察Vue实例上的数据变动
<!DOCTYPE html> <html lang="en"> <head> <meta charset="UTF-8"> <meta name="viewport" content="width=device-width, initial-scale=1.0"> <title>Document</title> <script src="js/vue.min.js"></script> </head> <body> <div id="app"> {{count}} <input type="button" value="点我+1" @click="count++"> </div> </body> <script> var vm = new Vue({ el: "#app", data: { count: 1 }, methods: {}, watch: { count: function(newval, oldval) { alert("计数器的值由" + oldval + "变为" + newval); } } }) </script> </html>
8.component组件
组件(Component)是自定义封装的功能。将相同的功能进行抽取,封装为组件,只需要书写一次代码,随处引入即可使用
- 组件名以小写开头,采用短横线分割命名: 例如 hello-Word
- 组件中的data 必须是一个函数,注意与Vue实例中的data区分
- 在template模板中, 只能有一个根元素
- 全局组件
Vue.component("组件名称", {
template: "html代码", // 组件的HTML结构代码
data(){ //组件数据
return {}
},
methods: { // 组件的相关的js方法
方法名(){
// 逻辑代码
}
}
})
- 局部组件写在vue实例里,component有s
new Vue({
el: "#app",
components: {
组件名: {
// 组件结构
template: "HTML代码",
// data数据
data() { return { msg:"xxxx" };},
},
},
});
<!DOCTYPE html> <html lang="en"> <head> <meta charset="UTF-8"> <meta name="viewport" content="width=device-width, initial-scale=1.0"> <title>Document</title> </head> <script src="js/vue.min.js"></script> <body> <div id="app"> <local></local> <local></local> <local></local> </div> </body> <script> Vue.component("local", { template: "<h1 @click='show'>{{msg}}</h1>", data() { return { msg: '这是全局组件', }; }, methods: { show() { alert("hello"); } } }) var vm = new Vue({ el: "#app", data: {}, methods: {}, }) </script> </html>
<!DOCTYPE html> <html lang="en"> <head> <meta charset="UTF-8"> <meta name="viewport" content="width=device-width, initial-scale=1.0"> <title>Document</title> </head> <script src="js/vue.min.js"></script> <body> <div id="app"> <section1></section1> </div> <template id="tem"> <h1 @click="show">{{msg}}</h1> </template> </body> <script> var vm = new Vue({ el: '#app', components: { "section1": { template: "#tem", data() { return { msg: "这是局部变量" }; }, methods: { show() { alert("hey"); } } }, "section2": { } }, }) </script> </html>
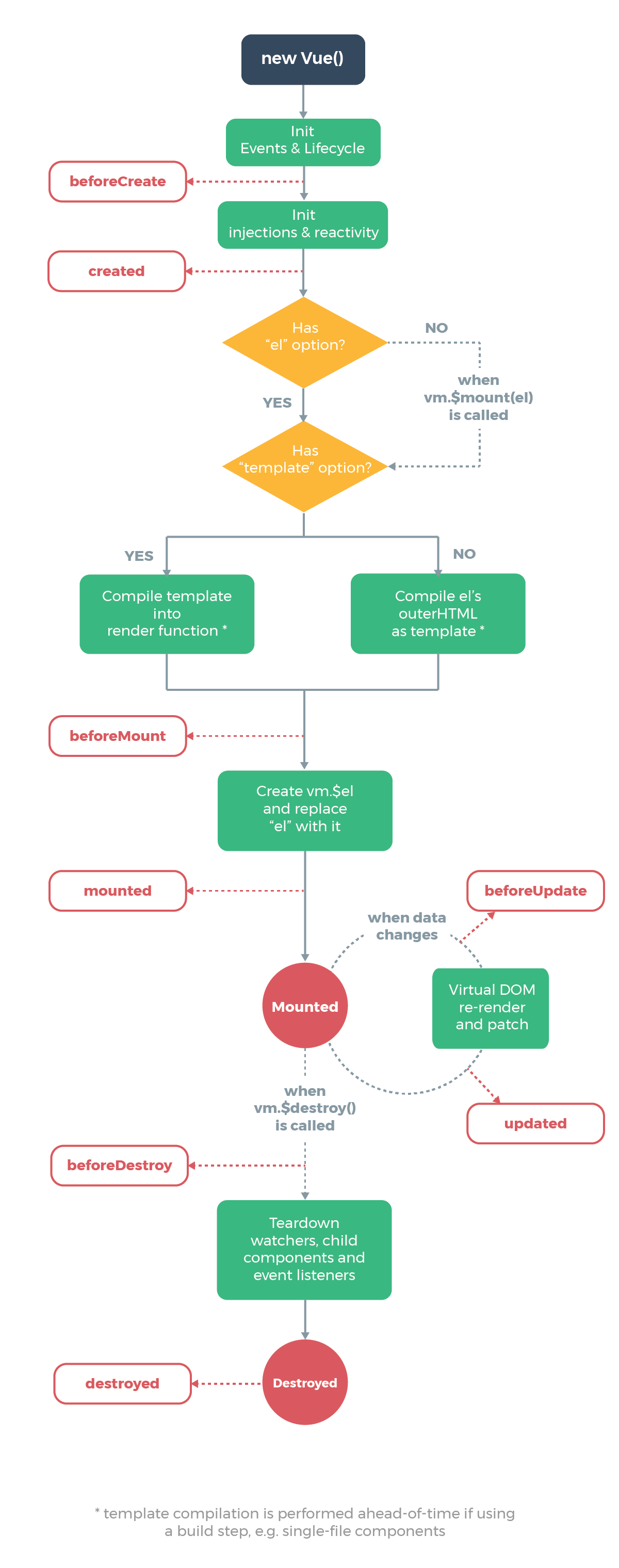
9. vue生命周期

- 钩子函数是在一个事件触发的时候,在系统级捕获到了他,然后做一些操作
-
函数 说明 beforeCreate() 在创建Vue实例之前,可以执行这个方法. 例如 加载动画操作 created() 实例创建完成,属性绑定好了,但是DOM还没有生成. beforeMount() 模板已经在内存中编辑完成了,尚未被渲染到页面中. mounted() 内存中的模板已经渲染到页面,用户已经可以看见内容. beforeUpdate() 数据更新的前一刻 , 组件在发生更新之前,调用的函数 updated() updated执行时,内存中的数据已更新,并且页面已经被渲染 beforeDestroy () 钩子函数在实例销毁之前调用 destroyed () 钩子函数在Vue 实例销毁后调用 <!DOCTYPE html> <html lang="en"> <head> <meta charset="UTF-8"> <meta name="viewport" content="width=device-width, initial-scale=1.0"> <title>Document</title> </head> <script src="js/vue.min.js"></script> <body> <div id="app"> <button @click="show" id="m">{{msg}}</button> </div> </body> <script> var vm = new Vue({ el: "#app", data: { msg: "hello" }, methods: { show: function() { alert("show"); this.msg = "world" } }, // beforeCreate() { // alert("1.beforeCreate函数在组件实例化之前执行"); // alert(this.msg); //undefined // this.show(); // this.show is not a function // }, // created() { // alert("2.created函数执行时,组件实例化完成,但是DOM(页面)还未生成"); // alert(this.msg); //hello // this.show(); //show弹窗,说明已经实例化show方法,而后msg=world // } // beforeMount() { // alert( // "3.beforeMount函数执行时,模板已经在内存中编辑完成了,尚未被渲染到页面中" // ); // alert(this.msg); //hello // this.show();//show弹窗,说明已经实例化show方法,而后msg=world // alert(document.getElementById("m").innerText); //{{msg}} // }, // mounted() { // alert("4.mounted函数执行时,模板已经渲染到页面,执行完页面显示"); // alert(document.getElementById("m").innerText); //hello // }, // beforeUpdate() { // //点击按钮,先调用show,出现show弹窗,接着出现before // alert("5.beforeUpdate执行时,内存中的数据已更新,但是页面尚未被渲染"); // //页面还未更新显示的内容为hello // alert("页面显示的内容:" + document.getElementById("m").innerText); // //但实例已经更新为world // alert("data中的message数据是: " + this.msg); // }, updated() { //点击按钮,先调用show,出现show弹窗,接着出现 //全部更新完毕 alert("6.updated执行时,内存中的数据已更新,此方法执行完显示页面!"); alert("页面显示的内容:" + document.getElementById("m").innerText); //world alert("data中的message数据是: " + this.msg); //world }, }) </script> </html>
10.vue路由器
- 路由是指根据URL分配到对应的处理程序, 路由允许我们通过不同的 URL 访问不同的内容。
- 单页面Web应用(single page web application,SPA),就是只有一张Web页面的应用,是加载单个HTML 页面并在用户与应用程序交互时动态更新该页面的Web应用程序
- 用户操作体验好,用户不用刷新页面,整个交互过程都是通过Ajax来操作。
- 适合前后端分离开发,服务端提供http接口,前端请求http接口获取数据,使用JS进行客户端渲染。
- router是路由管理器,管理所有路由器
- route是路由器,指向一条路径,有path和component信息
- routes是路由器的集合,存放了很多路径
- router-link用于设置一个导航链接,to指向路径信息,是对a标签的封装
- router-view是指路由导航到指定页面后渲染页面信息
- 使用方法
- 导入vur-router库
- 定义路由所需的组件
- 定义路由每个路由都由两部分 path (路径) 和component (组件)
- 创建router路由器实例 ,管理路由
- 创建Vue实例, 注入路由对象, 使用$mount() 指定挂载点
<!DOCTYPE html> <html lang="en"> <head> <meta charset="UTF-8"> <meta name="viewport" content="width=device-width, initial-scale=1.0"> <title>Document</title> <script src="js/vue.min.js"></script> <script src="js/vue-router.min.js"></script> </head> <body> <div id="app"> <h1>rf.com</h1> <p> <!-- 使用 router-link 组件来导航,to属性指定链接 --> <router-link to="/home">home</router-link> <br> <router-link to="/news">go to news</router-link> </p> <!-- 渲染页面位置 --> <router-view></router-view> </div> </body> <script> // 必须放在vue实例下面,在寻由时寻找 // 定义路由所需的组件 const home = { template: "<h1>首页</h1>" }; const news = { template: "<h1>新闻</h1>" }; // 定义路由每个路由都由两部分 path (路径) 和component (组件) const routes = [{ path: '/home', component: home }, { path: '/news', component: news }, ]; // 创建router路由器实例 ,管理路由 const router = new VueRouter({ routes: routes, }); // 创建Vue实例, 注入路由对象, 使用$mount() 指定挂载点 var vm = new Vue({ router, }).$mount('#app'); </script> </html>
| 局部组件要写在Vue实例里面 |

浙公网安备 33010602011771号