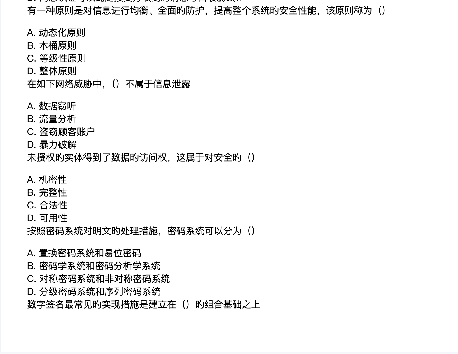
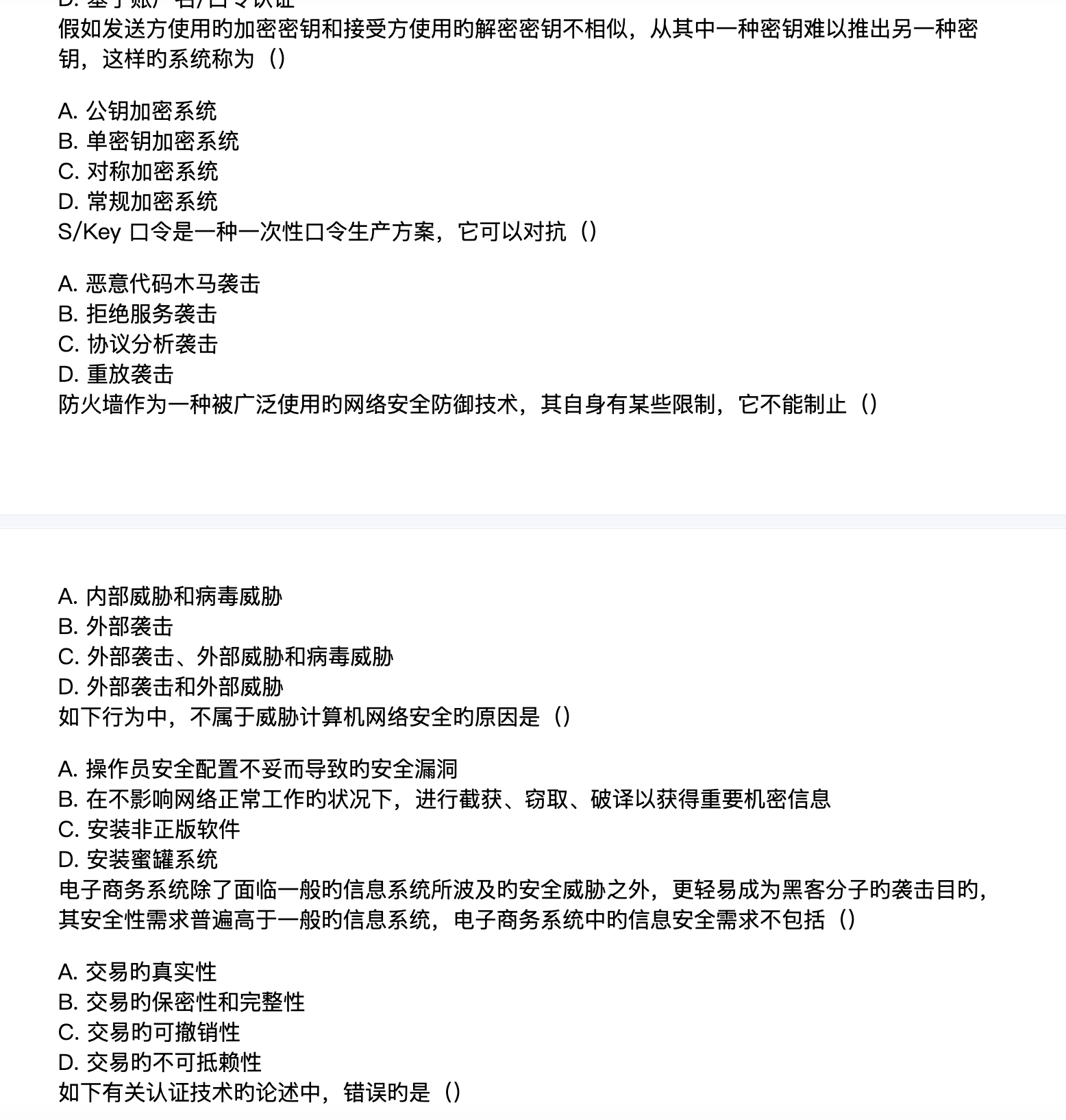
会员
众包
新闻
博问
闪存
赞助商
HarmonyOS
Chat2DB
所有博客
当前博客
我的博客
我的园子
账号设置
会员中心
简洁模式
...
退出登录
注册
登录
五岁小孩
五岁小孩
博客园
首页
新随笔
联系
订阅
管理
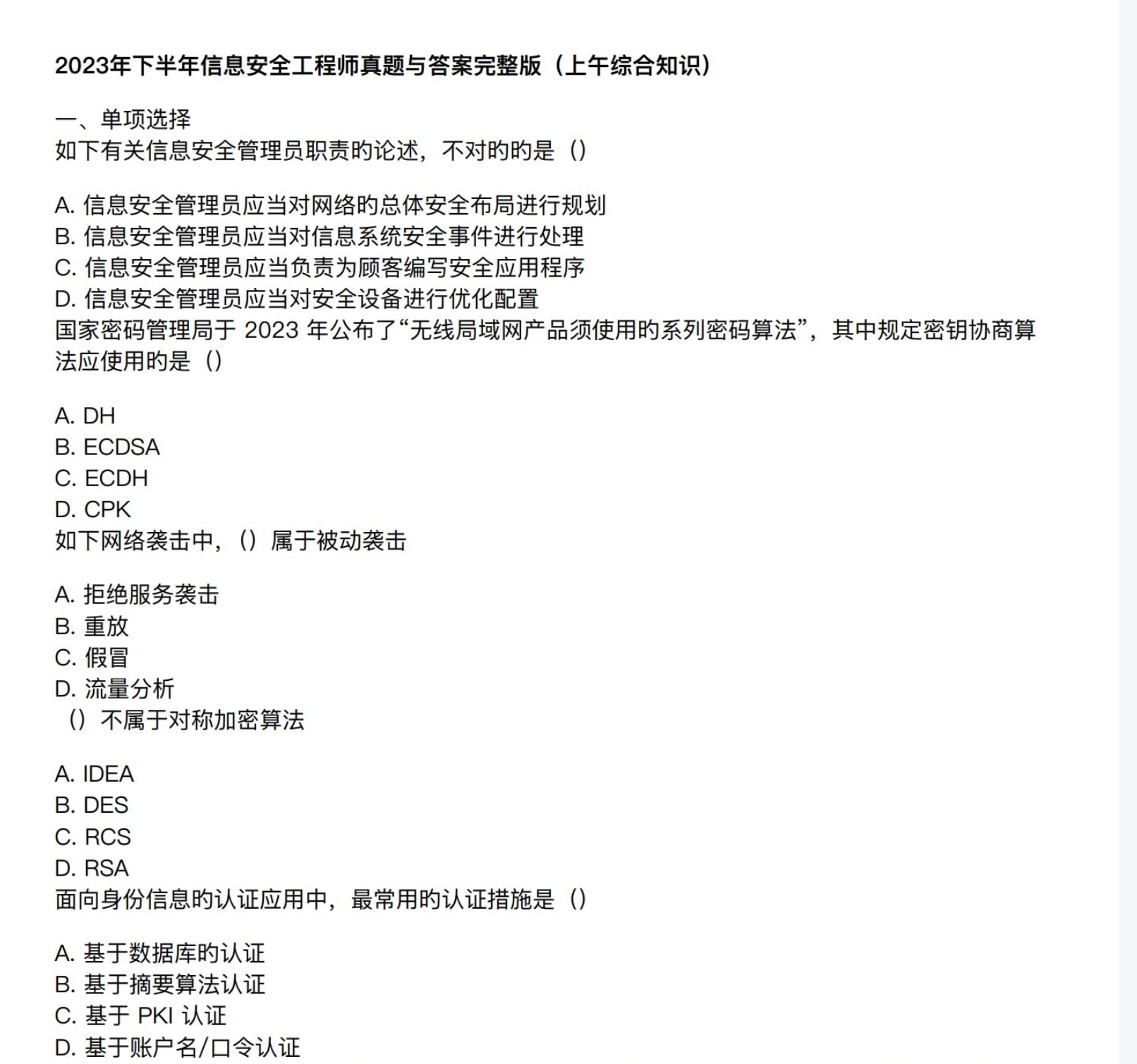
2023年下半年中级信息安全工程师上午真题及答案解析
2023年下半年信息安全工程师上午真题及答案解析
01
02
03
有需要的小伙伴可以私我
参考资料
2023年下半年中级信息安全工程师上午真题及答案解析
原文地址
2023年下半年中级信息安全工程师上午真题及答案解析
posted @
2025-08-14 10:31
五岁小孩
阅读(
101
) 评论(
0
)
收藏
举报
刷新页面
返回顶部
公告