20210419-算法学习-图(Graph)-深度优先,广度优先
一.图的基本介绍
1.图的基本介绍(为什么要有图?)
1)之前我们学习了线性表和树,但线性表局限于一个直接前驱和一个直接后继的关系,树也只能有一个直接前驱(也就是父节点),当我们需要表示多对多的关系时,这里就用到了图来表达
2.如何理解 "图"
1)图(Graph)是一种数据结构,和树比起来,这是一种更加复杂的非线性表结构,如下图所示,图中的顶点可以与任意其他顶点建立链接关系,这种建立的关系叫做边(edge)

2)举个例子1:微信好友关系
*比如在微信中可以把每个用户看作一个顶点
*如果两个用户之间互加好友,那就在两者之间建立一条边
*所以,整个微信的好友关系就可以用一张图来表示。其中,每个用户有多少个好友,对应到图中,就叫作顶点的度(degree),就是跟顶点相连接的边的条数
3)举个例子2:微博,微博社交关系跟微信有点不一样,或者说更加复杂一点
*微博允许单向关注,也就是说,用户 A 关注了用户 B,但用户 B 可以不关注用户 A
*可以把图结构稍微改造一下,引入边的“方向”的概念
*如果用户 A 关注了用户 B,就在图中画一条从 A 到 B 的带箭头的边,来表示边的方向
*如果用户 A 和用户 B 互相关注了,那就画一条从 A 指向 B 的边,再画一条从 B 指向 A 的边,这就引出"方向"的概念
以此类推,反之不带方向的叫做"无向图"

*无向图中有“度”这个概念,表示一个顶点有多少条边。在有向图中,把度分为入度(In-degree)和出度(Out-degree)
*顶点的入度,表示有多少条边指向这个顶点;顶点的出度,表示有多少条边是以这个顶点为起点指向其他顶点
*对应到微博的例子,入度就表示有多少粉丝,出度就表示关注了多少人
4)举个例子3:QQ,微博社交关系跟微信有点不一样,或者说更加复杂一点,QQ 中的社交关系要更复杂的一点。QQ 不仅记录了用户之间的好友关系,还记录了两个用户之间的亲密度
*如果两个用户经常往来,那亲密度就比较高;如果不经常往来,亲密度就比较低
*要用到另一种图, 带权图(weighted graph)
*在带权图中,每条边都有一个权重(weight),可以通过这个权重来表示 QQ 好友间的亲密度

3.图的常用概念及术语
1)顶点(vertex)
2)边(edge)
3)路径
4)无向图

5)有向图

6)带权图

二.图的表示方式
1.图的表示方式有两种:
1)二维数组表示(邻接矩阵)
2)链表 表示(邻接表)
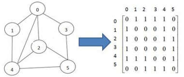
2.邻接矩阵:
1)邻接矩阵是表示图形中顶点之间相邻关系的矩阵,对于n个顶点的图而言,矩阵中的 row(横) 和 col(竖) 表示的是 1... ..n 个节点

2)邻接矩阵存储方法
*图最直观的一种存储方法就是, 邻接矩阵(Adjacency Matrix)
*邻接矩阵的底层依赖一个二维数组
*对于无向图来说,如果顶点 i 与顶点 j 之间有边,就将 A[i][j] 和 A[j][i] 标记为 1
*对于有向图来说,如果顶点 i 到顶点 j 之间有一条箭头从顶点 i 指向顶点 j 的边,那就将 A[i][j] 标记为 1
*同理,如果有一条箭头从顶点 j 指向顶点 i 的边,就将 A[j][i] 标记为 1
*对于带权图,数组中就存储相应的权重

*1)用邻接矩阵来表示一个图,虽然简单、直观,但是比较浪费存储空间:
*因为对于无向图来说,如果 A[i][j] 等于 1,那 A[j][i] 也肯定等于 1。实际上,只需要存储一个就可以了
*也就是说,无向图的二维数组中,如果将其用对角线划分为上下两部分,那只需要利用上面或者下面这样一半的空间就足够了,另外一半白白浪费掉了
*还有,如果存储的是稀疏图(Sparse Matrix),也就是说,顶点很多,但每个顶点的边并不多,那邻接矩阵的存储方法就更加浪费空间了
*比如微信有好几亿的用户,对应到图上就是好几亿的顶点。但是每个用户的好友并不会很多,一般也就三五百个而已。如果用邻接矩阵来存储,那绝大部分的存储空间都被浪费了
*2)邻接矩阵的存储方法的优点:
*首先,邻接矩阵的存储方式简单、直接,因为基于数组,所以在获取两个顶点的关系时,就非常高效
*其次,用邻接矩阵存储图的另外一个好处是方便计算。这是因为,用邻接矩阵的方式存储图,可以将很多图的运算转换成矩阵之间的运算
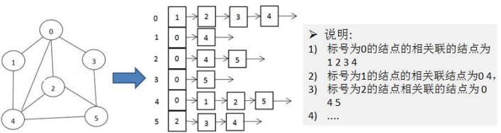
3.邻接表
1)邻接矩阵需要为每个顶点都分配n个边的空间,其实有很多边都是不存在的,或造成空间的一定损失
2)邻接表的实现,只关心存在的边,不关心不存在的边,因此没有空间浪费,邻接表是由数组+链表组成的
3)举例说明:

4)邻接表存储方式
*针对上面邻接矩阵比较浪费内存空间的问题,来看另外一种图的存储方法,邻接表(Adjacency List)
*邻接表有点像散列表,每个顶点对应一条链表,链表中存储的是与这个顶点相连接的其他顶点
*图中画的是一个有向图的邻接表存储方式,每个顶点对应的链表里面,存储的是指向的顶点
*对于无向图来说,也是类似的,不过,每个顶点的链表中存储的,是跟这个顶点有边相连的顶点

*1)这其实就是时间、空间复杂度互换的设计思想
*邻接矩阵存储起来比较浪费空间,但是使用起来比较节省时间。相反,邻接表存储起来比较节省空间,但是使用起来就比较耗时间
*就像图中的例子,如果要确定,是否存在一条从顶点 2 到顶点 4 的边,那就要遍历顶点 2 对应的那条链表,看链表中是否存在顶点 4
*但是,链表的存储方式对缓存不友好,所以,比起邻接矩阵的存储方式,在邻接表中查询两个顶点之间的关系就没那么高效了
*在基于链表法解决冲突的散列表中,如果链过长,为了提高查找效率,可以将链表换成其他更加高效的数据结构,比如平衡二叉查找树等
*邻接表长得很像散列表。所以,也可以将邻接表同散列表一样进行“改进升级”
*可以将邻接表中的链表改成平衡二叉查找树,来提高查询效率
*实际开发中,可以选择用红黑树。这样,就可以更加快速地查找两个顶点之间是否存在边了
*这里的二叉查找树可以换成其他动态数据结构,比如跳表、散列表等
*除此之外,还可以将链表改成有序动态数组,可以通过二分查找的方法来快速定位两个顶点之间否是存在边
三.图的快速入门案例
1.要求代码实现如下结构

2.思路分析
1)存储顶点String 使用 ArrayList
2)保存矩阵 int[] edges
3.代码实现
//存储节点的集合
private ArrayList<String> vertexList;
//存储图对应的邻接矩阵
private int[][] edges;
//表示边的数目
private int numOfEdges;
//插入节点
public void insertVertex(String vertex) {
vertexList.add(vertex);
}
/**
* 添加边
*
* @return void
* @Author lisongtao
* @Description :
* @Date 2021/4/19 14:36
* @Param [v1 表示点的下标是第几个顶点 "A" - "B" "A" ->0 "B" -> 1, v2 表示第二个顶点对应的下标, weight 表示权值]
**/
public void insertEdge(int v1, int v2, int weight) {
edges[v1][v2] = weight;
edges[v2][v1] = weight;
numOfEdges++;
}
四.图的深度优先遍历介绍
1.图遍历介绍:所谓图的遍历,即是对节点的访问,一个图有那么多个节点,如何遍历这些节点,需要特定策略,一般有两种访问策略
1)深度优先遍历
2)广度优先遍历
2.深度优先遍历基本思想(图的深度优先搜索-Depth First Search)
1)深度优先遍历,从初始访问节点出发,初始访问节点可能有多个邻接节点,深度优先遍历的策略就是首先访问第一个邻接节点,然后在以这个被访问的邻接节点作为初始节点,访问他的第一个邻接节点,也可以这样理解:
- 每次都在访问完当前节点后首先访问当前节点的第一个邻接节点
2)可以看到这样的访问策略是优先往纵向挖掘深入,而不是对一个节点的所有邻接节点进行横向访问
3)显然,深度优先搜索是一个递归的过程
3.深度优先遍历算法步骤
1)访问初始节点v,并标记节点v为 已访问
2)查找节点v的第一个邻接节点w
3)若w存在,则继续执行4,如果w不存在,则返回到第1步骤,将从v的下一个节点继续
4)若w未被访问,对w进行深度优先遍历递归,(即把w当做另一个v,然后进行步骤1,2,3)
5)查找节点v的w邻接节点的下一个邻接节点,转到步骤3
6)分析图:

4.深度优先算法的代码实现
//定义给数组 boolean[], 记录某个结点是否被访问
private boolean[] isVisited;
//核心代码
//深度优先遍历算法
// i 第一次就是0
private void dfs(boolean[] isVisited, int i) {
//首先我们访问该节点,输出
System.out.println(getValueByIndex(i) + "->");
//将节点设置为已经访问
isVisited[i] = true;
//查找节点 i的第一个邻接节点w
int w = getFirstNeighbor(i);
while (w != -1) {//说明有
if (!isVisited[w]) {
dfs(isVisited, w);
}
//如果 w节点已经被访问过
w = getNextNeighbor(i, w);
}
}
//对 dfs进行一次重载,遍历我们所有的节点,并进行 dfs
public void dfs() {
isVisited = new boolean[vertexList.size()];
//遍历所有的节点,进行dfs[回溯]
for (int i = 0; i < getNumOfVertex(); i++) {
if (!isVisited[i]) {
dfs(isVisited, i);
}
}
}
//返回节点 i(下标)对应的数据 0->"A" 1->"B" 2->"C"
public String getValueByIndex(int i) {
return vertexList.get(i);
}
/**
* 得到第一个邻接结点的下标 w
*
* @param index
* @return 如果存在就返回对应的下标,否则返回-1
*/
public int getFirstNeighbor(int index) {
for (int i = 0; i < vertexList.size(); i++) {
if (edges[index][i] > 0) {
return i;
}
}
return -1;
}
//根据前一个邻接结点的下标来获取下一个邻接结点
public int getNextNeighbor(int v1, int v2) {
for (int i = v2 + 1; i < vertexList.size(); i++) {
if (edges[v1][i] > 0) {
return i;
}
}
return -1;
}
//图中常用的方法
//返回结点的个数
public int getNumOfVertex() {
return vertexList.size();
}
四.图的广度优先遍历介绍
1.广度优先遍历基本思想(Broad First Search)
1)类似于一个分层搜索的过程,广度优先遍历需要使用一个队列以保持访问过的节点的顺序,以便按照这个顺序来访问这些结构的邻接节点
2.广度优先遍历算法步骤
1)访问初始节点 v并标记节点 v为已访问
2)节点 v入队列
3)当队列非空时,继续执行,否则算法结束
4)出队列,取得队列头节点u
5)查找节点 u的第一个邻接节点 w
6)若节点 u的邻接节点 w不存在,则转到步骤3,否则循环执行以下三个步骤:
- 若节点 w尚未被访问,则访问节点w 并标记为已访问
- 节点 w入列
- 查找节点 u的 既w 的邻接节点后的下一个邻接节点 w,转到步骤6
3.广度优先算法示意图:

4.广度优先算法的代码实现
//对一个节点进行广度优先遍历的方法
private void bfs(boolean[] isVisited, int i) {
int u;//表示队列的头节点对应的下标
int w;//邻接节点w
//队列,记录节点访问的顺序
LinkedList queue = new LinkedList();
//访问节点,输出节点信息
System.out.println(getValueByIndex(i) + "=>");
//标记已访问
isVisited[i] = true;
//将节点加入队列
queue.addLast(i);
while (!queue.isEmpty()) {
//取出队列的头节点的下标
u = (Integer) queue.removeFirst();
//得到第一个邻接节点的下标w
w = getFirstNeighbor(u);
while (w != -1) {//找到
//是否访问过
if (!isVisited[w]) {
System.out.println(getValueByIndex(w) + "=>");
//标记已经访问
isVisited[w] = true;
//入队
queue.addLast(w);
}
//以 u为前驱点,找 w后面的下一个邻接节点
w = getNextNeighbor(u, w);
}
}
}
//遍历所有的节点,都进行广度优先搜索
public void bfs() {
isVisited = new boolean[vertexList.size()];
for (int i = 0; i < getNumOfVertex(); i++) {
if (!isVisited[i]) {
bfs(isVisited, i);
}
}
}
五.图的代码汇总
package com.atAlgorithmTest;
/**
* @Author: lisongtao
* @Date: 2021/4/19 14:13
*/
import java.util.ArrayList;
import java.util.Arrays;
import java.util.LinkedList;
/**
* @ClassName Graph
* @Description : 图的应用案例
* @Author DELL
* @Date 2021/04/19 14:13
**/
public class Graph {
//存储节点的集合
private ArrayList<String> vertexList;
//存储图对应的邻接矩阵
private int[][] edges;
//表示边的数目
private int numOfEdges;
//定义给数组 boolean[], 记录某个结点是否被访问
private boolean[] isVisited;
//插入节点
public void insertVertex(String vertex) {
vertexList.add(vertex);
}
/**
* 添加边
*
* @return void
* @Author lisongtao
* @Description :
* @Date 2021/4/19 14:36
* @Param [v1 表示点的下标是第几个顶点 "A" - "B" "A" ->0 "B" -> 1, v2 表示第二个顶点对应的下标, weight 表示权值]
**/
public void insertEdge(int v1, int v2, int weight) {
edges[v1][v2] = weight;
edges[v2][v1] = weight;
numOfEdges++;
}
//==============================深度优先算法的代码实现==============================
//核心代码
//深度优先遍历算法
// i 第一次就是0
private void dfs(boolean[] isVisited, int i) {
//首先我们访问该节点,输出
System.out.println(getValueByIndex(i) + "->");
//将节点设置为已经访问
isVisited[i] = true;
//查找节点 i的第一个邻接节点w
int w = getFirstNeighbor(i);
while (w != -1) {//说明有
if (!isVisited[w]) {
dfs(isVisited, w);
}
//如果 w节点已经被访问过
w = getNextNeighbor(i, w);
}
}
//对 dfs进行一次重载,遍历我们所有的节点,并进行 dfs
public void dfs() {
isVisited = new boolean[vertexList.size()];
//遍历所有的节点,进行dfs[回溯]
for (int i = 0; i < getNumOfVertex(); i++) {
if (!isVisited[i]) {
dfs(isVisited, i);
}
}
}
//返回节点 i(下标)对应的数据 0->"A" 1->"B" 2->"C"
public String getValueByIndex(int i) {
return vertexList.get(i);
}
//构造器
public Graph(int n) {
//初始化矩阵和 vertexList
edges = new int[n][n];
vertexList = new ArrayList<String>(n);
numOfEdges = 0;
}
/**
* 得到第一个邻接结点的下标 w
*
* @param index
* @return 如果存在就返回对应的下标,否则返回-1
*/
public int getFirstNeighbor(int index) {
for (int i = 0; i < vertexList.size(); i++) {
if (edges[index][i] > 0) {
return i;
}
}
return -1;
}
//根据前一个邻接结点的下标来获取下一个邻接结点
public int getNextNeighbor(int v1, int v2) {
for (int i = v2 + 1; i < vertexList.size(); i++) {
if (edges[v1][i] > 0) {
return i;
}
}
return -1;
}
//图中常用的方法
//返回结点的个数
public int getNumOfVertex() {
return vertexList.size();
}
//显示图对应的矩阵
public void showGraph() {
for (int[] link : edges) {
System.err.println(Arrays.toString(link));
}
}
//==============================广度优先算法的代码实现==============================
//对一个节点进行广度优先遍历的方法
private void bfs(boolean[] isVisited, int i) {
int u;//表示队列的头节点对应的下标
int w;//邻接节点w
//队列,记录节点访问的顺序
LinkedList queue = new LinkedList();
//访问节点,输出节点信息
System.out.println(getValueByIndex(i) + "=>");
//标记已访问
isVisited[i] = true;
//将节点加入队列
queue.addLast(i);
while (!queue.isEmpty()) {
//取出队列的头节点的下标
u = (Integer) queue.removeFirst();
//得到第一个邻接节点的下标w
w = getFirstNeighbor(u);
while (w != -1) {//找到
//是否访问过
if (!isVisited[w]) {
System.out.println(getValueByIndex(w) + "=>");
//标记已经访问
isVisited[w] = true;
//入队
queue.addLast(w);
}
//以 u为前驱点,找 w后面的下一个邻接节点
w = getNextNeighbor(u, w);
}
}
}
//遍历所有的节点,都进行广度优先搜索
public void bfs() {
isVisited = new boolean[vertexList.size()];
for (int i = 0; i < getNumOfVertex(); i++) {
if (!isVisited[i]) {
bfs(isVisited, i);
}
}
}
public static void main(String[] args) {
//测试一把图是否创建 ok
int n = 8; //结点的个数
//String Vertexs[] = {"A", "B", "C", "D", "E"};
String Vertexs[] = {
"1", "2", "3", "4", "5", "6", "7", "8"
};
//创建图对象
Graph graph = new Graph(n);
//循环的添加顶点
for (String vertex : Vertexs) {
graph.insertVertex(vertex);
}
//添加边
//A-B A-C B-C B-D B-E
// graph.insertEdge(0, 1, 1); // A-B
// graph.insertEdge(0, 2, 1); //
// graph.insertEdge(1, 2, 1); //
// graph.insertEdge(1, 3, 1); //
// graph.insertEdge(1, 4, 1); //
//
//
//
//
//
//更新边的关系
graph.insertEdge(0, 1, 1);
graph.insertEdge(0, 2, 1);
graph.insertEdge(1, 3, 1);
graph.insertEdge(1, 4, 1);
graph.insertEdge(3, 7, 1);
graph.insertEdge(4, 7, 1);
graph.insertEdge(2, 5, 1);
graph.insertEdge(2, 6, 1);
graph.insertEdge(5, 6, 1);
//显示一把邻结矩阵
graph.showGraph();
//测试一把,我们的 dfs 遍历是否 ok
System.out.println("深度遍历");
graph.dfs(); // A->B->C->D->E [1->2->4->8->5->3->6->7]
System.out.println();
//
System.out.println("广度优先!");
graph.bfs(); // A->B->C->D-E [1->2->3->4->5->6->7->8]
}
}


浙公网安备 33010602011771号