小说网 找小说 无限小说 烟雨红尘 幻想小说 酷文学 深夜书屋

Android的Activity生命周期模拟程序及解析

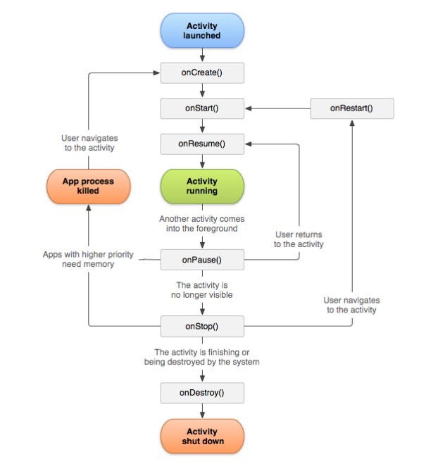
当Activity处于Android应用中运行时,它的活动状态由Android以Activity栈的形式管理。当前活动的Activity位于栈顶。随着不同应用的运行,每个Activity都有可能从活动状态转入非活动状态,也可能从非活动状态转入活动状态。


Activity大致会经过如下4个状态:

1.活动状态:当前Activity位于前台,用户可见,可以获得焦点。也就是位于栈顶的Activity;

2.暂停状态:其他Activity位于前台,该Activity仍然可见,只是不能获得焦点,例如弹出一个对话框;

3.停止状态:该Activity不可见,失去焦点,例如按Home键,切到桌面;

4.销毁状态:该Activity结束,或Activity所在的Dalvik进程被结束。

如下图是Activity生命周期及相关回调方法:


在Activity的生命周期中,如下方法会被系统回调。

onCreate(Bundle savedStatus):创建Activity时会被回调,该方法在整个程序中只会被回调一次;

onStart():启动Activity时会被回调;

onRestart():重新启动Activity时被回调;

onResume():恢复Activity时被回调,onStart()方法之后一定会回调该方法;

onPause():暂停Activity时会被回调;

onStop():停止Activity时被回调;

OnDestroy():销毁Activity时被回调,该方法和onCreate方法一样,在整个程序中只会被调用一次。


下面是模拟Activity生命周期的一个小Demo。

<LifeCycleActivity.java>

package com.activity.life;

import android.app.Activity;
import android.content.Intent;
import android.os.Bundle;
import android.util.Log;
import android.view.View;
import android.view.View.OnClickListener;
import android.widget.Button;

public class LifeCycleActivity extends Activity {
	
	private final String TAG = "--LifeCycleActivity--";
	
	private Button start, finish;
	
    @Override
    public void onCreate(Bundle savedInstanceState) {
        super.onCreate(savedInstanceState);
        setContentView(R.layout.main);
        
        start = (Button) findViewById(R.id.startDialogBn);
        finish = (Button) findViewById(R.id.finshAppBn);
        
        // 输出日志
        Log.i(TAG, "-- OnCreate --");
        
        start.setOnClickListener(new OnClickListener() {
			
			@Override
			public void onClick(View v) {
				// TODO Auto-generated method stub
				Intent intent = new Intent(LifeCycleActivity.this, SecondActivity.class);
				startActivity(intent);
			}
		});
        
        finish.setOnClickListener(new OnClickListener() {
			
			@Override
			public void onClick(View v) {
				// TODO Auto-generated method stub
				LifeCycleActivity.this.finish();
			}
		});
    }
    
    @Override
    protected void onStart() {
    	// TODO Auto-generated method stub
    	super.onStart();
    	Log.i(TAG, "-- OnStart --");
    }
    
    @Override
    protected void onRestart() {
    	// TODO Auto-generated method stub
    	super.onRestart();
    	Log.i(TAG, "-- OnRestart --");
    }
    
    @Override
    protected void onResume() {
    	// TODO Auto-generated method stub
    	super.onResume();
    	Log.i(TAG, "-- OnResume --");
    }
    
    @Override
    protected void onPause() {
    	// TODO Auto-generated method stub
    	super.onPause();
    	Log.i(TAG, "-- OnPause --");
    }
    
    @Override
    protected void onStop() {
    	// TODO Auto-generated method stub
    	super.onStop();
    	Log.i(TAG, "-- OnStop --");
    }
    
    @Override
    protected void onDestroy() {
    	// TODO Auto-generated method stub
    	super.onDestroy();
    	Log.i(TAG, "-- onDestroy --");
    }
}

布局文件<main.xml>

<?xml version="1.0" encoding="utf-8"?>
<LinearLayout xmlns:android="http://schemas.android.com/apk/res/android"
    android:orientation="vertical"
    android:layout_width="fill_parent"
    android:layout_height="fill_parent"
    >

	<Button android:id="@+id/startDialogBn"
		android:layout_width="fill_parent"
		android:layout_height="wrap_content"
		android:text="@string/startDialogBn" />
		
	<Button android:id="@+id/finshAppBn"
		android:layout_width="fill_parent"
		android:layout_height="wrap_content"
		android:text="@string/finshAppBn" />
</LinearLayout>

这里我用了一个第二个Activity界面来进行第一个Activity不在前台的操作。第二个Activity SecondActivity.java,第二个布局文件,second.xml,还有资源文件strings.xml这里就不贴代码了。

第一步:

当我们部署Android程序到模拟器的时候,我们的程序会从入口Activity(我这里就是LifeCycleActivity)去启动并自动执行该Activity,我们可以看到LogCat中有如下显示信息:


可能有人会说onResume()为什么也会被回调。它不是恢复Actiivity时才被回调吗?之前我也已经说过,在onStart()之后一定会去回调onResume()。这里只是得到了一个验证。

第二步:

点击了启动按钮。这里是启动第二个Activity,LogCat中有如下显示信息:


因为在第二个Activity中我没有添加任何的日志输出,所以没有在第二个Activity中的任何信息。这里我们可以看到,当我们把Activity切换到第二个Activity时,也就是说该Activity不在前台,且不可见时,这个Activity就停止了,依次回调了onPause()方法和onStop()方法。

第三步:

在第二个Activity中点击了返回按钮,或是直接点击模拟器的返回键。LogCat中有如下显示信息:


当我们的第一个Activity重新显示在前台时,系统回调了onRestart(),onStart()和onResume()方法。

第四步:

点击Home键,桌面程序位于前台。LogCat中有如下显示信息:


第五步:

从桌面再次启动程序。LogCat中有如下显示信息:


我们可以看到,从桌面再次启动程序和从第二个Activity返回到第一个Activity时,系统的回调过程是一样的。

第六步:

点击退出程序按钮,退出程序。


通过这个模拟程序和相关操作的相应输出,应该是能够很清晰反应了Activity生命周期的状态及在不同状态之间切换时所回调的方法。


参考资料:《Android疯狂讲义》



posted on 2014-05-08 20:55  王峰炬  阅读(284)  评论(0)    收藏  举报

导航