双亲委派机制
转载自:https://www.jianshu.com/p/1e4011617650
什么是双亲委派机制
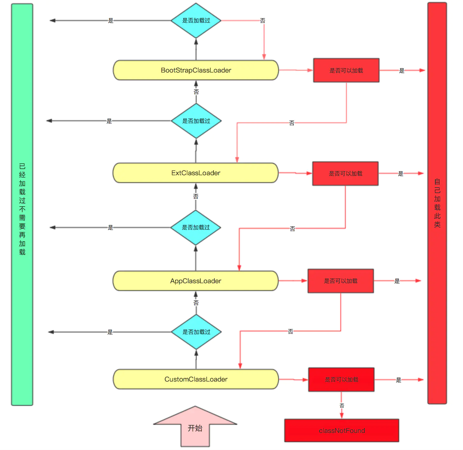
当某个类加载器需要加载某个.class文件时,它首先把这个任务委托给他的上级类加载器,递归这个操作,如果上级的类加载器没有加载,自己才会去加载这个类。
类加载器的类别
BootstrapClassLoader(启动类加载器)
c++编写,加载java核心库 java.*,构造ExtClassLoader和AppClassLoader。由于引导类加载器涉及到虚拟机本地实现细节,开发者无法直接获取到启动类加载器的引用,所以不允许直接通过引用进行操作
ExtClassLoader (标准扩展类加载器)
java编写,加载扩展库,如classpath中的jre ,javax.*或者
java.ext.dir 指定位置中的类,开发者可以直接使用标准扩展类加载器。
AppClassLoader(系统类加载器)
java编写,加载程序所在的目录,如user.dir所在的位置的class
CustomClassLoader(用户自定义类加载器)
java编写,用户自定义的类加载器,可加载指定路径的class文件
源码分析
protected Class<?> loadClass(String name, boolean resolve)
throws ClassNotFoundException
{
synchronized (getClassLoadingLock(name)) {
// 首先检查这个classsh是否已经加载过了
Class<?> c = findLoadedClass(name);
if (c == null) {
long t0 = System.nanoTime();
try {
// c==null表示没有加载,如果有父类的加载器则让父类加载器加载
if (parent != null) {
c = parent.loadClass(name, false);
} else {
//如果父类的加载器为空 则说明递归到bootStrapClassloader了
//bootStrapClassloader比较特殊无法通过get获取
c = findBootstrapClassOrNull(name);
}
} catch (ClassNotFoundException e) {}
if (c == null) {
//如果bootstrapClassLoader 仍然没有加载过,则递归回来,尝试自己去加载class
long t1 = System.nanoTime();
c = findClass(name);
sun.misc.PerfCounter.getParentDelegationTime().addTime(t1 - t0);
sun.misc.PerfCounter.getFindClassTime().addElapsedTimeFrom(t1);
sun.misc.PerfCounter.getFindClasses().increment();
}
}
if (resolve) {
resolveClass(c);
}
return c;
}
}
委派机制的流程图

双亲委派机制的作用
1、防止重复加载同一个.class。通过委托去向上面问一问,加载过了,就不用再加载一遍。保证数据安全。
2、保证核心.class不能被篡改。通过委托方式,不会去篡改核心.clas,即使篡改也不会去加载,即使加载也不会是同一个.class对象了。不同的加载器加载同一个.class也不是同一个Class对象。这样保证了Class执行安全。
补充说明
1.源码位置
findInCache -> parent.loadClass -> findClass()
2.打破双亲委派
1.重写loadClass()
JDK之前曾打破过
-JDK1.2之前,自定义ClassLoader都必须重写loadClass()
-ThreadContextClassLoader可以实现基础类调用实现类代码,通过thread.setContextClassLoader指定
3.热启动,热部署的实现打破了双亲委派
osgi tomcat 都有自己的模块指定classloader(可以加载同一类库的不同版本)

浙公网安备 33010602011771号