关于AS的周期

一个程序有许多个小周期,需要哪个就调用哪个,提高效率。
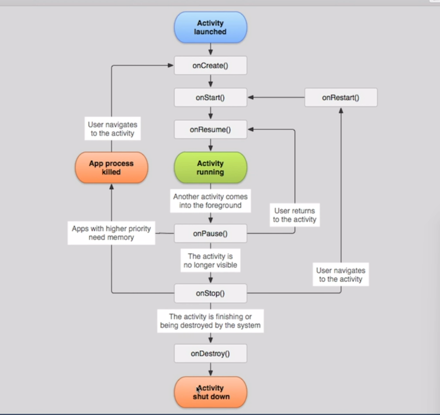
activity一共分为:
oncreate()
onstart()
onresume()
onpause()
onstop()
onrestart()
ondestroy()这几部分

重启:
开始运行:
退出:

posted @ 2025-03-14 19:53  f-52Hertz  阅读(18)  评论(0)    收藏  举报