爬取搜狗热搜综艺最红榜的相关信息
一.主题式网络爬虫设计方案
1.主题式网络爬虫名称:搜狗热搜榜综艺最红榜排名
2.主题式网络爬虫爬取的内容:综艺最红榜的名称、排名、搜索指数
3.设计方案概述:
实现思路:首先通过爬虫采集搜狗热搜榜的综艺排名数据,并对采集到的数据进行清洗;然后,对清洗后的数据进行可视化分析,探索隐藏在数据背后的规律,对所有数据的概括总结。
技术难点:网页页面分类较多,对爬取文本位置增加了一定的难度
二、主题页面的结构特征分析
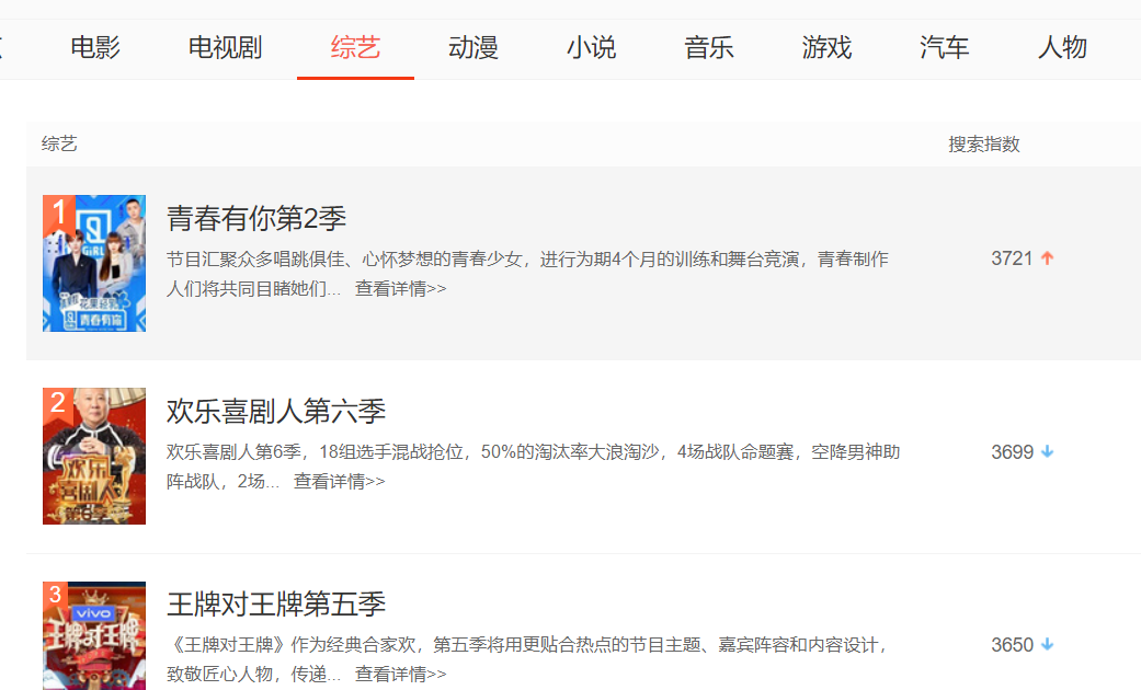
1.主题页面的结构与特征分析:如图所示,为我们需要的数据都在该页面里,包括我们可以看到综艺的名称、排名、搜索指数三类。

通过查看网页源代码来定位元素

①为程序中每次http请求构造header并且每次变换http请求header信息头中USER_AGENTS数据项的值,让请求信息看起来像是从不同浏览器发出的访问请求。②爬虫程序每处理完一次http请求和响应后,随机睡眠1-3秒。
1 user_agent_list= [ 2 "Mozilla/5.0 (Windows NT 6.1; WOW64) AppleWebKit/537.1 (KHTML, like Gecko) Chrome/22.0.1207.1 Safari/537.1", 3 "Mozilla/5.0 (X11; CrOS i686 2268.111.0) AppleWebKit/536.11 (KHTML, like Gecko) Chrome/20.0.1132.57 Safari/536.11", 4 "Mozilla/5.0 (Windows NT 6.1; WOW64) AppleWebKit/536.6 (KHTML, like Gecko) Chrome/20.0.1092.0 Safari/536.6", 5 "Mozilla/5.0 (Windows NT 6.2) AppleWebKit/536.6 (KHTML, like Gecko) Chrome/20.0.1090.0 Safari/536.6", 6 "Mozilla/5.0 (Windows NT 6.2; WOW64) AppleWebKit/537.1 (KHTML, like Gecko) Chrome/19.77.34.5 Safari/537.1", 7 "Mozilla/5.0 (X11; Linux x86_64) AppleWebKit/536.5 (KHTML, like Gecko) Chrome/19.0.1084.9 Safari/536.5", 8 "Mozilla/5.0 (Windows NT 6.0) AppleWebKit/536.5 (KHTML, like Gecko) Chrome/19.0.1084.36 Safari/536.5", 9 "Mozilla/5.0 (Windows NT 6.1; WOW64) AppleWebKit/536.3 (KHTML, like Gecko) Chrome/19.0.1063.0 Safari/536.3", 10 "Mozilla/5.0 (Windows NT 5.1) AppleWebKit/536.3 (KHTML, like Gecko) Chrome/19.0.1063.0 Safari/536.3", 11 "Mozilla/5.0 (Macintosh; Intel Mac OS X 10_8_0) AppleWebKit/536.3 (KHTML, like Gecko) Chrome/19.0.1063.0 Safari/536.3", 12 Mozilla/5.0 (Windows NT 6.2) AppleWebKit/536.3 (KHTML, like Gecko) Chrome/19.0.1062.0 Safari/536.3", 13 "Mozilla/5.0 (Windows NT 6.1; WOW64) AppleWebKit/536.3 (KHTML, like Gecko) Chrome/19.0.1062.0 Safari/536.3", 14 "Mozilla/5.0 (Windows NT 6.2) AppleWebKit/536.3 (KHTML, like Gecko) Chrome/19.0.1061.1 Safari/536.3", 15 "Mozilla/5.0 (Windows NT 6.1; WOW64) AppleWebKit/536.3 (KHTML, like Gecko) Chrome/19.0.1061.1 Safari/536.3", 16 Mozilla/5.0 (Windows NT 6.1) AppleWebKit/536.3 (KHTML, like Gecko) Chrome/19.0.1061.1 Safari/536.3", 17 "Mozilla/5.0 (Windows NT 6.2) AppleWebKit/536.3 (KHTML, like Gecko) Chrome/19.0.1061.0 Safari/536.3", 18 "Mozilla/5.0 (X11; Linux x86_64) AppleWebKit/535.24 (KHTML, like Gecko) Chrome/19.0.1055.1 Safari/535.24", 19 "Mozilla/5.0 (Windows NT 6.2; WOW64) AppleWebKit/535.24 (KHTML, like Gecko) Chrome/19.0.1055.1 Safari/535.24" 20 ] 21 UserAgent = random.choice(user_agent_list) 22 headers = {'User-Agent': UserAgent} 23 response = requests.get(url, headers=headers) 24 time.sleep(3)
三、网络爬虫程序设计
1.数据爬取与采集
我们要在爬取的页面中按F12,在Elements中找到想要爬取的位置,我们可以知道所要爬取的内容在<ul class=”pub-list renwu”>

1 import requests#在代码的最后命名保存的文件的名称 2 import pandas as pd 3 from lxml import etree 4 import time 5 import random 6 import matplotlib.pyplot as plt 7 import numpy as np 8 cha_list=[] 9 for i in range(1,4):#新香洲的房间信息一共有44页,我们把44+1=45,相当于循环44次, 10 #如果有57页,只需要把数字改成58 11 url = 'http://top.sogou.com/tvshow/all_' + str(i)+'.html' 12 #如果我们爬取的是香洲区下的新香洲,新香洲的网址是https://zh.lianjia.com/ershoufang/xinxiangzhou/rs珠海/ 13 #只需要在后面加pg就可以了,具体可以参照上面的url 14 print(url) 15 user_agent_list= [ 16 "Mozilla/5.0 (Windows NT 6.1; WOW64) AppleWebKit/537.1 (KHTML, like Gecko) Chrome/22.0.1207.1 Safari/537.1", 17 "Mozilla/5.0 (X11; CrOS i686 2268.111.0) AppleWebKit/536.11 (KHTML, like Gecko) Chrome/20.0.1132.57 Safari/536.11", 18 "Mozilla/5.0 (Windows NT 6.1; WOW64) AppleWebKit/536.6 (KHTML, like Gecko) Chrome/20.0.1092.0 Safari/536.6", 19 "Mozilla/5.0 (Windows NT 6.2) AppleWebKit/536.6 (KHTML, like Gecko) Chrome/20.0.1090.0 Safari/536.6", 20 "Mozilla/5.0 (Windows NT 6.2; WOW64) AppleWebKit/537.1 (KHTML, like Gecko) Chrome/19.77.34.5 Safari/537.1", 21 "Mozilla/5.0 (X11; Linux x86_64) AppleWebKit/536.5 (KHTML, like Gecko) Chrome/19.0.1084.9 Safari/536.5", 22 "Mozilla/5.0 (Windows NT 6.0) AppleWebKit/536.5 (KHTML, like Gecko) Chrome/19.0.1084.36 Safari/536.5", 23 "Mozilla/5.0 (Windows NT 6.1; WOW64) AppleWebKit/536.3 (KHTML, like Gecko) Chrome/19.0.1063.0 Safari/536.3", 24 "Mozilla/5.0 (Windows NT 5.1) AppleWebKit/536.3 (KHTML, like Gecko) Chrome/19.0.1063.0 Safari/536.3", 25 "Mozilla/5.0 (Macintosh; Intel Mac OS X 10_8_0) AppleWebKit/536.3 (KHTML, like Gecko) Chrome/19.0.1063.0 Safari/536.3", 26 "Mozilla/5.0 (Windows NT 6.2) AppleWebKit/536.3 (KHTML, like Gecko) Chrome/19.0.1062.0 Safari/536.3", 27 "Mozilla/5.0 (Windows NT 6.1; WOW64) AppleWebKit/536.3 (KHTML, like Gecko) Chrome/19.0.1062.0 Safari/536.3", 28 "Mozilla/5.0 (Windows NT 6.2) AppleWebKit/536.3 (KHTML, like Gecko) Chrome/19.0.1061.1 Safari/536.3", 29 "Mozilla/5.0 (Windows NT 6.1; WOW64) AppleWebKit/536.3 (KHTML, like Gecko) Chrome/19.0.1061.1 Safari/536.3", 30 "Mozilla/5.0 (Windows NT 6.1) AppleWebKit/536.3 (KHTML, like Gecko) Chrome/19.0.1061.1 Safari/536.3", 31 "Mozilla/5.0 (Windows NT 6.2) AppleWebKit/536.3 (KHTML, like Gecko) Chrome/19.0.1061.0 Safari/536.3", 32 "Mozilla/5.0 (X11; Linux x86_64) AppleWebKit/535.24 (KHTML, like Gecko) Chrome/19.0.1055.1 Safari/535.24", 33 "Mozilla/5.0 (Windows NT 6.2; WOW64) AppleWebKit/535.24 (KHTML, like Gecko) Chrome/19.0.1055.1 Safari/535.24" 34 ] 35 UserAgent = random.choice(user_agent_list) 36 headers = {'User-Agent': UserAgent} 37 response = requests.get(url, headers=headers) 38 time.sleep(3) 39 html_str = response.content.decode() 40 html = etree.HTML(html_str) 41 #print(html) 42 content_list=html.xpath('//ul[@class="pub-list renwu"]//li') 43 #print(content_list) 44 for content in content_list: 45 item={} 46 a=content.xpath('.//a[@target="_blank"]/text()')[0] 47 x=content.xpath('./span[@class="s3"]/text()') 48 c= content.xpath('.//i/text()') 49 item['名字']=''.join(a) 50 item['热搜指数']=''.join(x) 51 item['排名']= ''.join(c) 52 print(a) 53 cha_list.append(item) 54 df = pd.DataFrame(cha_list) 55 df.to_excel(r'搜狗热搜综艺榜.xlsx')
结果如下:

打开保存的文件

搜索“搜狗热搜综艺榜”,鼠标静置可以看到该文件的位置
点击该文件后,可得如下图

2.对数据进行清洗和处理
对于爬虫程序采集得到的数据并不能直接分析,需要先去掉一些“脏”数据,修正一些错误数据,统一所有数据字段的格式,将这些零散的数据规整成统一的结构化数据。
主要需要清洗的数据部分如下:
1)去除一些不必要的信息
2)清洗一些数据项格式
1 df_li = cha_list 2 all_lists = [] 3 for s_li in df_li: 4 all_lists.append(s_li["热搜指数"]) 5 # 横轴标签 6 keys = ["0-500","500-1000","1000-1500","1500-2000",'2000-2500','2500-3000','3000以上'] 7 # 创建空词典 8 results = {} 9 for key in keys: 10 results.update({key:[]}) 11 # 将数据存储到词典 12 for i in all_lists: 13 if int(i) >= 0 and int(i) <= 500: 14 results[keys[0]].append(i) 15 elif int(i) >= 500and int(i) <= 1000: 16 results[keys[1]].append(i) 17 elif int(i) >= 1000and int(i) <= 1500: 18 results[keys[2]].append(i) 19 elif int(i) >= 1500and int(i) <= 2000: 20 results[keys[3]].append(i) 21 elif int(i) >= 2000and int(i) <= 2500: 22 results[keys[4]].append(i) 23 elif int(i) >= 2500and int(i) <= 3000: 24 results[keys[5]].append(i) 25 elif int(i) >=3000: 26 results[keys[6]].append(i) 27 rate1 = [] 28 print(df_li)
数据清洗结果

3.数据分析与可视化
在数据清洗完成后,我们就可以开始对数据进行可视化分析。该阶段主要是对数据做一个探索性分析并将结果可视化呈现,帮助人们更好、更直观的认识数据,把隐藏在大量数据背后的信息集中和提炼出来。
(1)分布图
1 import matplotlib.pyplot as plt 2 import pandas as pd 3 #解决中文显示问题 4 plt.rcParams['font.sans-serif'] = ['SimHei'] # 指定默认字体 5 plt.rcParams['axes.unicode_minus'] = False # 解决保存图像是负号'-'显示为方块的问题 6 # 读取excel数据 7 data = pd.read_excel(r"C:\Users\F8633\搜狗热搜综艺榜.xlsx",encoding='gbk') 8 # 转化列表 9 df_li = data['热搜指数'] 10 # 转化列表 11 all_lists = [] 12 for s_li in df_li: 13 all_lists.append(s_li) 14 # 横轴标签 15 keys = ["0-500","500-1000","1000-1500","1500-2000",'2000-2500','2500-3000','3000以上'] 16 # 创建空词典 17 results = {} 18 for key in keys: 19 results.update({key:[]}) 20 a=0 21 b=0 22 c=0 23 d=0 24 e=0 25 f=0 26 g=0 27 # 将数据存储到词典 28 for i in all_lists: 29 if int(i) >= 0 and int(i) <= 500: 30 a = a + 1 31 elif int(i) >= 500 and int(i) <= 1000: 32 b = b + 1 33 elif int(i) >=1000 and int(i) <= 1500: 34 c = c + 1 35 elif int(i) >= 1500 and int(i) <= 2000: 36 d = d + 1 37 elif int(i) >= 2000 and int(i) <= 2500: 38 e = e+ 1 39 elif int(i) >= 2500 and int(i) <= 3000: 40 f = f+ 1 41 elif int(i) >= 3000: 42 g = g+ 1 43 results[keys[0]].append(a) 44 results[keys[1]].append(b) 45 results[keys[2]].append(c) 46 results[keys[3]].append(d) 47 results[keys[4]].append(e) 48 results[keys[5]].append(f) 49 results[keys[6]].append(g) 50 # 分布图标题 51 plt.title('排行榜分布图') 52 # 分布图颜色 53 colors = ['red','yellowgreen','blue','lightskyblue','tomato','cornflowerblue','black'] 54 # 分布图 55 plt.pie(results.values(),labels=results.keys(),colors=colors) 56 # 分布图右侧标签 57 plt.legend(loc='upper right') 58 # 分布图 59 plt.axis('equal') 60 plt.savefig("Pie_chart.png",right=0.7) 61 plt.show()

(2)柱形图(直方图)
1 import pandas as pd 2 import matplotlib.pyplot as plt 3 #解决中文显示问题 4 plt.rcParams['font.sans-serif'] = ['SimHei'] # 指定默认字体 5 plt.rcParams['axes.unicode_minus'] = False # 解决保存图像是负号'-'显示为方块的问题 6 # 读取excel数据 7 data = pd.read_excel(r"C:\Users\F8633\搜狗热搜综艺榜.xlsx",encoding='gbk') 8 # 转化列表 9 df_li = data.values.tolist() 10 # 转化列表 11 all_lists = [] 12 for s_li in df_li: 13 all_lists.append(s_li[2]) 14 # 横轴标签 15 keys = ["0-500","500-1000","1000-1500","1500-2000",'2000-2500','2500-3000','3000以上'] 16 # 创建空词典 17 results = {} 18 for key in keys: 19 results.update({key:[]}) 20 # 将数据存储到词典 21 for i in all_lists: 22 if int(i) >= 0 and int(i) <= 500: 23 results[keys[0]].append(i) 24 elif int(i) >= 500and int(i) <= 1000: 25 results[keys[1]].append(i) 26 elif int(i) >= 1000and int(i) <= 1500: 27 results[keys[2]].append(i) 28 elif int(i) >= 1500and int(i) <= 2000: 29 results[keys[3]].append(i) 30 elif int(i) >= 2000and int(i) <= 2500: 31 results[keys[4]].append(i) 32 elif int(i) >= 2500and int(i) <= 3000: 33 results[keys[5]].append(i) 34 elif int(i) >=3000: 35 results[keys[6]].append(i) 36 print(results) 37 # 统计面积的个数 38 for result in results: 39 results[result] = len(results[result]) 40 # 柱形图(直方图)标题 41 plt.title('热搜指数统计图') 42 #构建数据 43 GDP=results.values() 44 print(GDP) 45 #绘图 46 plt.bar(range(len(GDP)),GDP, align='center',color='blue',alpha=0.8) 47 #添加轴标签 48 plt.ylabel('数量') 49 #添加刻度标签 50 plt.xticks(range(len(GDP)),results.keys()) 51 # 横轴标签旋转90度 52 plt.xticks(rotation = 90) 53 #为每一个图形加数值标签 54 for x,y in enumerate(GDP): 55 plt.text(x,y+1,y,ha='center') 56 # 保存图像 57 plt.savefig('Bar_Graph.png') 58 #显示图形 59 plt.show()

(3)曲线图
1 import matplotlib.pyplot as plt 2 import pandas as pd 3 # 读取excel数据 4 data = pd.read_excel(r"C:\Users\F8633\搜狗热搜综艺榜.xlsx",encoding='gbk') 5 # 转化成列表 6 df_li = data.values.tolist() 7 rate1 = [] 8 #解决中文显示问题 9 plt.rcParams['font.sans-serif'] = ['SimHei'] # 指定默认字体 10 plt.rcParams['axes.unicode_minus'] = False # 解决保存图像是负号'-'显示为方块的问题 11 for s_li in df_li: 12 rate1.append(s_li[2]) 13 rate2 = [] 14 for s_li in df_li: 15 rate2.append(s_li[3]) 16 input_value = rate1 17 squares = rate2 18 plt.plot(input_value, squares, linewidth=5) 19 # 设置图表标题,并给坐标轴加标签 20 plt.xlabel("搜索指数", fontsize=14) 21 plt.ylabel("排名", fontsize=14) 22 # 设置刻度标记的大小 23 plt.tick_params(axis='both', labelsize=5) 24 # 展示图像 25 plt.show() 26 # 保存图片 27 plt.savefig("line_chart.png",right=0.7)

(4)散点图
1 import matplotlib.pyplot as plt 2 import numpy as np 3 import pandas as pd 4 import seaborn as sns 5 #解决中文显示问题 6 plt.rcParams['font.sans-serif'] = ['SimHei'] # 指定默认字体 7 plt.rcParams['axes.unicode_minus'] = False # 解决保存图像是负号'-'显示为方块的问题 8 # 读取excel数据 9 data = pd.read_excel(r"C:\Users\F8633\搜狗热搜综艺榜.xlsx",encoding='gbk') 10 sns.scatterplot(x=data['排名'], y=data['热搜指数']) 11 plt.title('排行榜散点图') 12 plt.xlabel('排名') 13 plt.ylabel('搜索指数') 14 plt.show() 15 plt.savefig("Scatter.png",right=0.7)

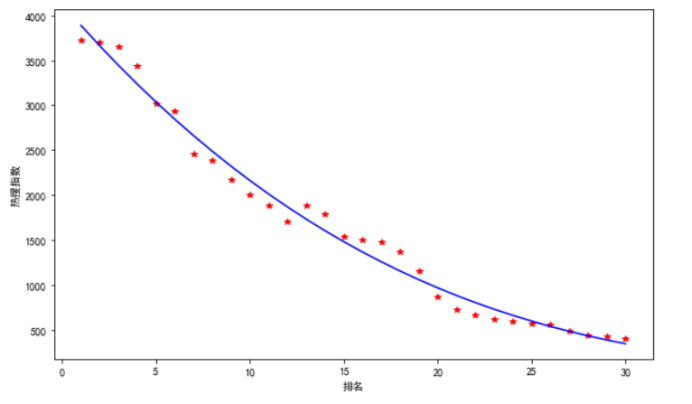
4.线性回归方程图
1 import matplotlib.pyplot as plt 2 import numpy as np 3 import pandas as pd 4 import seaborn as sns 5 #解决中文显示问题 6 plt.rcParams['font.sans-serif'] = ['SimHei'] # 指定默认字体 7 plt.rcParams['axes.unicode_minus'] = False # 解决保存图像是负号'-'显示为方块的问题 8 # 读取excel数据 9 data = pd.read_excel(r"C:\Users\F8633\搜狗热搜综艺榜.xlsx",encoding='gbk') 10 y1 =data['热搜指数'] 11 x1 =data['排名'] 12 plt.figure(figsize=(10, 6))#设置大小 13 z=np.polyfit(x1,y1,3)#三次多项式拟合 14 p=np.poly1d(z) 15 yvals=p(x1)#拟合后的y值 16 plt.xlabel('排名') 17 plt.ylabel('热搜指数') 18 plot1=plt.plot(x1,y1,'r*',label='original values') 19 plot2=plt.plot(x1,yvals,'b',label='original values')

5.代码汇总
1 import requests#在代码的最后命名保存的文件的名称 2 import pandas as pd 3 from lxml import etree 4 import time 5 import random 6 import matplotlib.pyplot as plt 7 import numpy as np 8 import seaborn as sns 9 cha_list=[] 10 for i in range(1,4):#新香洲的房间信息一共有44页,我们把44+1=45,相当于循环44次, 11 #如果有57页,只需要把数字改成58 12 url = 'http://top.sogou.com/tvshow/all_' + str(i)+'.html' 13 #如果我们爬取的是香洲区下的新香洲,新香洲的网址是https://zh.lianjia.com/ershoufang/xinxiangzhou/rs珠海/ 14 #只需要在后面加pg就可以了,具体可以参照上面的url 15 print(url) 16 user_agent_list= [ 17 "Mozilla/5.0 (Windows NT 6.1; WOW64) AppleWebKit/537.1 (KHTML, like Gecko) Chrome/22.0.1207.1 Safari/537.1", 18 "Mozilla/5.0 (X11; CrOS i686 2268.111.0) AppleWebKit/536.11 (KHTML, like Gecko) Chrome/20.0.1132.57 Safari/536.11", 19 "Mozilla/5.0 (Windows NT 6.1; WOW64) AppleWebKit/536.6 (KHTML, like Gecko) Chrome/20.0.1092.0 Safari/536.6", 20 "Mozilla/5.0 (Windows NT 6.2) AppleWebKit/536.6 (KHTML, like Gecko) Chrome/20.0.1090.0 Safari/536.6", 21 "Mozilla/5.0 (Windows NT 6.2; WOW64) AppleWebKit/537.1 (KHTML, like Gecko) Chrome/19.77.34.5 Safari/537.1", 22 "Mozilla/5.0 (X11; Linux x86_64) AppleWebKit/536.5 (KHTML, like Gecko) Chrome/19.0.1084.9 Safari/536.5", 23 "Mozilla/5.0 (Windows NT 6.0) AppleWebKit/536.5 (KHTML, like Gecko) Chrome/19.0.1084.36 Safari/536.5", 24 "Mozilla/5.0 (Windows NT 6.1; WOW64) AppleWebKit/536.3 (KHTML, like Gecko) Chrome/19.0.1063.0 Safari/536.3", 25 "Mozilla/5.0 (Windows NT 5.1) AppleWebKit/536.3 (KHTML, like Gecko) Chrome/19.0.1063.0 Safari/536.3", 26 "Mozilla/5.0 (Macintosh; Intel Mac OS X 10_8_0) AppleWebKit/536.3 (KHTML, like Gecko) Chrome/19.0.1063.0 Safari/536.3", 27 "Mozilla/5.0 (Windows NT 6.2) AppleWebKit/536.3 (KHTML, like Gecko) Chrome/19.0.1062.0 Safari/536.3", 28 "Mozilla/5.0 (Windows NT 6.1; WOW64) AppleWebKit/536.3 (KHTML, like Gecko) Chrome/19.0.1062.0 Safari/536.3", 29 "Mozilla/5.0 (Windows NT 6.2) AppleWebKit/536.3 (KHTML, like Gecko) Chrome/19.0.1061.1 Safari/536.3", 30 "Mozilla/5.0 (Windows NT 6.1; WOW64) AppleWebKit/536.3 (KHTML, like Gecko) Chrome/19.0.1061.1 Safari/536.3", 31 "Mozilla/5.0 (Windows NT 6.1) AppleWebKit/536.3 (KHTML, like Gecko) Chrome/19.0.1061.1 Safari/536.3", 32 "Mozilla/5.0 (Windows NT 6.2) AppleWebKit/536.3 (KHTML, like Gecko) Chrome/19.0.1061.0 Safari/536.3", 33 "Mozilla/5.0 (X11; Linux x86_64) AppleWebKit/535.24 (KHTML, like Gecko) Chrome/19.0.1055.1 Safari/535.24", 34 "Mozilla/5.0 (Windows NT 6.2; WOW64) AppleWebKit/535.24 (KHTML, like Gecko) Chrome/19.0.1055.1 Safari/535.24" 35 ] 36 UserAgent = random.choice(user_agent_list) 37 headers = {'User-Agent': UserAgent} 38 response = requests.get(url, headers=headers) 39 time.sleep(3) 40 html_str = response.content.decode() 41 html = etree.HTML(html_str) 42 #print(html) 43 content_list=html.xpath('//ul[@class="pub-list renwu"]//li') 44 #print(content_list) 45 for content in content_list: 46 item={} 47 a=content.xpath('.//a[@target="_blank"]/text()')[0] 48 x=content.xpath('./span[@class="s3"]/text()') 49 c= content.xpath('.//i/text()') 50 item['名字']=''.join(a) 51 item['热搜指数']=''.join(x) 52 item['排名']= ''.join(c) 53 print(a) 54 cha_list.append(item) 55 df = pd.DataFrame(cha_list) 56 df.to_excel(r'搜狗热搜综艺榜.xlsx') 57 df_li = cha_list 58 all_lists = [] 59 for s_li in df_li: 60 all_lists.append(s_li["热搜指数"]) 61 # 横轴标签 62 keys = ["0-500","500-1000","1000-1500","1500-2000",'2000-2500','2500-3000','3000以上'] 63 # 创建空词典 64 results = {} 65 for key in keys: 66 results.update({key:[]}) 67 # 将数据存储到词典 68 for i in all_lists: 69 if int(i) >= 0 and int(i) <= 500: 70 results[keys[0]].append(i) 71 elif int(i) >= 500and int(i) <= 1000: 72 results[keys[1]].append(i) 73 elif int(i) >= 1000and int(i) <= 1500: 74 results[keys[2]].append(i) 75 elif int(i) >= 1500and int(i) <= 2000: 76 results[keys[3]].append(i) 77 elif int(i) >= 2000and int(i) <= 2500: 78 results[keys[4]].append(i) 79 elif int(i) >= 2500and int(i) <= 3000: 80 results[keys[5]].append(i) 81 elif int(i) >=3000: 82 results[keys[6]].append(i) 83 rate1 = [] 84 print(df_li) 85 #分布图 86 #解决中文显示问题 87 plt.rcParams['font.sans-serif'] = ['SimHei'] # 指定默认字体 88 plt.rcParams['axes.unicode_minus'] = False # 解决保存图像是负号'-'显示为方块的问题 89 # 读取excel数据 90 data = pd.read_excel(r"C:\Users\F8633\搜狗热搜综艺榜.xlsx",encoding='gbk') 91 # 转化列表 92 df_li = data['热搜指数'] 93 # 转化列表 94 all_lists = [] 95 for s_li in df_li: 96 all_lists.append(s_li) 97 # 横轴标签 98 keys = ["0-500","500-1000","1000-1500","1500-2000",'2000-2500','2500-3000','3000以上'] 99 # 创建空词典 100 results = {} 101 for key in keys: 102 results.update({key:[]}) 103 a=0 104 b=0 105 c=0 106 d=0 107 e=0 108 f=0 109 g=0 110 # 将数据存储到词典 111 for i in all_lists: 112 if int(i) >= 0 and int(i) <= 500: 113 a = a + 1 114 elif int(i) >= 500 and int(i) <= 1000: 115 b = b + 1 116 elif int(i) >=1000 and int(i) <= 1500: 117 c = c + 1 118 elif int(i) >= 1500 and int(i) <= 2000: 119 d = d + 1 120 elif int(i) >= 2000 and int(i) <= 2500: 121 e = e+ 1 122 elif int(i) >= 2500 and int(i) <= 3000: 123 f = f+ 1 124 elif int(i) >= 3000: 125 g = g+ 1 126 results[keys[0]].append(a) 127 results[keys[1]].append(b) 128 results[keys[2]].append(c) 129 results[keys[3]].append(d) 130 results[keys[4]].append(e) 131 results[keys[5]].append(f) 132 results[keys[6]].append(g) 133 # 分布图标题 134 plt.title('排行榜分布图') 135 # 分布图颜色 136 colors = ['red','yellowgreen','blue','lightskyblue','tomato','cornflowerblue','black'] 137 # 分布图 138 plt.pie(results.values(),labels=results.keys(),colors=colors) 139 # 分布图右侧标签 140 plt.legend(loc='upper right') 141 # 分布图 142 plt.axis('equal') 143 plt.savefig("Pie_chart.png",right=0.7) 144 plt.show() 145 #柱形图(直方图) 146 #解决中文显示问题 147 plt.rcParams['font.sans-serif'] = ['SimHei'] # 指定默认字体 148 plt.rcParams['axes.unicode_minus'] = False # 解决保存图像是负号'-'显示为方块的问题 149 # 读取excel数据 150 data = pd.read_excel(r"C:\Users\F8633\搜狗热搜综艺榜.xlsx",encoding='gbk') 151 # 转化列表 152 df_li = data.values.tolist() 153 # 转化列表 154 all_lists = [] 155 for s_li in df_li: 156 all_lists.append(s_li[2]) 157 # 横轴标签 158 keys = ["0-500","500-1000","1000-1500","1500-2000",'2000-2500','2500-3000','3000以上'] 159 # 创建空词典 160 results = {} 161 for key in keys: 162 results.update({key:[]}) 163 # 将数据存储到词典 164 for i in all_lists: 165 if int(i) >= 0 and int(i) <= 500: 166 results[keys[0]].append(i) 167 elif int(i) >= 500and int(i) <= 1000: 168 results[keys[1]].append(i) 169 elif int(i) >= 1000and int(i) <= 1500: 170 results[keys[2]].append(i) 171 elif int(i) >= 1500and int(i) <= 2000: 172 results[keys[3]].append(i) 173 elif int(i) >= 2000and int(i) <= 2500: 174 results[keys[4]].append(i) 175 elif int(i) >= 2500and int(i) <= 3000: 176 results[keys[5]].append(i) 177 elif int(i) >=3000: 178 results[keys[6]].append(i) 179 print(results) 180 # 统计面积的个数 181 for result in results: 182 results[result] = len(results[result]) 183 # 柱形图(直方图)标题 184 plt.title('热搜指数统计图') 185 #构建数据 186 GDP=results.values() 187 print(GDP) 188 #绘图 189 plt.bar(range(len(GDP)),GDP, align='center',color='blue',alpha=0.8) 190 #添加轴标签 191 plt.ylabel('数量') 192 #添加刻度标签 193 plt.xticks(range(len(GDP)),results.keys()) 194 # 横轴标签旋转90度 195 plt.xticks(rotation = 90) 196 #为每一个图形加数值标签 197 for x,y in enumerate(GDP): 198 plt.text(x,y+1,y,ha='center') 199 # 保存图像 200 plt.savefig('Bar_Graph.png') 201 #显示图形 202 plt.show() 203 #曲线图 204 # 读取excel数据 205 data = pd.read_excel(r"C:\Users\F8633\搜狗热搜综艺榜.xlsx",encoding='gbk') 206 # 转化成列表 207 df_li = data.values.tolist() 208 rate1 = [] 209 #解决中文显示问题 210 plt.rcParams['font.sans-serif'] = ['SimHei'] # 指定默认字体 211 plt.rcParams['axes.unicode_minus'] = False # 解决保存图像是负号'-'显示为方块的问题 212 for s_li in df_li: 213 rate1.append(s_li[2]) 214 rate2 = [] 215 for s_li in df_li: 216 rate2.append(s_li[3]) 217 input_value = rate1 218 squares = rate2 219 plt.plot(input_value, squares, linewidth=5) 220 # 设置图表标题,并给坐标轴加标签 221 plt.xlabel("搜索指数", fontsize=14) 222 plt.ylabel("排名", fontsize=14) 223 # 设置刻度标记的大小 224 plt.tick_params(axis='both', labelsize=5) 225 # 展示图像 226 plt.show() 227 # 保存图片 228 plt.savefig("line_chart.png",right=0.7) 229 #散点图 230 #解决中文显示问题 231 plt.rcParams['font.sans-serif'] = ['SimHei'] # 指定默认字体 232 plt.rcParams['axes.unicode_minus'] = False # 解决保存图像是负号'-'显示为方块的问题 233 # 读取excel数据 234 data = pd.read_excel(r"C:\Users\F8633\搜狗热搜综艺榜.xlsx",encoding='gbk') 235 sns.scatterplot(x=data['排名'], y=data['热搜指数']) 236 plt.title('排行榜散点图') 237 plt.xlabel('排名') 238 plt.ylabel('搜索指数') 239 plt.show() 240 plt.savefig("Scatter.png",right=0.7) 241 #线性回归方程图 242 #解决中文显示问题 243 plt.rcParams['font.sans-serif'] = ['SimHei'] # 指定默认字体 244 plt.rcParams['axes.unicode_minus'] = False # 解决保存图像是负号'-'显示为方块的问题 245 # 读取excel数据 246 data = pd.read_excel(r"C:\Users\F8633\搜狗热搜综艺榜.xlsx",encoding='gbk') 247 y1 =data['热搜指数'] 248 x1 =data['排名'] 249 plt.figure(figsize=(10, 6))#设置大小 250 z=np.polyfit(x1,y1,3)#三次多项式拟合 251 p=np.poly1d(z) 252 yvals=p(x1)#拟合后的y值 253 plt.xlabel('排名') 254 plt.ylabel('热搜指数') 255 plot1=plt.plot(x1,y1,'r*',label='original values') 256 plot2=plt.plot(x1,yvals,'b',label='original values')
四.结论
1.通过对搜狗热搜旁的数据分析及可视化,我们可以发现排名与热搜指数之前的关系趋于直线,说明二者之间存在线性关系。
2.通过这次的爬虫情况让对数据采集多了新的思路,并且对可视化的重要性有了进一步的了解,在这次任务中可以扩展我们数据分析的思维,以及对数据的不同角度的分析,对数据分析有了更深一层的理解,但也有不足之处,由于水平有限,代码太过于冗杂,可以省略重复的代码,精简一点,所以还有上升空间。

浙公网安备 33010602011771号