会员
周边
新闻
博问
闪存
众包
赞助商
Chat2DB
所有博客
当前博客
我的博客
我的园子
账号设置
会员中心
简洁模式
...
退出登录
注册
登录
zhang
在这里记录自己的一些心得技巧
首页
新随笔
联系
管理
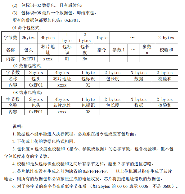
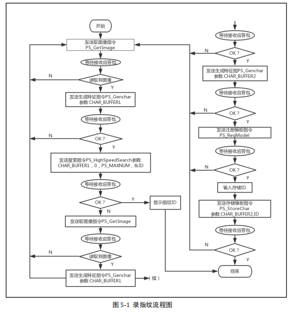
指纹-AS608
指纹-AS608
posted @
2025-11-05 14:59
张大帅哥
阅读(
2
) 评论(
0
)
收藏
举报
刷新页面
返回顶部
公告