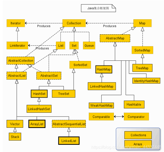
Java集合框架(Collection Frame)

虚点线是接口 虚线是抽象类 实线是普通类
从图中可以看出来 Map, List, Set, Queue都是接口
而stack, arraylist, linkedlist, hashtable, hashmap, hashset are the implement of those abstract classes.
除此之外 注意右下角的的collections and arrays. 这两个实体类 提供了对collection进行排序和便利的多种算法实现 而arrays提供了对array进行排序和便利的多宗操作

浙公网安备 33010602011771号