• 博客园logo
  • 会员
  • 众包
  • 新闻
  • 博问
  • 闪存
  • 赞助商
  • HarmonyOS
  • Chat2DB
    • 搜索
      所有博客
    • 搜索
      当前博客
  • 写随笔 我的博客 短消息 简洁模式
    用户头像
    我的博客 我的园子 账号设置 会员中心 简洁模式 ... 退出登录
    注册 登录
立文
博客园 首页 新随笔 联系 订阅 订阅 管理

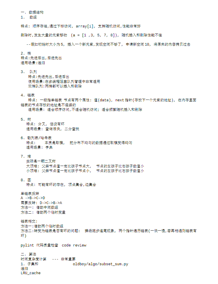
周末班三期0804算法笔记.txt

 

 

 

 

 

 

 

发表于 2019-11-27 11:34  立文  阅读(86)  评论(0)    收藏  举报
 
刷新页面返回顶部

公告


博客园  ©  2004-2025
浙公网安备 33010602011771号 浙ICP备2021040463号-3