EasyGBS如何解决大屏播放时出现数据未推送情况?
EasyGBS平台实现视频直播、转码与分发、平台级联、云台控制等,拥有灵活丰富的视频能力。平台基于云边端一体化架构,在很多场景中均有落地项目应用,如智慧工地、智慧安防、智慧工厂、智慧园区等。

近期有用户反馈其定制版EasyGBS平台现场播放24路上大屏时有部分通道存在30秒左右出现未推送数据的现象。为优化平台功能,提高用户体验,技术人员收到反馈后立即开展解决。以下为解决方案:
1)在切换时查看日志发现宇视sdk在进行24路切换播放的时候会出现“12101”错误码,如下图:

2)由于现场有多个大屏轮换切24路会把申请的通道数占满,而用户在调sdk底层时,只申请了64个资源通道,所以在切换24路时只能切换二次超过次数之后其他的资源无法释放,则会出现“12101”的错误码;

3)在排查时发现申请通道资源最多只能申请128个,所以首先把申请的通道资源改为128;

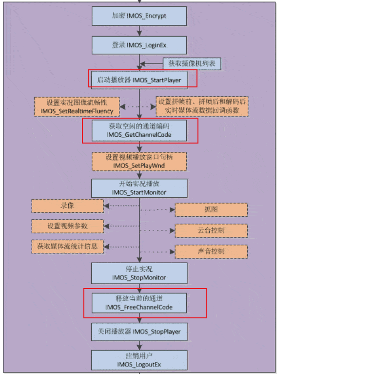
4)由以上步骤排查出申请的通道被全部占用,没有空闲通道可用。就需要在切换画面的时候释放通道资源(IMOS_FreeChannelCode)接口调用流程,具体步骤如下:
a.程序初始化通道启动播放器(IMOS_StartPlayer)
b. 实况前申请通道(IMOS_GetChannelCode)
c. 实况停止后释放通道(IMOS_FreeChannelCode)

根据以上步骤进行操作,即可解决问题。
EasyGBS国标视频云服务平台不仅支持无缝、完整接入内网或者公网的国标设备,在输出上,实现全平台、全终端输出。平台可将GB/T28181的设备/平台推送的PS流转成ES流,并提供RTSP、RTMP、FLV、HLS、WebRTC等多种格式视频流的分发服务,实现Web浏览器、手机浏览器、微信端、PC客户端等各终端无插件播放。

浙公网安备 33010602011771号