两数相加(递归思路)
汪汪队,共进步!!!
https://leetcode.cn/problems/add-two-numbers/solution/by-eaapple-1b6m/
给你两个 非空 的链表,表示两个非负的整数。它们每位数字都是按照 逆序 的方式存储的,并且每个节点只能存储 一位 数字。
请你将两个数相加,并以相同形式返回一个表示和的链表。
你可以假设除了数字 0 之外,这两个数都不会以 0 开头。
示例 1:
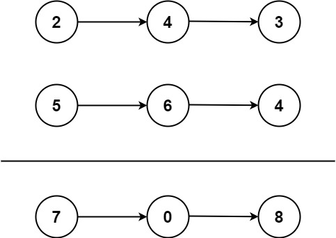
输入:l1 = [2,4,3], l2 = [5,6,4] 输出:[7,0,8] 解释:342 + 465 = 807.
示例 2:
输入:l1 = [0], l2 = [0] 输出:[0]
示例 3:
输入:l1 = [9,9,9,9,9,9,9], l2 = [9,9,9,9] 输出:[8,9,9,9,0,0,0,1]
提示:
- 每个链表中的节点数在范围
[1, 100]内 0 <= Node.val <= 9- 题目数据保证列表表示的数字不含前导零
Related Topics
递归思路
class ListNode {
int val;
ListNode next;
ListNode() {
}
ListNode(int val) {
this.val = val;
}
ListNode(int val, ListNode next) {
this.val = val;
this.next = next;
}
}
class Q2 {
public ListNode addTwoNumbers(ListNode l1, ListNode l2) {
// 用来标志是否相加后需要向前进位
return helper(l1, l2, 0);
}
// 当前位 = (A 的当前位 + B 的当前位 + 进位carry) % 10
private ListNode helper(ListNode l1, ListNode l2, int carry) {
if (l1 == null && l2 == null) {
if(carry==1)
return new ListNode(1,null);
else
return null;
}
ListNode node = new ListNode();
int value;
if (l1 == null) {
value = l2.val + carry;
node.next = helper(null, l2.next, value / 10);
} else if (l2 == null) {
value = l1.val + carry;
node.next = helper(l1.next, null, value / 10);
} else {
value = l1.val + l2.val + carry;
node.next = helper(l1.next, l2.next, value / 10);
}
node.val = value % 10;
return node;
}
public static void main(String[] args) {
Q2 q2 = new Q2();
ListNode l1 = new ListNode(1);
l1.next = new ListNode(1);
ListNode l2 = new ListNode(9);
// l2.next = new ListNode(2);
// l2.next.next.next = new ListNode(2);
ListNode node = q2.addTwoNumbers(l1, l2);
while (node != null) {
System.out.println(node.val);
node = node.next;
}
}
}
等我先恰个🍎

浙公网安备 33010602011771号