logging模块
本篇文章,主要讲解Python内置的logging模型的使用。logging模块用来记录日志
日志级别
logging默认设定了如下几个日志级别,其中数值越高表示级别越高。
| 级别 | 数值 | 信息示例 |
|---|---|---|
| CRITICAL | 50 | 严重错误,表明程序已不能继续执行 |
| ERROR | 40 | 严重问题,程序某些功能已经不能正常执行 |
| WARNING* | 30 | 表明有已经或即将发生的意外。程序仍按预期进行。为默认级别。 |
| INFO | 20 | 确认程序按预期允许 |
| DEBUG | 10 | 细节信息,仅当诊断问题时使用 |
| NOTSET | 0 | 所有信息 |
触发日志
针对不同的日志级别,有相对应的方法来触发不同级别的日志。
import logging
logging.debug("this is a debug message")
logging.info("this is a info message")
logging.warning("this is a warning message")
logging.error("this is an error message")
logging.critical("this is a critical message")
默认情况下,会将级别≥WARNING的日志信息输出到console中。

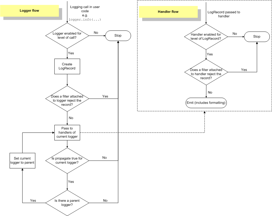
工作原理
logging内部按照这个流程图工作:
-
接收到日志触发后,先判断日志级别是否和Logger的级别匹配
-
不匹配就不记录
-
匹配就创建一个LogRecord,并判断是否被Logger内的filter过滤
-
过滤的话就不记录
-
不过滤的话,就传给当前的Logger内的handler处理
-
日志级别是否与handler的级别匹配
- 不匹配就不记录
- 匹配的话就判断是否被handler内的filter过滤
- 过滤的话不记录
- 没有过滤的话就根据formatter进行记录
-
判断logger的propagate属性是否为True
- False则结束
- True,则判断当前logger是否有父logger
- 没有则结束
- 有的话,则转入父logger处理
-
-
-

Formatter(格式器)
格式器限制了日志信息最终记录的结构和内容。
有两种方法来创建自定义的格式器:
- 实例化Formatter类
from logging import Formatter
myFormatter = Formatter(fmt=None, datefmt=None, style='%')
- 创建Formatter子类,并重写format和formatException方法
class MyFormatter(Formatter):
def formatException(self, exc_info):
'''
Format an exception so that it prints on a single line
'''
result = super().formatException(exc_info)
return repr(result)
def format(self, record):
s = super().format(record)
if record.exc_text:
s = s.replace('\n', '') + '|'
return s
参数说明
- fmt:定义日志显示的内容和格式,例如 "%(asctime)s %(message)s"。fmt中主要由LogRecord属性组成,记录了要显示哪些信息和其显示的顺序
- datefmt:定义日期的显示格式,例如"%Y-%m-%d %I:%M:%S %p",此处的格式与time.strftime()一致
- style:是fmt字符串中使用哪种样式字符串替换。有三个可选"%","{" 和"$"。
- % : 对应%(attrname)s样式
- { :对应{attrname}样式
- $ :对应${attrname}样式
LogRecord属性

Filter(过滤器)
过滤器用来在判断LogRecord是否要被过滤,可以通过创建Filter类的子类,并重写filter方法,来创建自定义的过滤器。
from logging import Filter
class MyFilter(Filter):
def filter(self, record):
#
return True
相关说明:
- filter方法返回True则不过滤这条日志,返回False则过滤这条日志
- fiter方法中也可以对日志进行修改和操作
Handler(处理器)
处理器负责将适当的日志信息分派给处理器的指定目标。例如将日志输出在客户端,文件或邮件输出等。
系统中现有处理器
- StreamHandler: 实例发送消息到流,控制台中
- FileHandler: 实例将消息发送到硬盘文件
- BaseRotatingHandler:轮转日志文件的处理器基类,使用中使用RotatingFileHandler或TimedRotatingFileHandler类
- RotatingFileHandler:实例将消息发送到硬盘文件,支持最大日志文件大小和日志文件轮换
- TimedRotatingFileHandler:实例将消息发送到硬盘文件,以特定的时间间隔轮换日志文件
- SMTPHandler:实例将消息发送到指定的电子邮件地址
管理过滤器
通过addFilter()和removeFilter()方法来管理处理器中的过滤器
管理格式器
通过setFormater()方法来指定处理器使用的格式器
Logger(记录器)
记录器具有如下几个作用:
- 配置其处理的日志级别
- 配置Filter
- 配置Handler
- 触发日志,用于创建日志信息
创建Logger
# 创建logger
logger = logging.getLogger("name1")
logger.setLevel(logging.INFO)
- getLogger用于创建一个logger实例对象,其中name1为名称,如果name1.name2这表示创建一个name1下面的子记录器name2
- setLevel用于设定该logger实例对象所对应的日志等级
管理处理器
通过addHandler()和removeHandler()方法来管理处理器
# 创建handler
ch = logging.StreamHandler()
# 设置处理器处理日志等级
ch.setLevel(logging.INFO)
## 创建格式器
formatter = logging.Formatter("{asctime} - {levelname} - {message}", type="{")
## 处理器设置格式器
ch.setFormatter(formatter)
## 记录器中添加处理器
logger.addHandler(ch)
管理过滤器
通过addFilter()和removeFilter()方法来管理过滤器。
创建日志
通过debug(),info(),warning(),error(),critical(),exception()方法来创建日志消息。
配置方式
代码方式
import logging
# 创建logger
logger = logging.getLogger('simple')
# 设置logger日志级别
logger.setLevel(logging.INFO)
# 创建处理器
ch = logging.StreamHandler()
# 设置处理器日志级别
ch.setLevel(logging.INFO)
# 创建格式器
formatter = logging.Formatter('{asctime} - {levelname} - {message}', type="{")
# 处理器中添加格式器
ch.addFormatter(formatter)
# 记录器中添加处理器
logger.addHandler(ch)
# 触发日志
logger.info('this is an info message')
logger.warning('this is a warning message')
logger.error('this is an error message')
logger.critical('this is a critical message')
配置文件
利用logging.config.fileConfig方法读取配置文件完成logger的配置
import logging
import logging.config
# 读取配置文件完成初始配置
logging.config.fileConfig('logging.conf')
# 创建记录器
logger = logging.getLogger('simple')
# 触发日志
logger.info('this is an info message')
logger.warning('this is a warning message')
logger.error('this is an error message')
logger.critical('this is a critical message')
配置文件内容
# logging.conf配置文件
# 配置记录器
[loggers]
keys=root,simple
# 配置处理器
[handlers]
keys=consoleHandler
# 配置格式器
[formatters]
keys=simpleFormatter
# 配置父类记录器
[logger_root]
level=DEBUG
handlers=consoleHandler
# 配置子记录器
[logger_simple]
level=DEBUG
handlers=consoleHandler
qualname=simple
propagate=0
# 配置处理器
[handler_consoleHandler]
class=StreamHandler
level=DEBUG
formatter=simpleFormatter
args=(sys.stdout,)
# 配置格式器
[formatter_simpleFormatter]
format=%(asctime)s - %(name)s - %(levelname)s - %(message)s
datefmt=
配置字典
利用logging.config.dictConfig方法读取配置字典完成logger的配置
字典内容
# 配置字典
version: 1
formatters:
simple:
format: '%(asctime)s - %(name)s - %(levelname)s - %(message)s'
handlers:
console:
class: logging.StreamHandler
level: DEBUG
formatter: simple
stream: ext://sys.stdout
loggers:
simpleExample:
level: DEBUG
handlers: [console]
propagate: no
root:
level: DEBUG
handlers: [console]

浙公网安备 33010602011771号