目录
第1章 系统分析
1.1 可行性分析
1.1.1 技术可行性分析
1.1.2 经济可行性分析
1.1.3 社会可行性分析
1.1.4 法律可行性分析
1.2 系统流程分析
1.2.1 系统开发总流程
1.2.2 登录流程
1.2.3 系统操作流程
1.2.4 系统性能分析
第1章 可行性分析
1.1可行性分析
超市管理系统的可行性分析。下面分别从技术可行性、经济可行性、社会可行性以及法律可行性四个方面进行分析。
1.1.1 技术可行性分析
1、我们小组接受了系统的计算机科学教育,涵盖编程语言、数据结构、数据库原理、软件工程等多门专业课程。在编程语言方面,熟练掌握了C、Java、Python计算机语言,具备编写可靠代码的能力。数据结构课程我们学习并使用链表、栈、队列、树、图等数据结构优化算法性能。而且我们还学习了关系型数据库MySQL,能够创建数据库模式、设计表结构、编写 SQL 查询语句,确保数据的高效存储和检索。软件工程课程培养了我们的项目管理能力,包括需求分析、软件测试,为开发高质量的超市管理系统提供了保障。
2、HTML(超文本标记语言):作为前端,用于构建页面的基础结构,定义标题、段落、表格等在页面中的位置和显示方式。(但是我们没有学习这一个部分)。
3、Java:作为后端编程语言,用于处理业务逻辑,如用户登录验证、商品数据的增删改查、订单处理。
4、MySQL数据库管理:用于存储和管理超市的商品信息、库存数据、会员信息、销售记录等。
1.1.2 经济可行性分析
一、成本分析
1、人力成本:作为大学生课程作业,所以无。
2、硬件成本:我们小组每个人都有笔记本电脑,所以无。
3、软件成本:部分软件为开源免费软件,如MySQL数据库、Linux的操作系统,所以无。
4、其他成本:应该也是无。
二、收益分析
1、提高运营效率带来的收益:传统的超市管理方式依赖人工记录和处理大量数据,容易出现错误且效率低下。引入超市管理系统后,可实现商品信息的快速录入与查询、库存的实时监控与预警、销售数据的自动统计与分析等功能。
2、优化客户服务带来的收益:良好的客户服务能够提升顾客满意度和忠诚度,进而增加销售额。超市管理系统可提供便捷的会员管理功能,如会员积分查询、积分兑换、会员专属优惠等,吸引顾客更多消费。
3、长期收益增长:随着超市业务的发展和系统功能的不断完善,超市可以精准把握市场需求,优化商品采购和布局策略,进一步降低成本、提高销售额。
经济可行性结论:从成本与收益分析以及投资回收期来看,开发超市管理系统具有显著的经济可行性。
1.1.3 社会可行性分析
1、软件版权问题:在开发过程中,团队会使用各类软件工具与开发框架。对于开源软件,需遵循其开源协议,对于商业软件,务必依法购买正版授权,杜绝使用盗版软件,维护软件开发者的合法权益,确保项目开发在法律框架内有序进行。
2、零售业管理规范:超市行业有其特定的管理规范与业务流程标准。
3、员工操作便利性:可以帮助员工快速完成工作任务,提高效率。
社会可行性总结:计算机系大学生参与超市管理系统开发,是将理论知识应用于实践的过程,有助于提升其软件开发、项目管理、问题解决等多方面能力,为未来投身信息技术领域奠定坚实基础。
1.1.4 法律可行性分析
1、数据访问与使用权限:系统需对不同用户角色设置严格的数据访问权限。管理人员可查看和分析销售数据、库存信息以制定运营策略,但对于消费者敏感信息,如身份证号码、银行卡信息等,应设置最高级别的访问限制,仅特定安全管理岗位经授权后方可访问。
2、开源软件使用合规性:我们在开发过程中常借助开源软件框架和工具,开发者虽可免费使用、修改和分发,但需在项目中保留版权声明。确保开源软件使用的合法性,避免版权纠纷。
3、自主开发成果保护:我们自主编写的代码、设计的数据库结构及用户界面等成果受《中华人民共和国著作权法》保护。增强自主知识产权的法律保障力度,防止他人抄袭或盗用。
4、潜在法律风险:在开发过程中,可能因对法律法规理解不透彻而出现违规行为。
法律可行性结论:综合数据隐私保护、软件版权管理及法律风险应对等方面的分析,我们开发超市管理系统具备法律可行性。
1.2 系统流程分析
1.2.1 系统开发总流程
1、需求收集与分析:
与超市管理人员、收银员、仓库管理员等相关人员进行沟通,了解他们日常工作流程和对系统的功能需求。
2、系统设计:
架构设计:确定系统采用的技术架构。
数据库设计:设计数据库表结构。
功能模块设计:划分系统的主要功能模块。
3、模块开发:
根据系统设计文档,选择合适的编程语言和开发框架进行编码。按照功能模块设计,逐步实现各个模块的功能代码。
4、单元测试:
开发人员对各自实现的功能模块进行单元测试,检查代码是否按照预期工作,是否存在语法错误、逻辑错误等。
5、集成测试:
将各个功能模块集成在一起进行测试,检查模块之间的接口是否正常工作,数据传递是否准确。
6、部署与上线:
部署:将测试通过的系统部署到生产环境的服务器上。配置服务器环境,包括安装操作系统、数据库管理系统、Web 服务器等软件。
上线:对系统进行最后的上线前检查,确保一切正常后,正式上线供超市员工使用。
7、维护与优化:
系统上线后,收集用户反馈,及时修复出现的问题。根据超市业务发展和用户新需求,对系统进行功能优化和升级。
本系统的开发流程如图1-1所示。
图1-1系统开发流程图

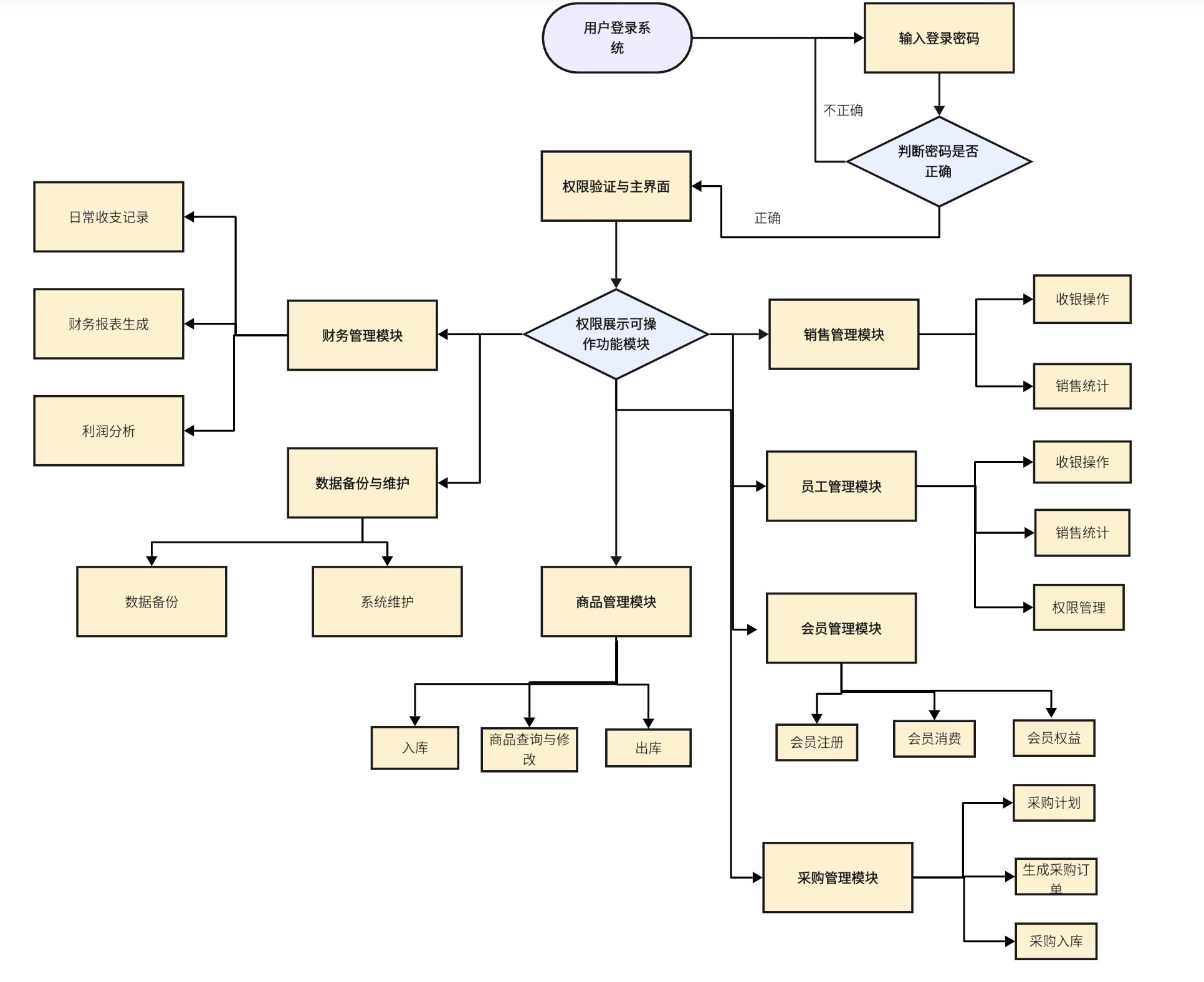
1.2.2 登录流程
用户登录流程是重要部分,确保了用户能够安全地访问并操作系统。如图1-2所示,登录流程遵循以下步骤:
用户打开系统:在电脑或移动设备上启动超市管理系统软件,进入登录界面。登录界面包含用户名输入框、密码输入框以及登录按钮。
用户输入信息:用户在用户名输入框中输入已注册的账号,通常为手机号、员工编号或自定义的用户名;在密码输入框中输入对应密码,密码输入过程中以密文形式显示,如星号(*)。
点击登录按钮:用户确认输入信息无误后,点击登录按钮提交登录请求。
系统验证:系统接收到登录请求后,将用户输入的用户名和密码信息发送至服务器。服务器在用户数据库中进行查询比对,检查输入的用户名是否存在,以及对应的密码是否正确。
判断验证结果:若用户名和密码都正确,系统验证通过,根据用户账号权限跳转到相应的功能界面。例如,管理员账号进入包含所有管理功能的后台界面,普通员工账号进入仅包含其工作相关功能的操作界面 。若用户名不存在或密码错误,系统在登录界面弹出错误提示框,告知用户“用户名或密码错误,请重新输入”。用户可根据提示重新输入正确的用户名和密码进行登录尝试。
本系统的录流程图如图1-2所示。
图1-2 登录流程图

1.2.3 系统操作流程
系统操作流程是指用户在使用一个系统时,从开始到结束所经历的一系列步骤和操作。它描述了用户如何与系统交互,系统如何响应用户的输入,以及最终如何完成任务。超市管理系统包括登录与权限验证、商品管理、销售管理、采购管理、会员管理、财务管理、员工管理、数据备份与维护。
以下是超市管理系统的详细操作流程及流程图说明:
超市管理系统操作流程
1、登录与权限验证
用户输入用户名和密码。
系统验证用户权限(如管理员、收银员、采购员等)。
验证通过后,进入系统主界面;否则提示错误信息。
2、商品管理
商品入库:采购员或管理员录入新商品信息;系统更新库存数据。
商品出库:根据销售或调拨需求,减少库存;系统自动更新库存数量。
商品查询与修改:用户可通过商品编号、名称或分类查询商品信息;支持修改商品信息(如价格、库存等)。
3、销售管理
收银操作:
收银员扫描商品条形码或手动输入商品编号。
系统自动计算总金额,支持多种支付方式(现金、刷卡、移动支付等)。
打印小票,完成交易。
销售统计:
系统自动记录每笔交易,生成销售报表。
支持按时间、商品分类、收银员等条件查询销售数据。
4、采购管理
采购计划:
根据库存情况和销售需求,制定采购计划。
生成采购订单:
选择供应商,生成采购订单。
系统自动发送订单给供应商。
采购入库:
收到货物后,核对订单与实物。
录入系统,更新库存。
5、会员管理
会员注册:
客户填写信息(姓名、电话等),系统生成会员卡号。
会员消费:
会员购物时,系统记录消费金额并累计积分。
会员权益:
系统根据积分自动计算折扣或兑换礼品。
6、财务管理
日常收支记录:
系统自动记录每笔收入和支出。
财务报表生成:
支持生成日报、月报、年报等财务报表。
利润分析:
系统根据销售和成本数据,计算利润并生成分析报告。
7、员工管理
考勤记录:
员工上下班打卡,系统记录考勤数据。
绩效评估:
根据销售数据、考勤记录等评估员工绩效。
权限管理:
管理员为不同岗位设置操作权限。
8、数据备份与维护
数据备份:
系统定期自动备份数据,防止数据丢失。
系统维护:
管理员定期检查系统运行状态,修复问题。
图1-3系统操作流程图

1.2.4 系统性能分析
超市管理系统性能分析:
1.吞吐量:系统每秒处理的收银请求数
2.响应时间:收银操作从扫码到完成支付的所需时间
3.并发能力:同时支持的最大在线收银的数量
4.数据一致性:库存数据与销售记录的误差率
5.高峰时段:模拟会员狂欢日每秒50+订单
关键模块性能分析:
收银板块:
1.商品的不间断查询
2.库存波动变化的数据显示误差
库存管理板块:
1.批量采购入库时的表锁竞争(锁竞争导致事务等待时间增加,降低系统的并发处理能力和响应速度。在严重情况下,
锁竞争可能导致死锁,即多个事务互相等待对方释放锁,导致所有事务都无法继续执行。)
2.复杂查询的执行效率(商品价格波动过大所导致的价格不断调整与价格查询的数据量)
数据分析板块:
1.日销售量,月销售量以及季度销售量的数据分析和报表生产所产生的内存消耗
2.数据量庞大时,对数据处理的速度
典型性能问题及解决方案