Mysql 三大日志 binlog、redo log 和 undo log 介绍
Mysql 三大日志 binlog、redo log 和 undo log 介绍
1、简介
MySQL InnoDB 引擎使用 redo log(重做日志) 保证事务的持久性,使用 undo log(回滚日志) 来保证事务的原子性。MySQL数据库的数据备份、主备、主从都离不开binlog,需要依靠binlog来同步数据,保证数据一致性。
2、binlog
2.1、binlog介绍
binlog用于记录数据库执行的增删改操作(不包括查询)信息,以二进制的形式保存在磁盘中。binlog是MySQL的逻辑日志,并且由Server层进行记录,逻辑日志:可以简单理解为记录的就是SQL语句。物理日志:因为MySQL数据最终是保存在数据页中的,物理日志记录的就是数据页变更。binlog是通过追加的方式进行写入的,可以通过max_binlog_size参数设置每个binlog文件的大小,当文件大小达到给定值之后,会生成新的文件来保存日志。
2.2、作用:
-
主从复制:在Master端开启binlog,然后将binlog发送到各个Slave端,Slave端重做binlog从而达到主从数据一致。
-
数据恢复:通过使用mysqlbinlog工具来恢复数据。
2.3、binlog刷盘时机
对于InnoDB存储引擎而言,只有在事务提交时才会记录biglog,此时记录还在内存中,那么biglog是什么时候刷到磁盘中的呢?MySQL通过sync_binlog参数控制biglog的刷盘时机,取值范围是0-N:
- 0:不去强制要求,由系统自行判断何时写入磁盘;
- 1:每次commit的时候都要将binlog写入磁盘;
- N:每N个事务,才会将binlog写入磁盘。
2.4、binlog日志格式
binlog日志有三种格式,分别为 STATMENT、ROW 和 MIXED。
查看mysql 的 binlog的格式:
SHOW GLOBAL VARIABLES LIKE 'binlog_format'

- STATMENT:基于SQL语句的复制(statement-based replication, SBR),每一条会修改数据的SQL语句会记录到binlog中。优点:不需要记录每一行的变化,减少了binlog日志量,节约了IO,从而提高了性能;缺点:在某些情况下会导致主从数据不一致,比如执行 xx = now() 等。
- ROW:基于行的复制(row-based replication,RBR),不记录每条SQL语句的上下文信息,仅需记录哪条数据被修改了。优点:不会出现某些特定情况下的存储过程、或function、或trigger的调用和触发无法被正确复制的问题;缺点:会产生大量的日志,尤其是alter table的时候会让日志暴涨。
- MIXED:基于STATMENT和ROW两种模式的混合复制(mixed-based replication,MBR),一般的复制使用STATEMENT模式保存binlog,对于STATEMENT模式无法复制的操作使用ROW模式保存binlog。
2.5、Binlog基本配制与格式设定
1.基本配制
Mysql BInlog日志格式可以通过mysql的my.cnf文件的属性binlog_format指定。如以下:
binlog_format = MIXED //binlog日志格式
log_bin =目录/mysql-bin.log //binlog日志名
expire_logs_days = 7 //binlog过期清理时间
max_binlog_size 100m //binlog每个日志文件大小
2.6、查看是否开启binlog
show variables like 'log_bin';

3、redo log
redo log(重做日志)是InnoDB存储引擎独有的,它是物理日志。它让MySQL拥有了崩溃恢复能力。比如 MySQL 实例挂了或宕机了,重启时,InnoDB存储引擎会使用redo log恢复数据,保证数据的持久性与完整性。
MySQL 中数据是以页为单位,你查询一条记录,会从硬盘把一页的数据加载出来,加载出来的数据叫数据页,会放入到 Buffer Pool 中。后续的查询都是先从 Buffer Pool 中找,没有命中再去硬盘加载,减少硬盘 IO 开销,提升性能。更新表数据的时候,也是如此,发现 Buffer Pool 里存在要更新的数据,就直接在 Buffer Pool 里更新。然后会把“在某个数据页上做了什么修改”记录到重做日志缓存(redo log buffer)里,接着刷盘到 redo log 文件里。
3.2、刷盘时机
InnoDB 存储引擎为 redo log 的刷盘策略提供了 innodb_flush_log_at_trx_commit 参数,它支持三种策略:
- 0 :设置为 0 的时候,表示每次事务提交时不进行刷盘操作
- 1 :设置为 1 的时候,表示每次事务提交时都将进行刷盘操作(默认值)
- 2 :设置为 2 的时候,表示每次事务提交时都只把 redo log buffer 内容写入 page cache
innodb_flush_log_at_trx_commit 参数默认为 1 ,也就是说当事务提交时会调用 fsync 对 redo log 进行刷盘
3.3、日志文件组
硬盘上存储的 redo log 日志文件不只一个,而是以一个日志文件组的形式出现的,每个的redo日志文件大小都是一样的。比如可以配置为一组4个文件,每个文件的大小是 1GB,整个 redo log 日志文件组可以记录4G的内容。它采用的是环形数组形式,从头开始写,写到末尾又回到头循环写,如下图所示。

4、undo log
我们知道如果想要保证事务的原子性,就需要在异常发生时,对已经执行的操作进行回滚,在 MySQL 中,恢复机制是通过 回滚日志(undo log) 实现的,所有事务进行的修改都会先记录到这个回滚日志中,然后再执行相关的操作。如果执行过程中遇到异常的话,我们直接利用 回滚日志 中的信息将数据回滚到修改之前的样子即可!并且,回滚日志会先于数据持久化到磁盘上。这样就保证了即使遇到数据库突然宕机等情况,当用户再次启动数据库的时候,数据库还能够通过查询回滚日志来回滚将之前未完成的事务。
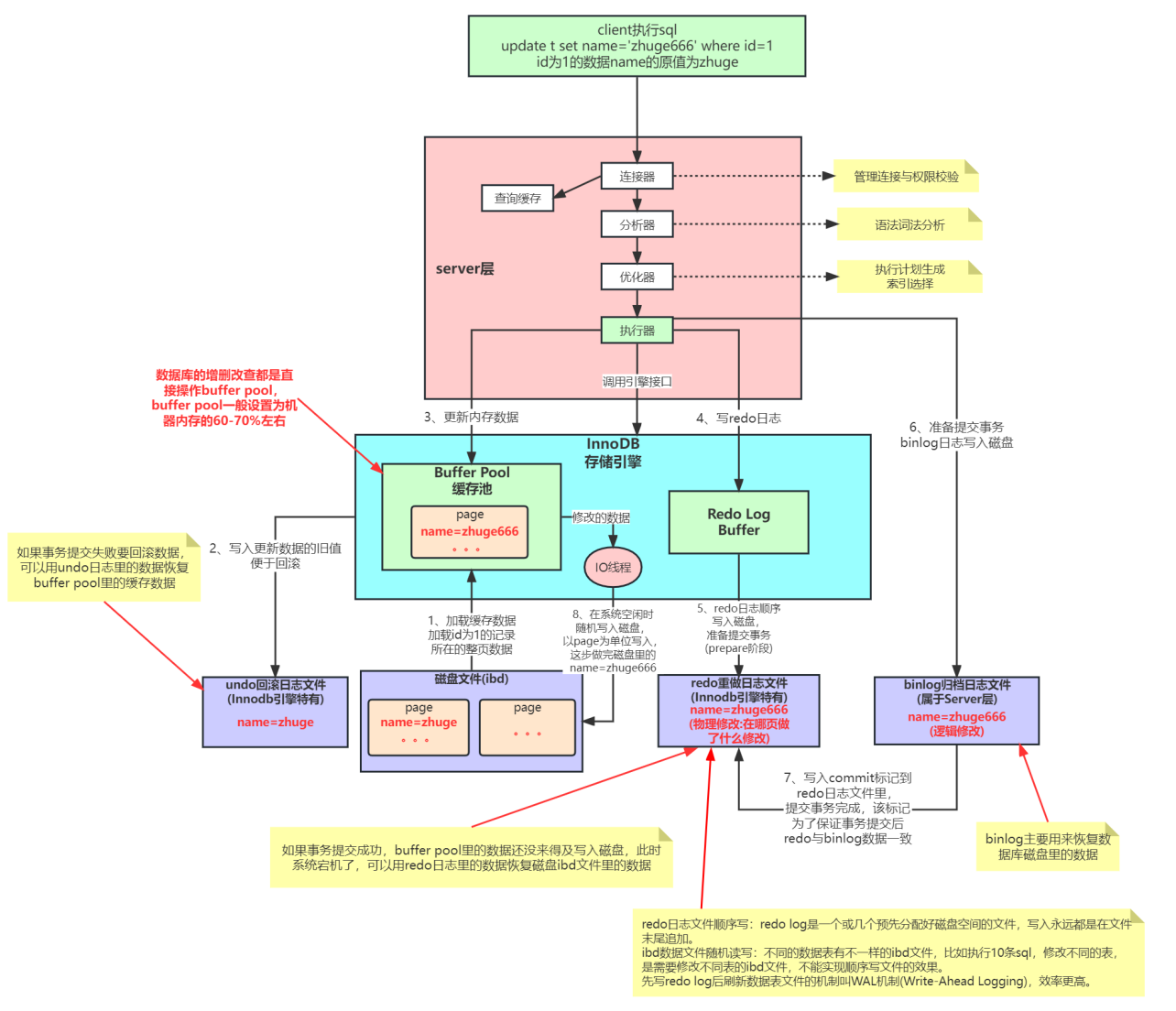
5、通过一条更新语句理解3大日志的写入顺序与时机

一、第一阶段准备与执行(内存中)
1、开启事务,执行器通过优化器确定要更新的数据所在的行,并为其加上 行级排他锁。如果其他事务持有这些行的锁,当前事务会进入等待。
2、执行器从innoDB存储引擎层的缓冲池 (Buffer Pool) 中查找目标数据页,如果不在,则从磁盘读取对应的数据页加载到缓冲池中。
3、生成 Undo Log 并更新内存数据
在真正修改内存中的数据之前,InnoDB 会先将该行数据的旧版本拷贝到 Undo Log 中。
目的:
- 用于事务回滚时,将数据恢复到更新前的状态。
- 实现 MVCC,其他并发事务可以通过 Undo Log 读取到这条数据的旧版本。
然后,在内存的缓冲池中,更新该行数据为新值,并将该行数据的 DB_ROLL_PTR 回滚指针 指向刚刚写入的 Undo Log 记录。
第二阶段:写入 Redo Log Buffer
4、生成 Redo Log: 修改记录写入到 Redo Log Buffer 中。并未刷盘。
第三阶段:事务提交与日志刷盘 (最关键)
这是最关键的阶段,涉及 两阶段提交 (Two-phase Commit, 2PC),以确保 Redo Log 和 Binlog 的逻辑一致性。
5、事务提交触发
当执行 COMMIT 语句(或自动提交)时,提交过程正式开始。
Prepare 阶段 (第一阶段):
- InnoDB 将 Redo Log Buffer 中与当前事务相关的所有日志记录强制刷盘 (fsync),写入到 Redo Log File 中,并为这些记录打上一个 PREPARE 标记。
- 执行器将整个事务的 Binlog 数据从 Binlog Cache 写入到 Binlog 文件。
Commit 阶段 (第二阶段):
InnoDB 在刚刚刷盘的 Redo Log 记录上,再打上一个 COMMIT 标记。 释放锁资源。

浙公网安备 33010602011771号